EasyManua.ls Logo

McQuay AC20C / MAC020C - Page 23

McQuay AC20C / MAC020C
125 pages
Print Icon
To Next Page IconTo Next Page
To Next Page IconTo Next Page
To Previous Page IconTo Previous Page
To Previous Page IconTo Previous Page
Loading...
1-10
English
P
P
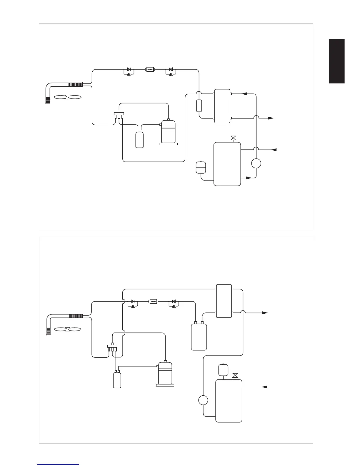
4AC / AC 20CR/ 25CR/ 30CR
Water / Refrigerant Circuit Diagram
CHECK
VALVE
BPHE
COMPRESSOR
CHARGE
COMPENSATOR
AUTO PRESS RELIEF VALVE
WATER
OUT
WATER
IN
EXPANSION
TANK
WATER STORAGE
TANK
PART NO : 70-03-4-067458
4AC / AC 40CR/ 50CR/ 60CR
Water / Refrigerant Circuit Diagram
BPHE
COMPRESSOR
WATER PUMP
AUTO PRESS RELIEF VALVE
WATER
OUT
WATER
IN
EXPANSION
TANK
WATER STORAGE
TANK
PART NO : 70-03-4-067459
CHECK
VALVE
FILTER
DRIER
HEATING
CAP
TUBE
COOLING
CAP
TUBE
SUCTION
ACCUMULATOR
CHECK
VALVE
LIQUID
RECEIVER
CHECK
VALVE
FILTER
DRIER
HEATING
CAP
TUBE
COOLING
CAP
TUBE
SUCTION
ACCUMULATOR

Table of Contents