EasyManua.ls Logo

McQuay AC20C / MAC020C - Page 71

McQuay AC20C / MAC020C
125 pages
Print Icon
To Next Page IconTo Next Page
To Next Page IconTo Next Page
To Previous Page IconTo Previous Page
To Previous Page IconTo Previous Page
Loading...
4-10
Italiano
P
P
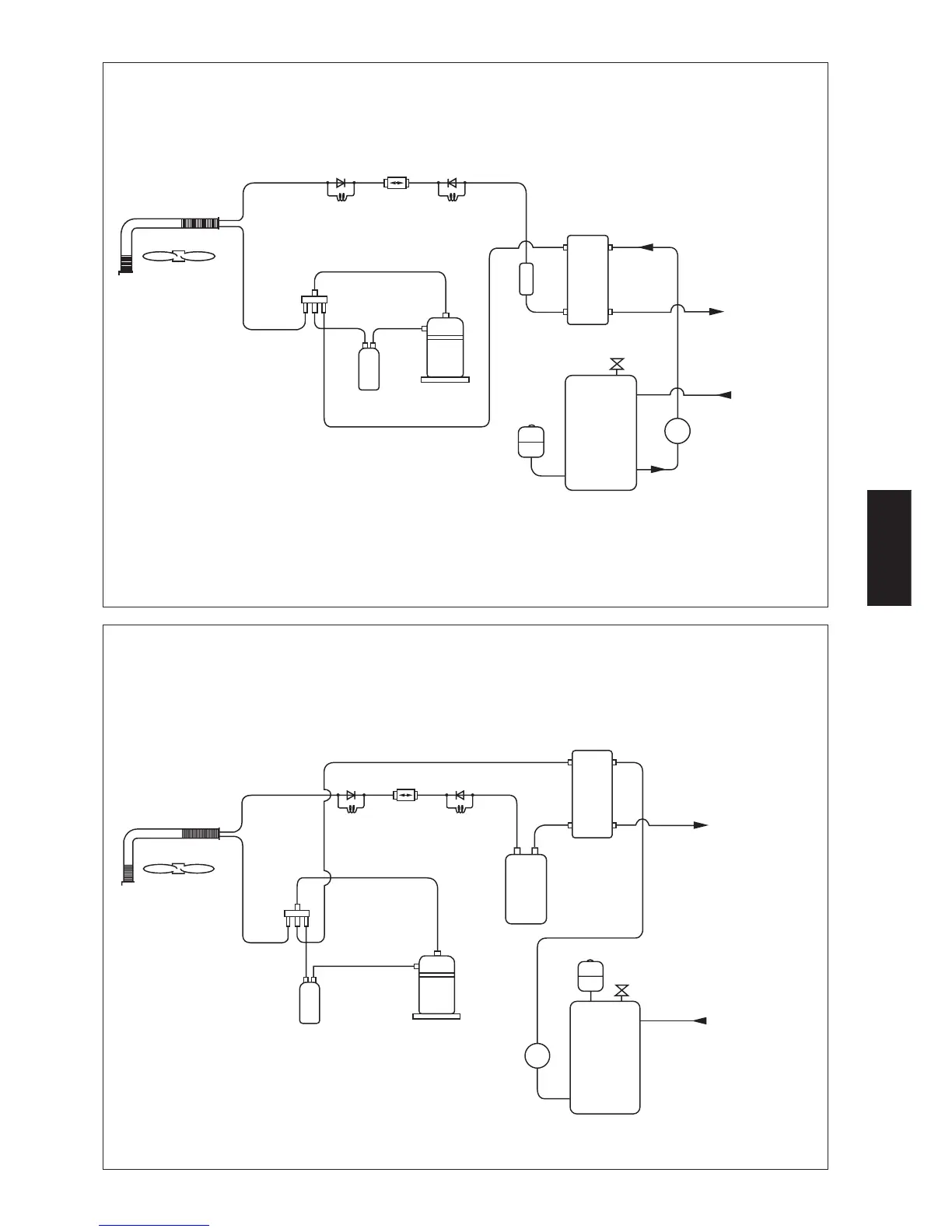
4AC / AC 020CR/ 025CR/ 030CR
Diagramma Circuito Idraulico / Refrigerante
VALVOLA DI
RITEGNO
BPHE
COMPRESSORE
COMPENSATORE
DI CARICA
VALVOLA DI SICUREZZA
AUTOMATICA
USCITA
ACQUA
INGRESSO
ACQUA
VASO
ESPANSIONE
SERBATOIO
DI ACCUMULO
CODICE PARTE NR : 70-03-4-067458
4AC / AC 040CR/ 050CR/ 060CR
Diagramma Circuito Idraulico / Refrigerante
BPHE
COMPRESSORE
POMPA
ACQUA
VALVOLA DI SICUREZZA
AUTOMATICA
USCITA
ACQUA
INGRESSO
ACQUA
VASO ESPANSIONE
SERBATOIO
DI ACCUMULO
CODICE PARTE NR : 70-03-4-067459
VALVOLA DI
RITEGNO
FILTRO
DEIDRATORE
CAPILLARE
(RISCALDAMENTO)
CAPILLARE
(RAFFREDDAMENTO)
VASO DI
ACCUMULO
VALVOLA DI
RITEGNO
RICEVITORE
DI LIQUIDO
VALVOLA DI
RITEGNO
FILTRO
DEIDRATORE
CAPILLARE
(RISCALDAMENTO)
CAPILLARE
(RAFFREDDAMENTO)
VASO DI
ACCUMULO

Table of Contents

Related product manuals