EasyManua.ls Logo

McQuay AC20C / MAC020C - Page 86

McQuay AC20C / MAC020C
125 pages
Print Icon
To Next Page IconTo Next Page
To Next Page IconTo Next Page
To Previous Page IconTo Previous Page
To Previous Page IconTo Previous Page
Loading...
5-9
P
P
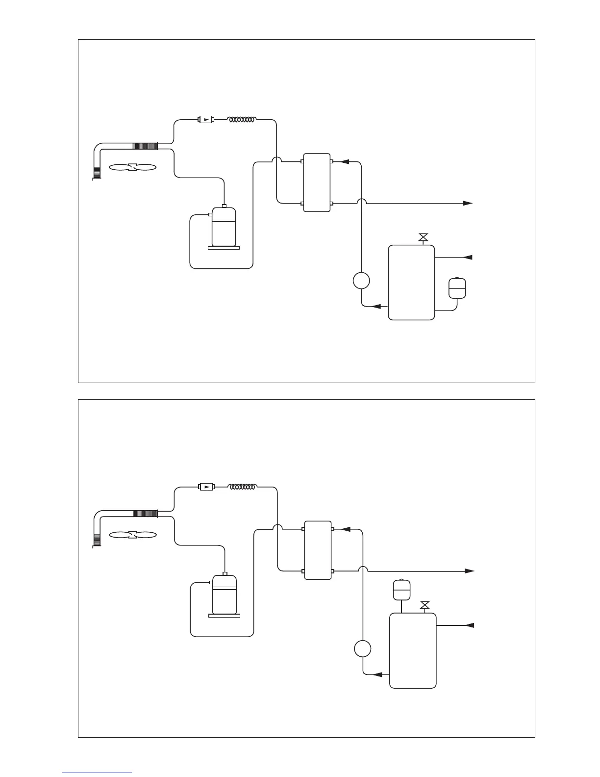
4AC / AC 020C/ 025C/ 030C
Esquema De Circuito De Agua / Refrigerante
FILTRO
SECADOR
TUBO CON
TAPÓN
BPHE
COMPRESOR
BOMBA DE AGUA
VÁLVULA AUTOM DE
DESCARGA DE PRESIÓN
AGUA
FUERA
AGUA
EN
DEPÓSITO
DE
EXPANSIÓN
DEPÓSITO DE
ALMACENAJE DE AGUA
4AC / AC 040C/ 050C/ 060C
Esquema De Circuito De Agua / Refrigerante
FILTRO
SECADOR
TUBO CON
TAPÓN
BPHE
COMPRESOR
BOMBA DE AGUA
VÁLVULA AUTOM DE
DESCARGA DE PRESIÓN
AGUA
FUERA
AGUA
EN
DEPÓSITO DE
EXPANSIÓN
DEPÓSITO DE
ALMACENAJE DE AGUA
PARTE NO. : 70-03-4-067460
PARTE NO. : 70-03-4-087461

Table of Contents

Related product manuals