EasyManua.ls Logo

McQuay AC20C / MAC020C - Page 87

McQuay AC20C / MAC020C
125 pages
Print Icon
To Next Page IconTo Next Page
To Next Page IconTo Next Page
To Previous Page IconTo Previous Page
To Previous Page IconTo Previous Page
Loading...
5-10
Español
P
P
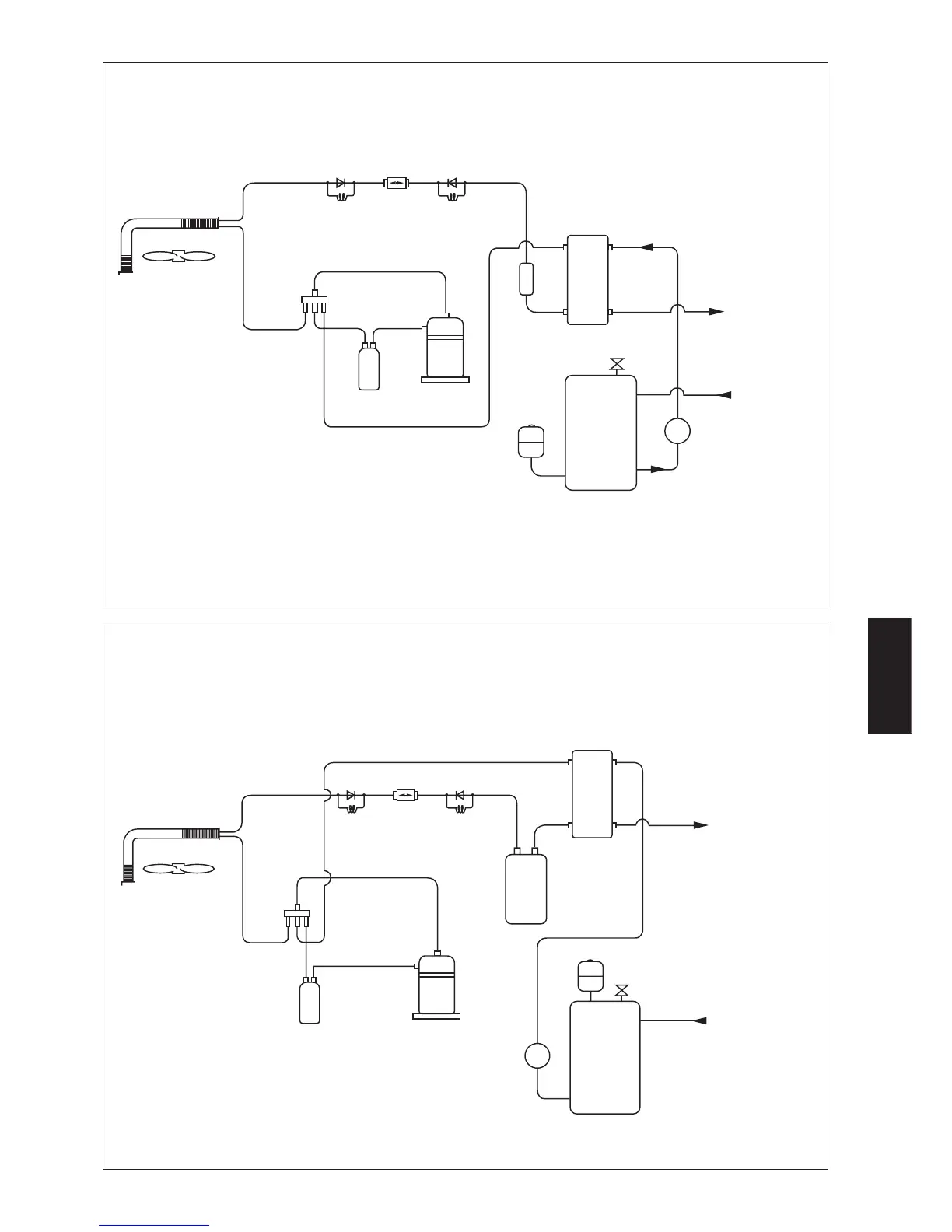
4AC / AC 020CR/ 025CR/ 030CR
Esquema De Circuito De Agua / Refrigerante
VÁLVULA
DOSIFICADORA
BPHE
COMPRESOR
COMPENSADOR
DE CARGA
VÁLVULA AUTOM DE DESCARGA
DE PRESIÓN
AGUA
FUERA
AGUA
EN
DEPÓSITO
DE
EXPANSIÓN
DEPÓSITO DE
ALMACENAJE DE AGUA
PARTE NO. : 70-03-4-067458
4AC / AC 040CR/ 050CR/ 060CR
Esquema De Circuito De Agua / Refrigerante
BPHE
COMPRESOR
BOMBA DE AGUA
VÁLVULA AUTOM DE
DESCARGA DE PRESIÓN
AGUA
FUERA
AGUA
EN
DEPÓSITO DE
EXPANSIÓN
DEPÓSITO DE
ALMACENAJE DE AGUA
PARTE NO. : 70-03-4-067459
VÁLVULA
DOSIFICADORA
FILTRO
SECADOR
TUBO DE
CALENTAMIENTO
TUBO
REFRIGERADOR
ACUMULADOR
DE ASPIRACIÓN
VÁLVULA
DOSIFICADORA
DEPÓSITO
DE LÍQUIDOS
VÁLVULA
DOSIFICADORA
FILTRO
SECADOR
TUBO DE
CALENTAMIENTO
TUBO
REFRIGERADOR
ACUMULADOR
DE ASPIRACIÓN

Table of Contents

Related product manuals