EasyManua.ls Logo

Metapace S-2 - How to Configure Editing Formats

Metapace S-2
210 pages
Print Icon
To Next Page IconTo Next Page
To Next Page IconTo Next Page
To Previous Page IconTo Previous Page
To Previous Page IconTo Previous Page
Loading...
162
End Programming Format
Metapace S-2 Hardware Manual
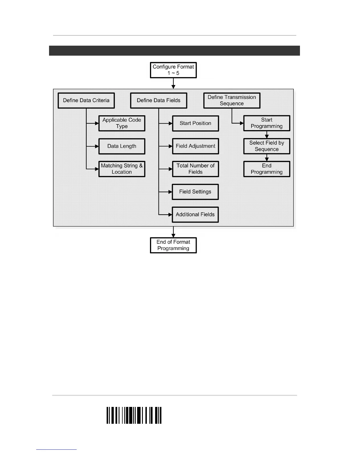
6.2 HOW TO CONFIGURE EDITING FORMATS

Table of Contents

Other manuals for Metapace S-2

Related product manuals