EasyManua.ls Logo

Micom 3T - Micom-3 F;3 T;3 R Hf-Ssb Owners Guide

Default Icon
164 pages
Print Icon
To Next Page IconTo Next Page
To Next Page IconTo Next Page
To Previous Page IconTo Previous Page
To Previous Page IconTo Previous Page
Loading...
MICOM-3F/3T/3R HF-SSB Owner’s Guide
80
MAST
SLAV
2
5
YES
NO
MEMBNAME CHAN OPT GET ERAS
NET SELF
ADD ERAS ALLC
ADD ERAS SORT
SOND
SLNT
LQAR
SCN
HACK
MACK
OCUP
M/S
ALLC
TUNE
More
More More
YES
NO
YES
NO
YES
NO
YES
NO
MAN
30
120
.
.
.
.
.
.
.
.
.
.
OFF
300
3000
.
.
.
.
.
.
.
.
.
.
NONE
RCV
SEND
R&S
OFF
1
20
.
.
.
.
.
.
.
.
.
.
EDIT
ADDR
MAN
AUTO
YES
NO
ALL
NET DIR OPT AUTO STOR
ADDR
AMD
YES
NO
More
YES
NO
ADD ERAS
AMD
EDIT ERAS
ALE
LANG
MICOM-3
MENU
I
LOCK
PROG
PSW
DIM
RAD
.
.
.
.
MxCH
AUTO
0
59
.
.
.
.
.
.
.
.
.
.
More More
YES
NO
EXAL
YES
NO
ALRT
YES
NO
TOT
MLQA
0
100
.
.
.
.
.
.
.
.
.
.
YES
NO
QCAL
YES
NO
AADR
YES
NO
MNT
YES
NO
ANY
YES
NO
WILD
YES
NO
AMD
YES
NO
ILNK
More
1
10
.
.
.
.
.
.
.
.
.
.
PTOT
ENG
FRNC
ESPA
RCV
ADD ERAS SAVE
YES
NO
ALL
YES
NO
ALL
SAVE
-->
CLR
YES
NO
BDLK
EDIT EDIT
VP VCD
PVT
CONF
ERAS
Option Option
More
PVT
PK
LLB
BIT
VOL
1
8
.
.
.
.
.
.
.
.
.
.
1
8
.
.
.
.
.
.
.
.
.
.
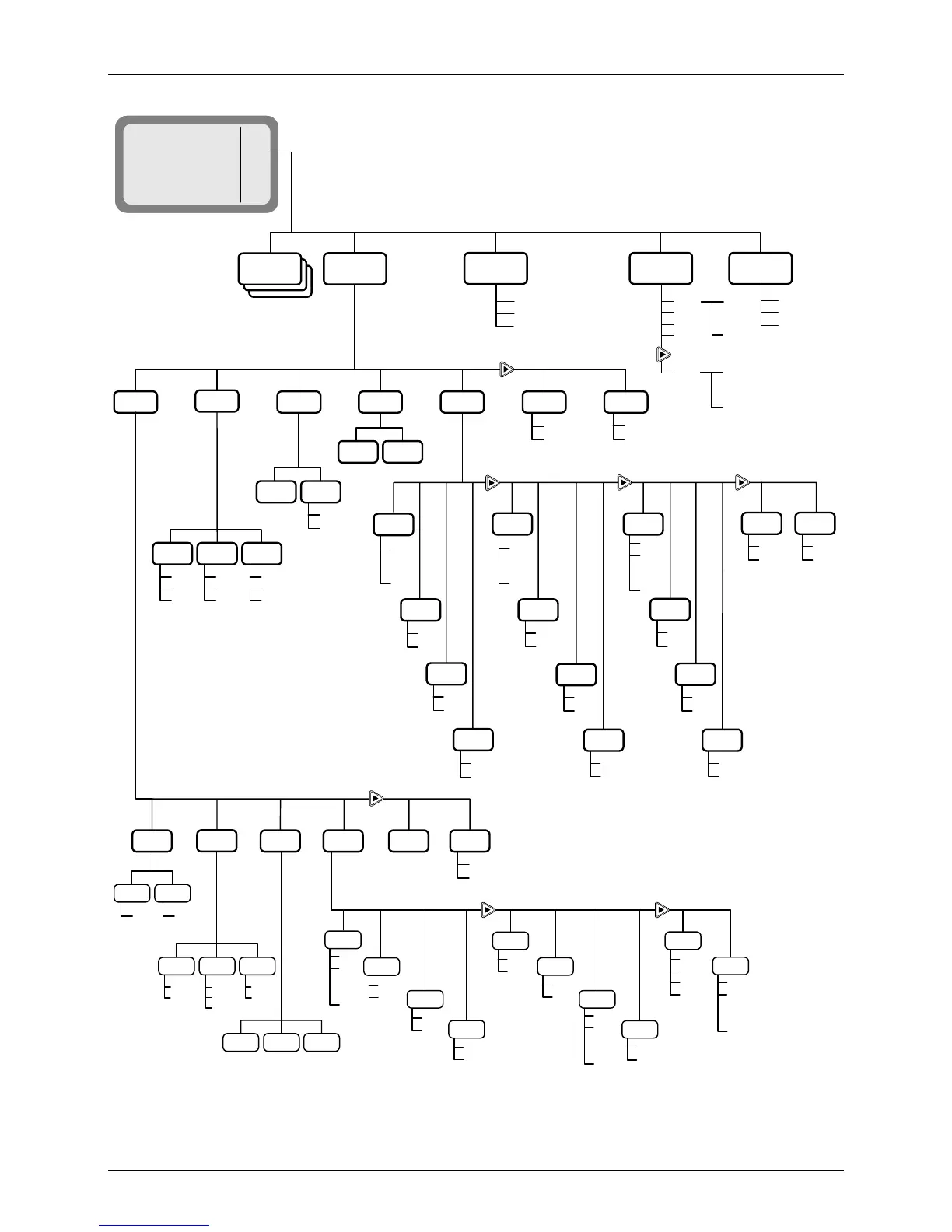
Figure 7. PROG Menu – ALE Parameters Programming

Table of Contents

Related product manuals