EasyManua.ls Logo

Microcare LCD MPPT 20 - Basic System Diagram

Microcare LCD MPPT 20
47 pages
Print Icon
To Next Page IconTo Next Page
To Next Page IconTo Next Page
To Previous Page IconTo Previous Page
To Previous Page IconTo Previous Page
Loading...
17
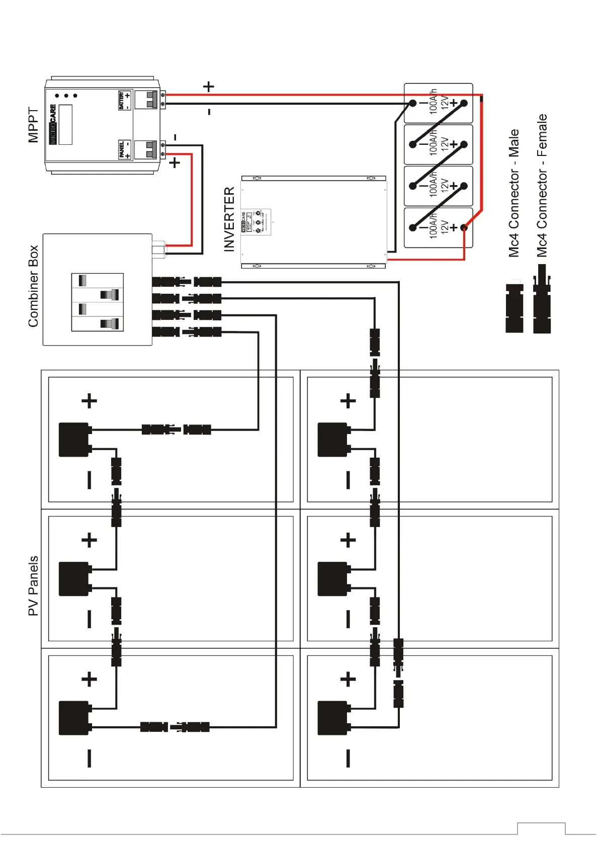
WIRING INFORMATION
4.4 Basic System Diagram

Table of Contents