EasyManua.ls Logo

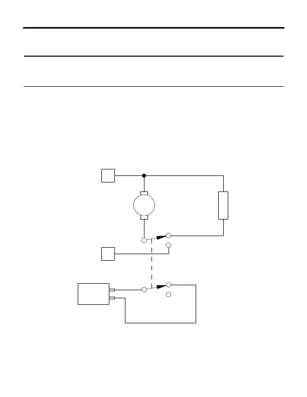
Minarik MM20000A Series - Figure 4. Dynamic Brake Connection; Table 4. Recommended Dynamic Brake Resistor Sizes

Minarik MM20000A Series
56 pages
Print Icon
To Next Page IconTo Next Page
To Next Page IconTo Next Page
To Previous Page IconTo Previous Page
To Previous Page IconTo Previous Page
Loading...
17
INHIBIT
A1
MOTOR
A2
Dynamic
Brake
Resistor
BRAKE
RUN
BRAKE
RUN
Figure 4. Dynamic Brake Connection
Table 4. Recommended Dynamic Brake Resistor Sizes
Motor Minimum Minimum
Armature Dynamic Brake Dynamic Brake
Current Rating Resistor Value Resistor Wattage
Less than 2 ADC 1 ohm 1W
2–3 ADC 5 ohm 5W
3–5 ADC 10 ohm 10W
5–10 ADC 20 ohm 20W
10–17 ADC 40 ohm 50W
Operation

Table of Contents

Related product manuals