EasyManua.ls Logo

Mitsubishi A1SJH - Page 22

Mitsubishi A1SJH
186 pages
To Next Page IconTo Next Page
To Next Page IconTo Next Page
To Previous Page IconTo Previous Page
To Previous Page IconTo Previous Page
Loading...
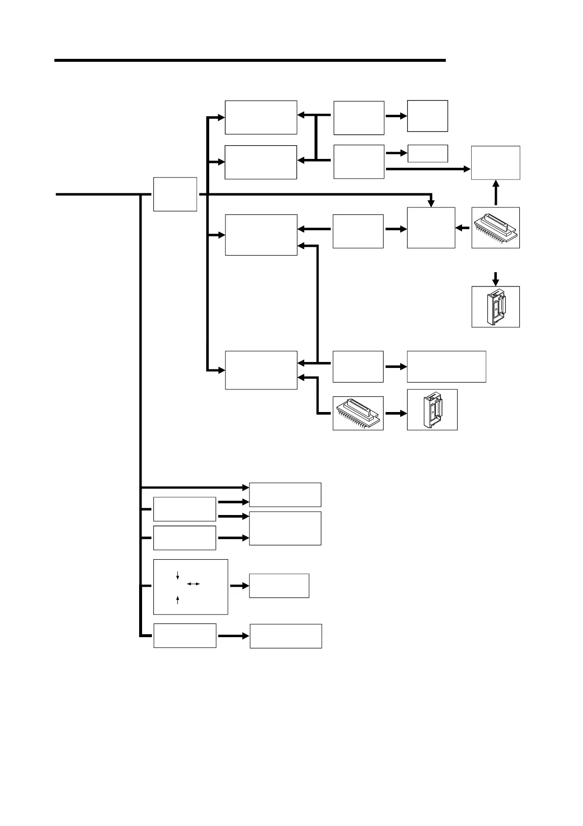
2. SYSTEM CONFIGURATION
2 - 4
MELSEC-
A
(To A1SJHCPU(S8)) AC30R4/
AC300R4
cable
A6PHP
plasma handy
graphic programmer
A6GPP
intelligent GPP
AC03WU
cable
A6WU
P-ROM writer
module
EPROM write
adapter
(A6WA-28P)
ROM cassette
(A1SNMCA-8KP)
AC30R2
cable
Printer
(A7NPR-S1,K6PR-K,
general purpose printer)
EPROM write adapter
(A6WA-28P)
ROM cassette
(A1SNMCA-8KP)
AC30R4-PUS
cable
AC20R4-A8PU
cable
(RS-232C RS422
converter)
(RS-232C cable)
(RS-422 cable)
A7PUS
programming module
A8PUE
programming module
IBM PLC/AT or
100 % compatible
*1
*1, *2
*1: See the SW0IX-GPPAE Software
Package Operating Manual or the
MELSEC-MEDOC Operating Manual
for connectable cables and devices.
*2: IBM is a registered trademark of the
International Business Machines
Corporation.
A7NPR-S1
printer
Parallel
printer
A7PHP plasma
handy graphic
programmer
A7HGP
handy graphic
programmer
AC30R2
cable
AC30PIO-26P
cable
*
A6DU-B
data access module
AC30R4-PUS
cable
ROM writer
*
*: As for the applicable
printer ROM writer, see
the operating manuals
for A7PHP/A7HGP.

Table of Contents

Related product manuals