EasyManua.ls Logo

Monaco Cayman 2006 - Cargo Carrying Capacity Flowchart

Default Icon
300 pages
Print Icon
To Next Page IconTo Next Page
To Next Page IconTo Next Page
To Previous Page IconTo Previous Page
To Previous Page IconTo Previous Page
Loading...
Cayman 2006 Driving & Safety — Section 2 • 55
Now the motorhome can be fully loaded and weighed to ensure GVWR is not exceeded. Once the motorhome
is fully loaded it is ready to be weighed to obtain an accurate scale reading and determine the proper tire pressure.
All slide rooms must be in the retracted position when weighing the motorhome. The motorhome must remain as
level as possible on the scale, even when an axle or side is not physically on the scale.
• Each wheel position must be weighed to accurately determine the weight carried at each wheel position.
• Refer to the previous examples on how to weigh each wheel position. Each wheel position weight must be
weighed and recorded to determine proper tire infl ation.
• Wheel position weights are not to exceed Gross Axle Weight Rating (GAWR) and Gross Vehicle Weight
Rating (GVWR) as printed on the Motorhome Vehicle Certifi cation Label.
• Compare wheel position weights with weight ratings on the label. If wheel position weights exceed
maximum specifi cations, items will need to be removed until rating weight is within specifi cation.
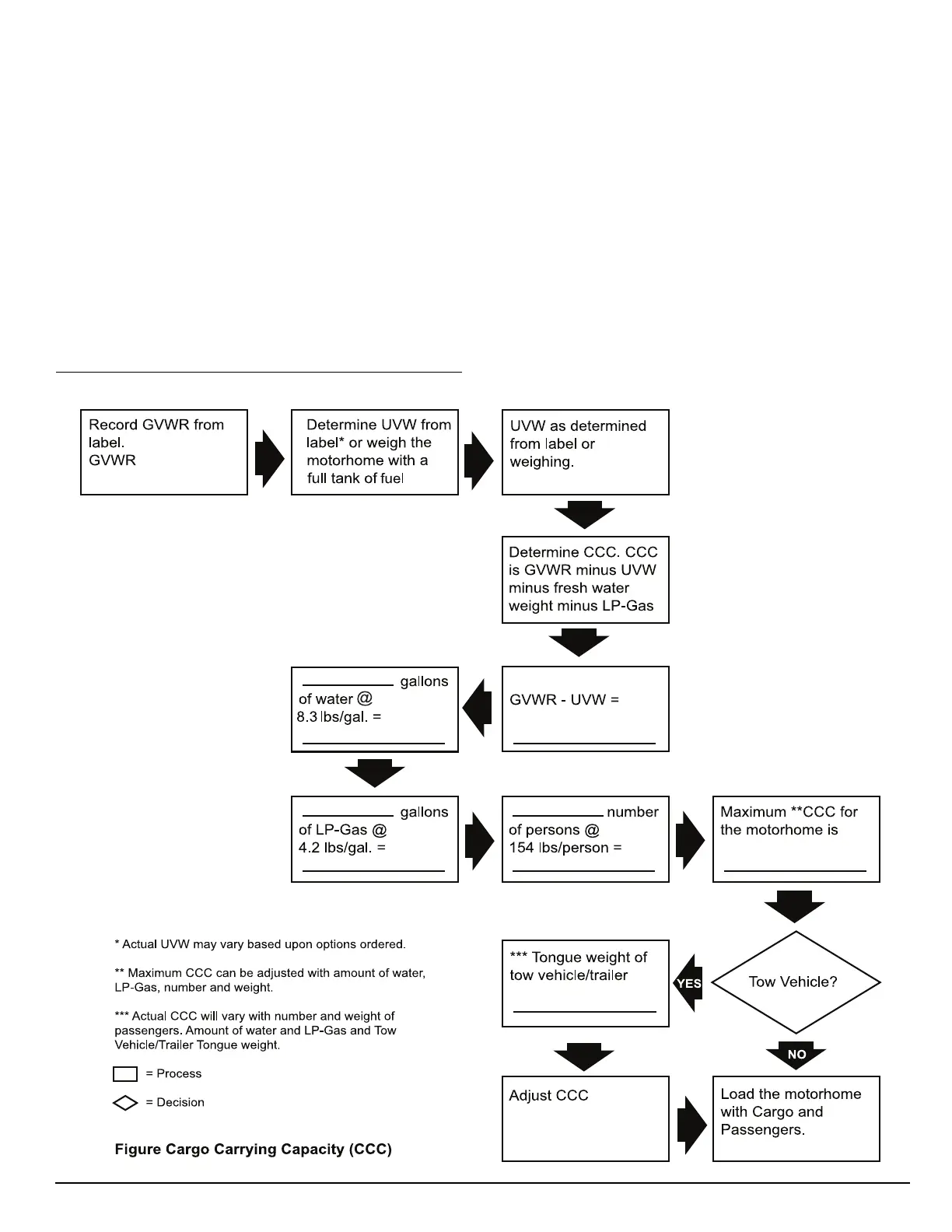
Cargo Carrying Capacity Flowchart
020254c

Table of Contents

Related product manuals