EasyManua.ls Logo

MP FONOMAC 3 - Alarm Process (EN81-28); Description of the Alarm Process

MP FONOMAC 3
45 pages
Print Icon
To Next Page IconTo Next Page
To Next Page IconTo Next Page
To Previous Page IconTo Previous Page
To Previous Page IconTo Previous Page
Loading...
PRODUCT TECHNICAL MANUAL
FONOMAC 3
V2.20 – 06/2012
22
MTELFONOMAC3220_EN
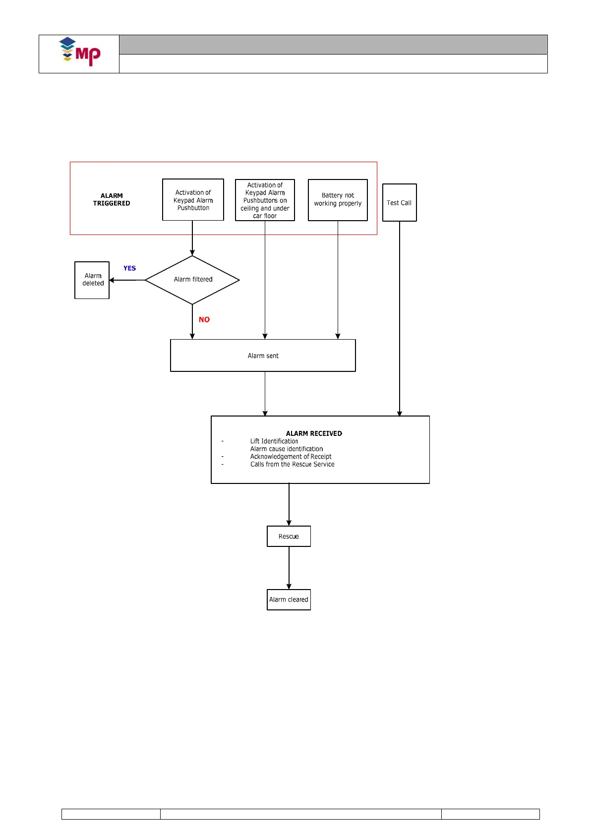
4. ALARM PROCESS ACCORDING TO EN81-28
4.1. Description of the alarm process
The figure displays an alarm flowchart according to EN81-28 Standard.
FIGURE 12. EN81-28 ALARM PROCESS

Table of Contents