EasyManua.ls Logo

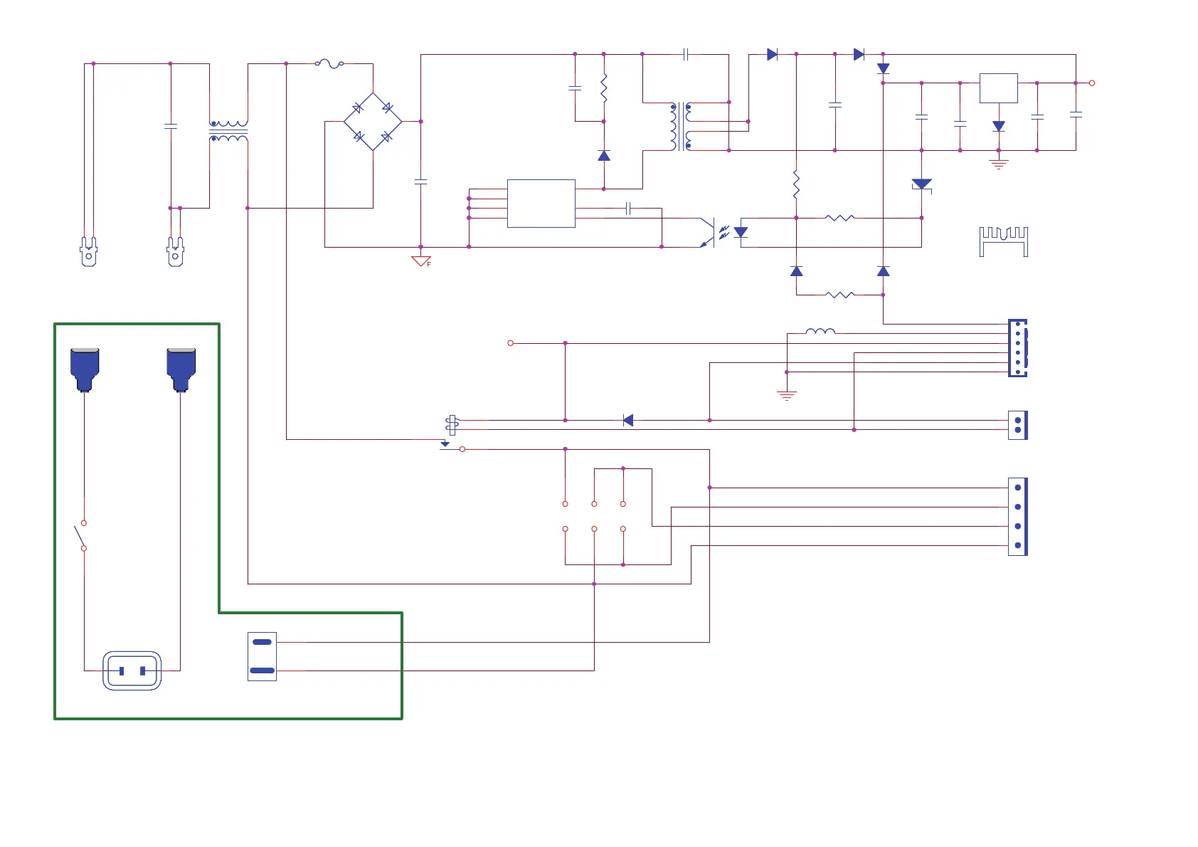
NAD 375BEE C - Schematics Diagram Standby

NAD 375BEE C
59 pages
Print Icon
To Next Page IconTo Next Page
To Next Page IconTo Next Page
To Previous Page IconTo Previous Page
To Previous Page IconTo Previous Page
Loading...
THERMAL PROT
STBY
DGND
+5.6V
+12V
AGND
+5.6VD
+5.6VD
/1W
All Polyester capacitors are 63V 5% unless noted.
All Elec. capacitors are 50V 20% unless noted.
All Resistor are 1/6W 5% RJ13 unless noted.
All Zener diode are 1/2W unless noted.
W403 ONLY FOR C VERSION
W401&W402 ONLY FOR AH VERSION
NEUTRAL
LIVE
TO DISPLAY BOARD
FROM MAIN TRANSFORMER
TO MAIN TRANSFORMER
/X Type
/400V
Assembled in the Rear Panel
/16V
/10V
/Y Type
/X Type
/16V
FOR IC402
Or HF115F 005-1HS3A TV-5
Only for 120V Version
D408
1N4148
D408
1N4148
D409
1N4148
D409
1N4148
F401
T1AL/250V
F401
T1AL/250V
R402
100
R402
100
PC401
PC817A
PC401
PC817A
1
2
4
3
D402
1N5822
D402
1N5822
D401
FR107
D401
FR107
P402B
6PIN2.54-C
P402B
6PIN2.54-C
1
2
3
4
5
6
R403
510
R403
510
D404
1N5819
D404
1N5819
+
C408
220uF
+
C408
220uF
TR401
Com Inductor
TR401
Com Inductor
1 3
2 5
D405
1N4007
D405
1N4007
C409
100nF
C409
100nF
S1
RF-1003-BB2, 10A 250V, TV-5
S1
RF-1003-BB2, 10A 250V, TV-5
1 2
U2
ACOUTLET
U2
ACOUTLET
1
2
J401
KY250
J401
KY250
1
2
U1
AC INLET
U1
AC INLET
1 2
D403
4.7V
D403
4.7V
~
~
+-
BR401
DB105
~
~
+-
BR401
DB105
J402
KY187
J402
KY187
1
2
C401
100nF
C401
100nF
D407
1N4148
D407
1N4148
C403
10nF
C403
10nF
IC402
LM7805CT
IC402
LM7805CT
O
3
I
1
G
2
HS401
HEATSINK
HS401
HEATSINK
W401
15mm JUMPER
W401
15mm JUMPER
12
C405
1nF
C405
1nF
TR402
EE16
TR402
EE16
1
6
5
7
9
10
L401
10uH
L401
10uH
D406
1N4148
D406
1N4148
IC401
TNY274PN
IC401
TNY274PN
S
6
BP/M
2
D
4
S
5
S
8
S
7
EN/UV
1
C407
100nF
C407
100nF
W402
15mm JUMPER
W402
15mm JUMPER
12
W403
15mm JUMPER
W403
15mm JUMPER
12
RL401
DH1U5VDC TV-8
RL401
DH1U5VDC TV-8
3
4
1
2
C404 100nFC404 100nF
+
C406
220uF
+
C406
220uF
R401
68K
R401
68K
R404
150
R404
150
+
C410
220uF
+
C410
220uF
+
C402
10uF
+
C402
10uF
P404B
4PIN7.92-C
P404B
4PIN7.92-C
1
5
7
3
P403B
2PIN3.96-C
P403B
2PIN3.96-C
1
2
- 13 -
SCHEMATICS DIAGRAM STANDBY

Related product manuals