EasyManua.ls Logo

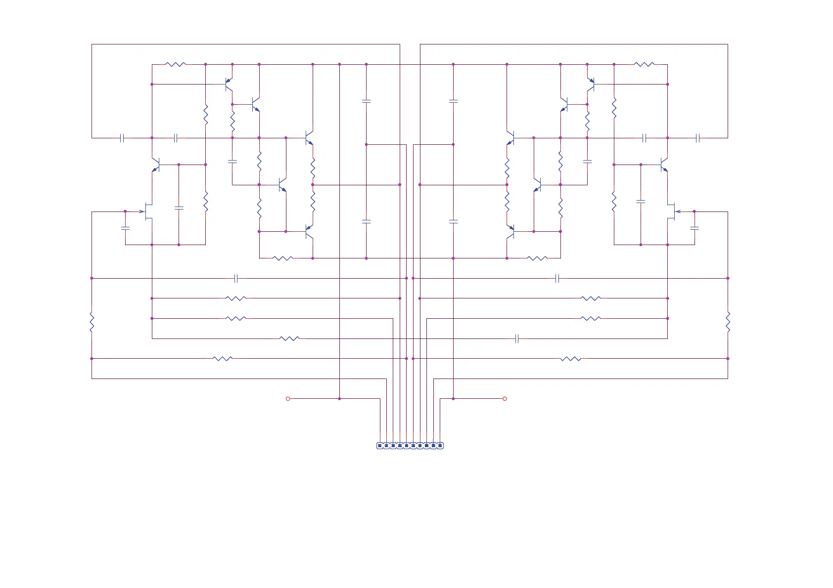
NAD 375BEE C - 01-37506-10 & 20; Schematic Diagram

NAD 375BEE C
59 pages
Print Icon
To Next Page IconTo Next Page
To Next Page IconTo Next Page
To Previous Page IconTo Previous Page
To Previous Page IconTo Previous Page
Loading...
LOUT
LIN-
LIN+
ROUT
RIN+
RIN-
GNDR
GNDL
+26V
-26V
All Capacitors are SMD0805 5% unless noted.
All Resistor are SMD0805 1/10W 5% unless noted.
/1%
/1%
/1%
/1%
/1%
Line in module C611 is 39pF M201 01-37506-10
Line out module C611 is 47pF M301 01-37506-20
Q604
2SA1312
Q604
2SA1312
R613
18K
R613
18K
C616
N.I.
C616
N.I.
R619
430
R619
430
Q614
2SC3324
Q614
2SC3324
P601A
10PIN2.54 RIGHT ANGLE
P601A
10PIN2.54 RIGHT ANGLE
1
3
2
4
5
6
7
8
9
10
C611
See note
C611
See note
R628
100K
R628
100K
R618
10
R618
10
R625
150K
R625
150K
R621
487
R621
487
R609
1.5K
R609
1.5K
R610
1.5K
R610
1.5K
Q607
2SC3324
Q607
2SC3324
Q603
2SA1312
Q603
2SA1312
Q612
2SA1225
Q612
2SA1225
R611
1K
R611
1K
R612
1K
R612
1K
R604
220
R604
220
Q601
2SK209
Q601
2SK209
R616
10
R616
10
Q609
2SC2983
Q609
2SC2983
Q610
2SC2983
Q610
2SC2983
R602
1meg
R602
1meg
Q602
2SK209
Q602
2SK209
C603
47pF
C603
47pF
C615
N.I.
C615
N.I.
C602
22pF
C602
22pF
R608
1K
R608
1K
R606
1K
R606
1K
C618
220pF
C618
220pF
R601
1meg
R601
1meg
C613
1uF
C613
1uF
R617
10
R617
10
C609
100nF
C609
100nF
R603
220
R603
220
Q613
2SC3324
Q613
2SC3324
R614
18K
R614
18K
C605
1nF
C605
1nF
Q605
2SC3324
Q605
2SC3324
C608
100nF
C608
100nF
R622
487
R622
487
C607
100nF
C607
100nF
C601
22pF
C601
22pF
C614
1uF
C614
1uF
C606
1nF
C606
1nF
R620
430
R620
430
Q608
2SC3324
Q608
2SC3324
C604
47pF
C604
47pF
R627
100K
R627
100K
R607
1K
R607
1K
Q606
2SC3324
Q606
2SC3324
R615
10
R615
10
R623
8.2K
R623
8.2K
C610
100nF
C610
100nF
R605
1K
R605
1K
Q611
2SA1225
Q611
2SA1225
C617
220pF
C617
220pF
R626
150K
R626
150K
- 15 -
SCHEMATICS DIAGRAM 01-37506-10 & 20
NOTE:

Related product manuals