EasyManua.ls Logo

NAD 375BEE C - Tone Control

NAD 375BEE C
59 pages
Print Icon
To Next Page IconTo Next Page
To Next Page IconTo Next Page
To Previous Page IconTo Previous Page
To Previous Page IconTo Previous Page
Loading...
/1%
/16V
/1%
/1%
/1%
/5%
/5%
/5%
/5%
/1%
/1%
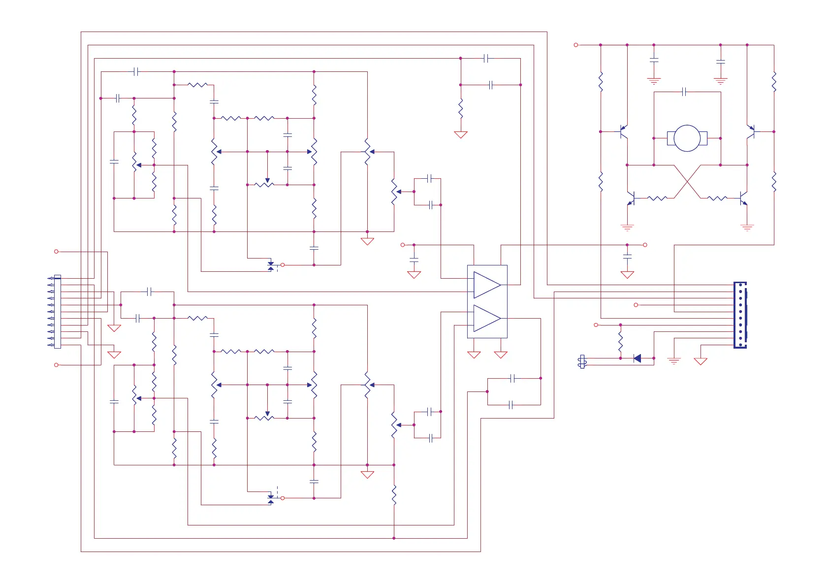
TONE DEFEAT RELAY
All Polyester capacitors are 63V 5% unless noted.
All Elec. capacitors are 50V 20% unless noted.
All Resistor are 1/6W 5% RJ13 unless noted.
BALANCE
V
O
LUME C
O
NTR
OL
/1KV
/1KV
BALANCE
/1%
/16V
/1%
/1%
/1%
/5%
/5%
/5%
/5%
/1%
/1%
V
O
LUME C
O
NTR
OL
TONE DEFEAT RELAY
/25V
/25V
FROM MAIN BOARD P202B
FROM DISPAY
BOARD P501A
/1KV
/1KV
VOL-
VOL+
TONE
BRIDGE
IR IN
IR OUT
+26V
-26V
+5.6V
+5.2V
+26V
+26V
-26V
C321
100nF
C321
100nF
R304
47
R304
47
R301
75K
R301
75K
+
C323
10uF
+
C323
10uF
R314
51K
R314
51K
R307
732
R307
732
CW
RV305
10K
CW
RV305
10K
1 3
2
C309
220nF
C309
220nF
CW
RV301A
RK163121A2CA 10KAX2
CW
RV301A
RK163121A2CA 10KAX2
3
1
2
C305
22nF
C305
22nF
CW
RV302B
RK163121A2CA 10KAX2
CW
RV302B
RK163121A2CA 10KAX2
6
4
5
P301A
11PIN2.54-A80B
P301A
11PIN2.54-A80B
2
3
4
1
5
6
7
8
9
10
11
C329
470pF
C329
470pF
R308
732
R308
732
R310
390
R310
390
D301
1N4148
D301
1N4148
Q302
2SC1815
Q302
2SC1815
RL301C
JRC-27F/005/S
RL301C
JRC-27F/005/S
1
2
Q303
2SA1015
Q303
2SA1015
RL301A
JRC-27F/012/S
RL301A
JRC-27F/012/S
3
4
5
C317
100nF
C317
100nF
R305
3.3K
R305
3.3K
R311
180
R311
180
C310
220nF
C310
220nF
CW
RV301B
RK163121A2CA 10KAX2
CW
RV301B
RK163121A2CA 10KAX2
6
4
5
C307
100nF
C307
100nF
R303
47
R303
47
+
C316
N.I.
+
C316
N.I.
+
C320
220uF
+
C320
220uF
CW
RV303A
RK16812MGA10(20KBX2)
CW
RV303A
RK16812MGA10(20KBX2)
6
1
45
R315
N.I.
R315
N.I.
R317
1.5K
R317
1.5K
C308
100nF
C308
100nF
R324
2.2K
R324
2.2K
CW
RV302A
RK163121A2CA 10KAX2
CW
RV302A
RK163121A2CA 10KAX2
3
1
2
C318
100nF
C318
100nF
+
C301
100uF
+
C301
100uF
R322
4.7K
R322
4.7K
C312
1uF
C312
1uF
R326
2.2K
R326
2.2K
R316
N.I.
R316
N.I.
CW
RV306
10K
CW
RV306
10K
1 3
2
C322
100nF
C322
100nF
CW
RV307
100
CW
RV307
100
1
3
2
C326
100nF
C326
100nF
R309
390
R309
390
C304
100nF
C304
100nF
R325
2.2K
R325
2.2K
CW
RV304B
RK16312A10D 20KMNX2
CW
RV304B
RK16312A10D 20KMNX2
6
4
5
CW
RV308
100
CW
RV308
100
1
3
2
R320
390
R320
390
C303
100nF
C303
100nF
Q304
2SC1815
Q304
2SC1815
+
-
+
-
L
R
Vcc Vss
GNDL GNDR
M301
HS OPAMP STEREO
+
-
+
-
L
R
Vcc Vss
GNDL GNDR
M301
HS OPAMP STEREO
9
8
7
10
6
1
5
2
3
4
R302
75K
R302
75K
R312
180
R312
180
R321
4.7K
R321
4.7K
C330
470pF
C330
470pF
+
C315
N.I.
+
C315
N.I.
+
C302
100uF
+
C302
100uF
R333
47
R333
47
+
C324
10uF
+
C324
10uF
R306
3.3K
R306
3.3K
Q301
2SA1015
Q301
2SA1015
C327
4.7uF
C327
4.7uF
+
C325
10uF
+
C325
10uF
CW
RV303B
RK16812MGA10(20KBX2)
CW
RV303B
RK16812MGA10(20KBX2)
7
3
28
R318
1.5K
R318
1.5K
RL301B
JRC-27F/012/S
RL301B
JRC-27F/012/S
6
7
8
+
C319
220uF
+
C319
220uF
C313
220pF
C313
220pF
P302B
10PIN2.54-C
P302B
10PIN2.54-C
1
2
3
4
5
6
7
8
9
10
C311
1uF
C311
1uF
R313
51K
R313
51K
C306
22nF
C306
22nF
CW
RV304A
RK16312A10D 20KMNX2
CW
RV304A
RK16312A10D 20KMNX2
3
1
2
R319
390
R319
390
R334
47
R334
47
A
-
+
RV303C
RK16812MGA10(20KBX2)
A
-
+
RV303C
RK16812MGA10(20KBX2)
+ -
R327
2.2K
R327
2.2K
R329
0
R329
0
R328
2.2K
R328
2.2K
R323
2.2K
R323
2.2K
C314
220pF
C314
220pF
TONE CONTROL
- 56 -

Related product manuals