EasyManua.ls Logo

NAD 375BEE C - Standby

NAD 375BEE C
59 pages
Print Icon
To Next Page IconTo Next Page
To Next Page IconTo Next Page
To Previous Page IconTo Previous Page
To Previous Page IconTo Previous Page
Loading...
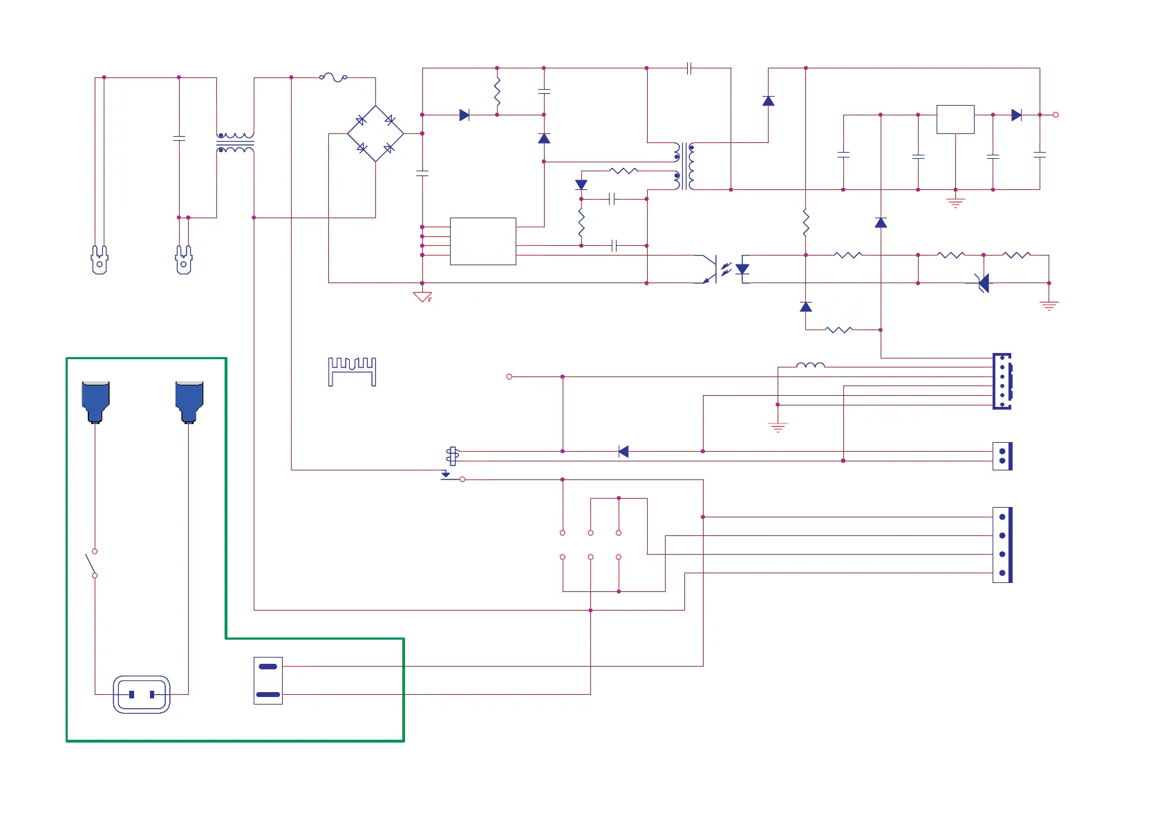
All Polyester capacitors are 63V 5% unless noted.
All Elec. capacitors are 50V 20% unless noted.
All Resistor are 1/6W 5% RJ13 unless noted.
All Zener diode are 1/2W unless noted.
W403 ONLY FOR C VERSION
W401&W402 ONLY FOR AH VERSION
NEUTRAL
LIVE
TO DISPLAY BOARD
FROM MAIN TRANSFORMER
TO MAIN TRANSFORMER
/X Type
/400V
Assemble in the Rear Panel
/10V
/Y Type
/16V
FOR IC402
Or HF115F 005-1HS3A TV-5
Only for 120V Version
/1% /1%
+4.65V in Standby Mode
+5.2V in Active Mode
THERMAL PROT
STBY
DGND
+5.2V
+12V
AGND
+5.2VD
+5.2VD
~
~
+-
BR401
DB105
~
~
+-
BR401
DB105
IC401
TNY274PN
IC401
TNY274PN
S
6
BP/M
2
D
4
S
5
S
8
S
7
EN/UV
1
R401
N.I.
R401
N.I.
TR402
EE16
TR402
EE16
4
5
8
6
2
1
W401
15mm JUMPER
W401
15mm JUMPER
1
2
D404
1N5819
D404
1N5819
J402
KY187
J402
KY187
1
2
C409
100nF
C409
100nF
D401
FR107
D401
FR107
C401
100nF
C401
100nF
P402B
6PIN2.54-C
P402B
6PIN2.54-C
1
2
3
4
5
6
R404
150
R404
150
C407
100nF
C407
100nF
TR401
Com Inductor
TR401
Com Inductor
1
3
2
5
P404B
4PIN7.92-C
P404B
4PIN7.92-C
1
5
7
3
R406
10
R406
10
RL401
DH1U5VDC TV-8
RL401
DH1U5VDC TV-8
3
4
1
2
S1
RF-1003-BB2, 10A 250V, TV-5
S1
RF-1003-BB2, 10A 250V, TV-5
1
2
IC402
LM7806CT
IC402
LM7806CT
O
3
I
1
G
2
C405
1nF
C405
1nF
C404
100nF
C404
100nF
W402
15mm JUMPER
W402
15mm JUMPER
1
2
R407
3.6K
R407
3.6K
R403
510
R403
510
+
C408
220uF
+
C408
220uF
L401
10uH
L401
10uH
R408
10K
R408
10K
+
C410
220uF
+
C410
220uF
F401
T1AL/250V
F401
T1AL/250V
U1
AC INLET
U1
AC INLET
1 2
D406
1N4148
D406
1N4148
U2
ACOUTLET
U2
ACOUTLET
1
2
J401
KY250
J401
KY250
1
2
C403
N.I.
C403
N.I.
D410
1N4148
D410
1N4148
D408
1N4007
D408
1N4007
D405
1N4007
D405
1N4007
+
C411
10uF
+
C411
10uF
W403
15mm JUMPER
W403
15mm JUMPER
1
2
D402
P6KE200A
D402
P6KE200A
P403B
2PIN3.96-C
P403B
2PIN3.96-C
1
2
IC403
TL431
IC403
TL431
23
1
D407
1N4148
D407
1N4148
+
C402
10uF
+
C402
10uF
R405
22K
R405
22K
R402
100
R402
100
HS401
HEATSINK
HS401
HEATSINK
PC401
PC817A
PC401
PC817A
1
2
4
3
STANDBY
- 57 -

Related product manuals