EasyManua.ls Logo

NEC M230X - Operating Your Computers Mouse Functions from the Projectors Remote Control Via the USB Cable (Remote Mouse Function)

NEC M230X
155 pages
Print Icon
To Next Page IconTo Next Page
To Next Page IconTo Next Page
To Previous Page IconTo Previous Page
To Previous Page IconTo Previous Page
Loading...
41
3. Convenient Features
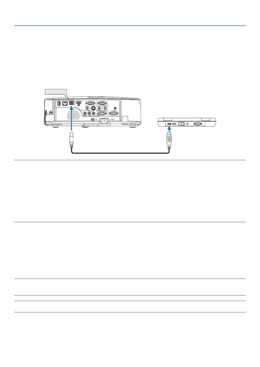
Operating Your Computer’s Mouse Functions from the Projector’s
Remote Control via the USB Cable (Remote Mouse Function)
Thebuilt-inremotemousefunctionenablesyoutooperateyourcomputer’smousefunctionsfromthesuppliedremote
controlwhentheprojectorisconnectedtoacomputerviaacommerciallyavailableUSBcable(compatiblewithUSB
2.0specications).
TheRemoteMousefunctionworksfortheCOMPUTER1orCOMPUTER2inputwhilethecomputerscreenisdis-
played.
TheRemoteMousefunctionwillnotworkwhileyoufreezeormagnifyanimage.
- UsingtheUSBcabletoconnecttheprojectorandthecomputerwillalsostartUSBDisplayfunction.
USB (PC)
NOTE:
• AUSBcablemustsupporttheUSB2.0Specications.
• Themousefunctioncanbeusedwiththefollowingoperatingsystems:
Windows7,WindowsXP,orWindowsVista
• InSP2orolderversionofWindowsXP,ifthemousecursorwillnotmovecorrectly,dothefollowing:
CleartheEnhancepointerprecisioncheckboxunderneaththemousespeedsliderintheMousePropertiesdialogbox[Pointer
Optionstab].
• Waitatleast5secondsafterdisconnectingtheUSBcablebeforereconnectingitandviceversa.Thecomputermaynotidentify
theUSBcableifitisrepeatedlyconnectedanddisconnectedinrapidintervals.
NOTE:
• ConnecttheprojectortothecomputerwithaUSBcableafterstartingthecomputer.Failuretosomayfailtostartthecomputer.
Operatingyourcomputer’smousefromtheremotecontrol
Youcanoperateyourcomputer’smousefromtheremotecontrol.
PAGE / Button ���������������������������scrolls the viewing area of the window or to move to the previous or next slide in PowerPoint
on your computer
 Buttons ������������������������������moves the mouse cursor on your computer
MOUSE L-CLICK/ENTER Button ������works as the mouse left button�
MOUSE R-CLICK Button ������������������works as the mouse right button�
NOTE:
• Whenyouoperatethecomputerusingthe orbuttonwiththemenudisplayed,boththemenuandthemousepointer
willbeaffected.Closethemenuandperformthemouseoperation.
TIP:YoucanchangethePointerspeedontheMousePropertiesdialogboxontheWindows.Formoreinformation,seetheuser
documentationoronlinehelpsuppliedwithyourcomputer.
USB cable (not supplied)

Table of Contents

Other manuals for NEC M230X

Related product manuals