EasyManua.ls Logo

NEC MultiSync FP1350 - Converter Circuit

NEC MultiSync FP1350
240 pages
Print Icon
To Next Page IconTo Next Page
To Next Page IconTo Next Page
To Previous Page IconTo Previous Page
To Previous Page IconTo Previous Page
Loading...
8-42
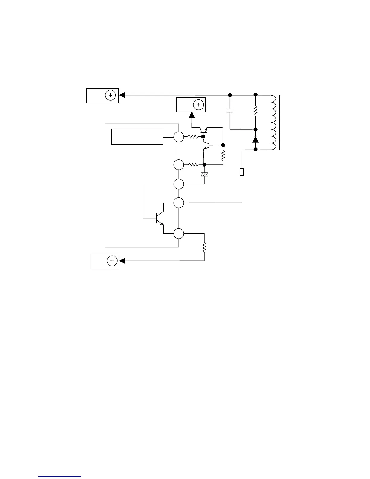
8-3. Converter Circuit
The converter circuit consists of the primary winding of T601, a switching device TR1(internal IC621) and
surge absorbers (C611, R605 and D603) which are connected to the primary winding of T601.
The oscillating signal through IC621 pin 5,Q624,R622 and C621 applied to IC621 pin 3(the base of TR1) so
that the collector-emitter is turned ON and OFF. In result, the oscillating voltage is applied to the primary
winding of T601.
(Fig.8-3) Converter Circuit
T601
D601
C611
R605
L601
D603
C621
D601
TR1
GND
R641
R623
R622
IC621
R625
DRIVE
B
C
CB
E
DRIVE CIRCUIT
1
2
+
-
3
5
4
Q625
Q624
SINK
C623

Table of Contents

Related product manuals