EasyManua.ls Logo

NEC MultiSync FP1350 - Page 198

NEC MultiSync FP1350
240 pages
Print Icon
To Next Page IconTo Next Page
To Next Page IconTo Next Page
To Previous Page IconTo Previous Page
To Previous Page IconTo Previous Page
Loading...
8-50
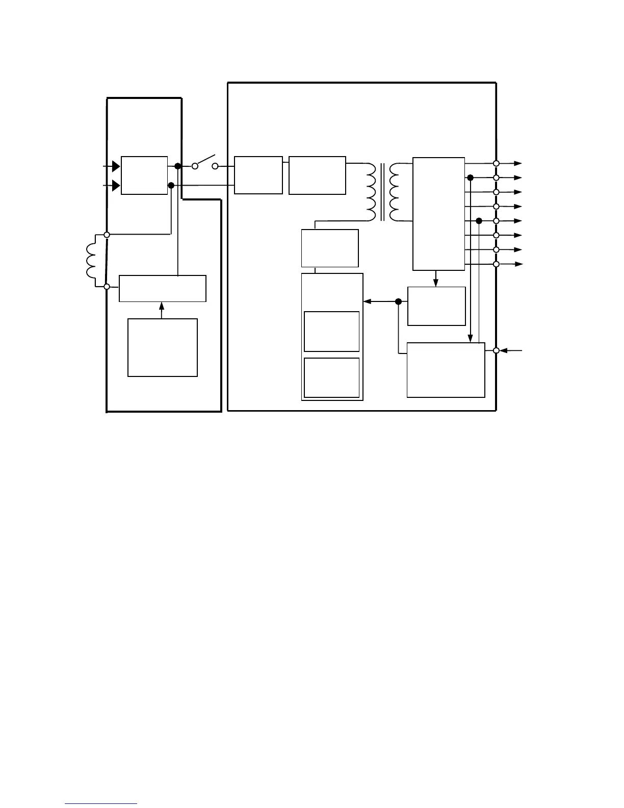
OUTPUT
RECTIFY
AND
SMOOTH
DEGAUSSING
COIL
DEGAUSSING
CONTROL
POWER
SWITCH
ERROR
DETECTION
AMPLIFIER
POWER
FACTOER
CONTROLLER
RECTIFY
AND
SMOOTH
INLET
AND
FILTER
GND
F5.5V
FG
+8.5V
-15.6V
+14.5V
+80.2V
+220V
T601
POSISTOR’S
AUTOMATIC
SELECTIVE
POWER
MANAGEMENT
SYSTEM
PMS_SUS
SW/HV PWB PWE-571
INLET PWB PWE-566A
CONVERTER
OVER
VOLTAGE
PROTECTION
OVER
CURRENT
PROTECTION
AUXILIARY
POWER
SUPPLY

Table of Contents

Related product manuals