EasyManua.ls Logo

NetMan 102 plus - Configurazione

NetMan 102 plus
Print Icon
To Next Page IconTo Next Page
To Next Page IconTo Next Page
To Previous Page IconTo Previous Page
To Previous Page IconTo Previous Page
Loading...
- ITALIANO -
- 20 -
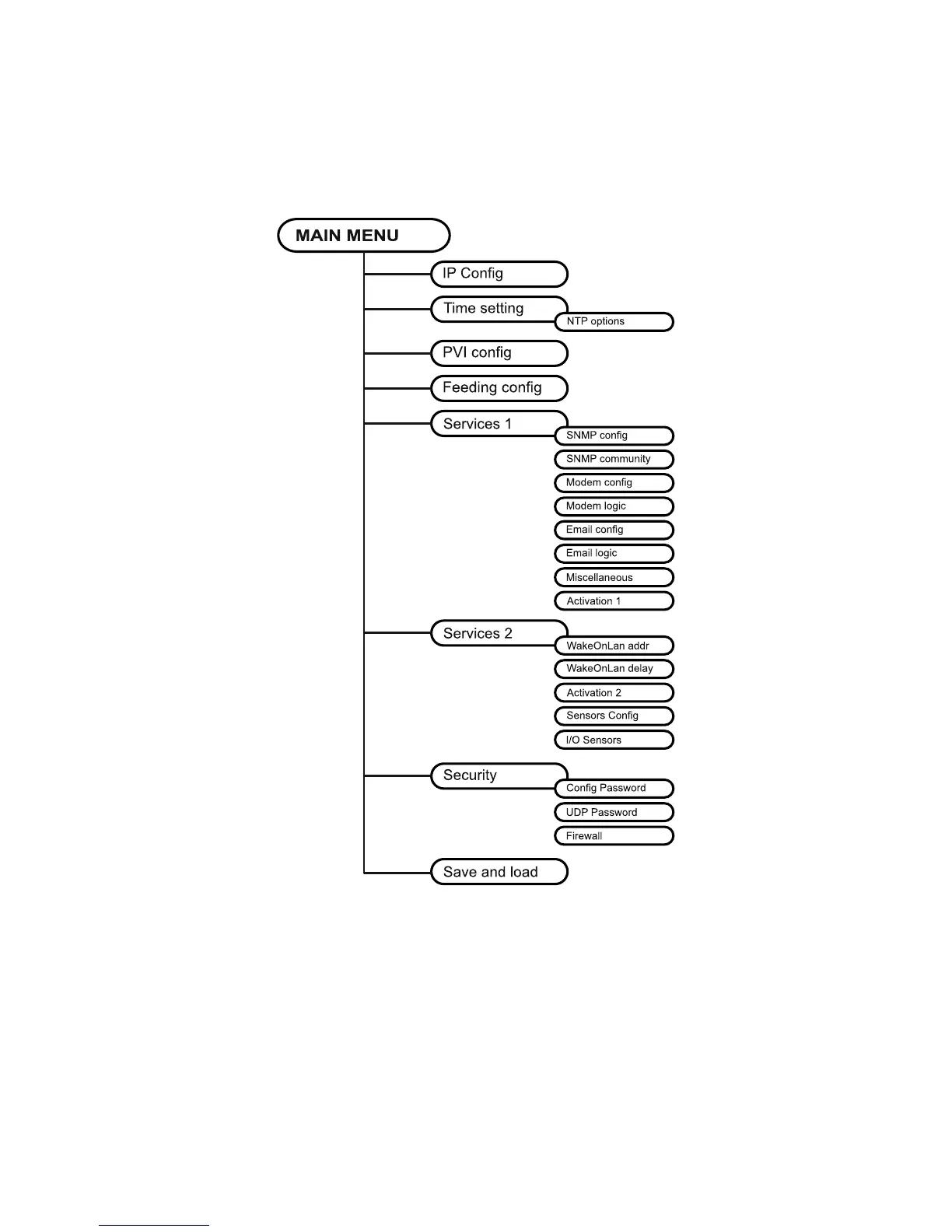
CONFIGURAZIONE
Il NetMan plus può essere configurato via linea seriale o via telnet.
NOTA: il NetMan plus necessita di circa 30 secondi per essere operativo dal momento in cui viene
alimentato; prima di questo tempo il dispositivo potrebbe non rispondere ai comandi che gli
vengono inviati.

Table of Contents

Related product manuals