EasyManua.ls Logo

Notifier AFP1010 - Page 79

Notifier AFP1010
268 pages
Print Icon
To Next Page IconTo Next Page
To Next Page IconTo Next Page
To Previous Page IconTo Previous Page
To Previous Page IconTo Previous Page
Loading...
1-69
Installation 15088: J 10/22/99
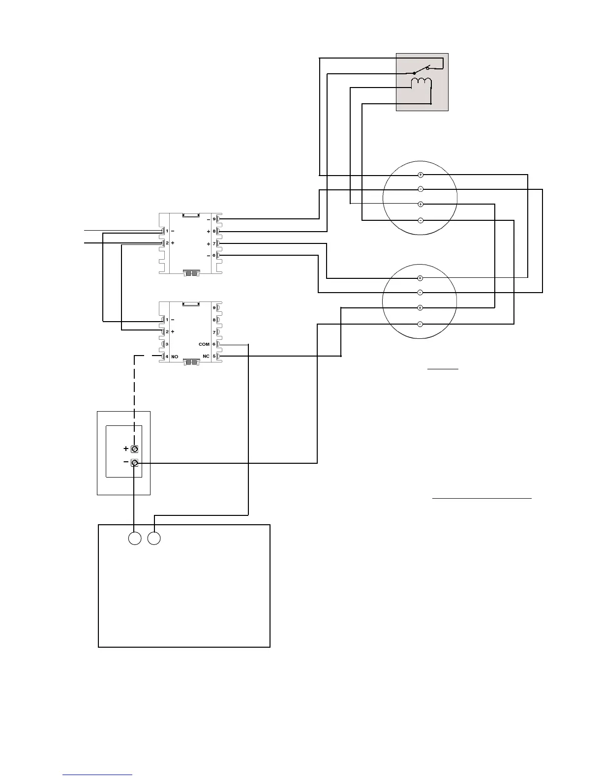
Figure 4.6-6 Employing Four-Wire Smoke Detectors (Style D IDC)
All connections are supervised and power limited
IDC(+)
IDC(-)
24V DC (+)
Common (-)
IDC(+)
IDC(-)
24V DC (+)
Common (-)
Red
Black
CMX
MMX-1
Break tabs
The CMX resets power to the
detectors. It is not needed for
power supplies using
resettable smoke detector
- +
SLC Channel A
-
+
RA400Z
WARNING!
Observe proper polarity
on the RA400Z or device
will be damaged.
Listed
Power
Supervision
Relay
UL listed 24V DC
Four-Wire Smoke Detectors
Software Type ID SCON
Software Type IDPWRC
Power-limited
power.
The RA400Z annunciates
the reset of smoke
detector power. It is
optional.
NOTES
The power supervision relay coil leads must be
connected to the last detector base 24V screw
terminal.
See Appendix A for additional ratings.
The CMX shown (when properly programmed)
performs the reset function for all smoke
detectors connected to the IDC. See Section 4.4.
Maximum of 30 PWRC modules per SLC.
Calculation of the maximum allowable resistance
in the 24V DC smoke detector Power wiring:
(20.6 - Vom)
(N)(Is) + (NA)(Ia) + (Ir)
where:
Rmax - is the maximum resistance of the 24V
wires.
Vom - is the minimum operating voltage of the
detector or end-of-line relay, whichever is
greater, in volts.
N - is the total number of detectors on the
supply 24V circuit.
Is - is the detector current in non-fire alarm.
NA - is the number of detectors on the 24V
power circuit which must function at the
same time in alarm.
Ia - is the detector current in alarm.
Ir - is the end-of-line relay current.
UL listed 24 VDC Regulated Power
Limited Power Supply for Fire Protective
Signaling
or
MPS-24A/E, TB3 Terminal 1 (+) and 2 (-)
APS-6R, TB2 Terminal 1 (+) and 2 (-)
Terminal 3 (+) and 4 (-
)
Rmax =
Note: contacts shown
in the energized
condition.
www.PDF-Zoo.com

Table of Contents

Other manuals for Notifier AFP1010

Related product manuals