EasyManua.ls Logo

Omron Q2A-A4031-AAA - Start-Up Procedures; Flowchart A: Connect and Run the Motor with Minimum Setting Changes

Omron Q2A-A4031-AAA
844 pages
To Next Page IconTo Next Page
To Next Page IconTo Next Page
To Previous Page IconTo Previous Page
To Previous Page IconTo Previous Page
Loading...
Startup Procedure and
Test Run
4
4.3 Start-up Procedures
SIEPYEUOQ2A01A AC Drive Q2A Technical Manual 123
4.3 Start-up Procedures
This section gives the basic steps necessary to start up the drive.
Use the flowcharts in this section to find the most applicable start-up method for your application.
This section gives information about only the most basic settings.
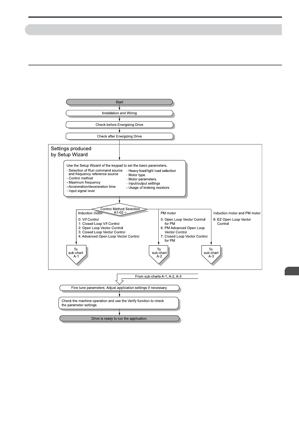
Flowchart A: Connect and Run the Motor with Minimum Setting Changes
Flowchart A shows a basic start-up sequence to connect and run a motor with a minimum of setting changes.
Settings can change when the application changes.
Use the drive default parameter settings for basic applications where high precision is not necessary.
Figure 4.5 Basic Steps before Startup

Table of Contents

Other manuals for Omron Q2A-A4031-AAA

Related product manuals