EasyManua.ls Logo

Omron Q2A-A4031-AAA - Sub-Chart A-3: EZ Open Loop Vector Control Test Run Procedure

Omron Q2A-A4031-AAA
844 pages
To Next Page IconTo Next Page
To Next Page IconTo Next Page
To Previous Page IconTo Previous Page
To Previous Page IconTo Previous Page
Loading...
4.3 Start-up Procedures
126 SIEPYEUOQ2A01A AC Drive Q2A Technical Manual
*1 For Yaskawa PM motors (SMRA-series, SSR1-series, or SST4-series), set E5-01 [PM Mot Code Selection].
For PM motors from a different manufacturer, set E5-01 PM Mot Code Selection = FFFF.
*2 Be sure to release the holding brake before doing Inertia Tuning.
*3 In ASR Tuning, the drive will automatically tune Feed Forward control and KEB Ride-Thru 2 parameters.
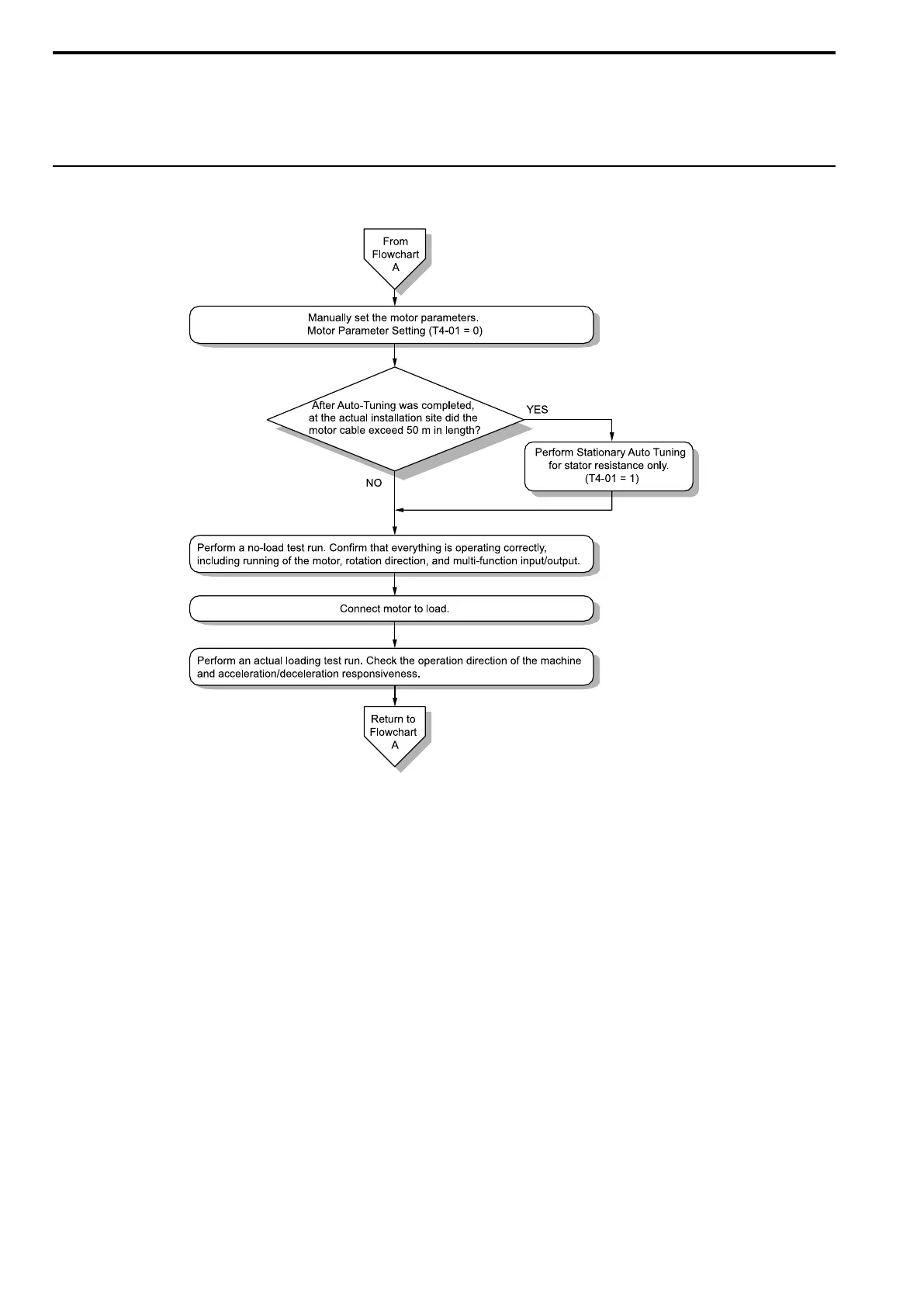
Sub-Chart A-3: EZ Open Loop Vector Control Test Run Procedure
Subchart A-3 gives the setup procedure to run a PM motor in EZ Open Loop Vector Control.
Figure 4.8 Procedure for Test Run of EZ Open Loop Vector Control Method

Table of Contents

Other manuals for Omron Q2A-A4031-AAA

Related product manuals