EasyManua.ls Logo

Omron Q2A-A4031-AAA - Sub-Chart A-1: Induction Motor Auto-Tuning and Test Run Procedure; Sub-Chart A-2: PM Motor Auto-Tuning and Test Run Procedure

Omron Q2A-A4031-AAA
844 pages
To Next Page IconTo Next Page
To Next Page IconTo Next Page
To Previous Page IconTo Previous Page
To Previous Page IconTo Previous Page
Loading...
4.3 Start-up Procedures
124 SIEPYEUOQ2A01A AC Drive Q2A Technical Manual
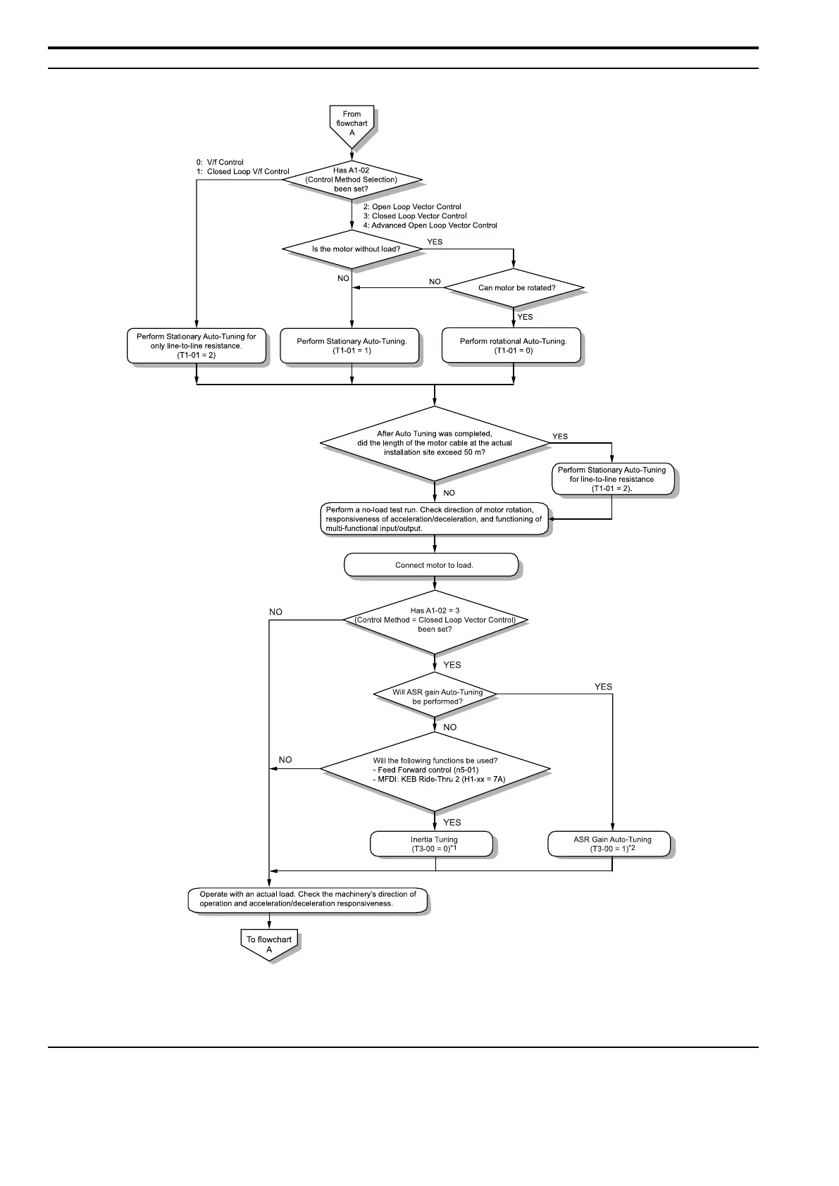
Sub-Chart A-1: Induction Motor Auto-Tuning and Test Run Procedure
Figure 4.6 Induction Motor Auto-Tuning and Test Run Procedure
*1 Be sure to release the holding brake before doing Inertia Tuning.
*2 In ASR Tuning, the drive will automatically tune Feed Forward control and KEB Ride-Thru 2 parameters.
Sub-Chart A-2: PM Motor Auto-Tuning and Test Run Procedure
Sub-Chart A-2 gives the basic steps to start up the drive for a PM motor.

Table of Contents

Other manuals for Omron Q2A-A4031-AAA

Related product manuals