EasyManua.ls Logo

Omron Q2A-A4031-AAA - Page 125

Omron Q2A-A4031-AAA
844 pages
To Next Page IconTo Next Page
To Next Page IconTo Next Page
To Previous Page IconTo Previous Page
To Previous Page IconTo Previous Page
Loading...
Startup Procedure and
Test Run
4
4.3 Start-up Procedures
SIEPYEUOQ2A01A AC Drive Q2A Technical Manual 125
Note:
1. Although Auto-Tuning will set parameters for speed control with an encoder, set F1-05 [Enc1 Rotat Selection] before starting Auto-
Tuning.
2. If you replace the encoder, do Z Pulse Offset Tuning.
WARNING! Crash Hazard. Test the system to make sure that the drive operates safely after you wire the drive and set
parameters. Failure to obey can cause injury or damage to equipment.
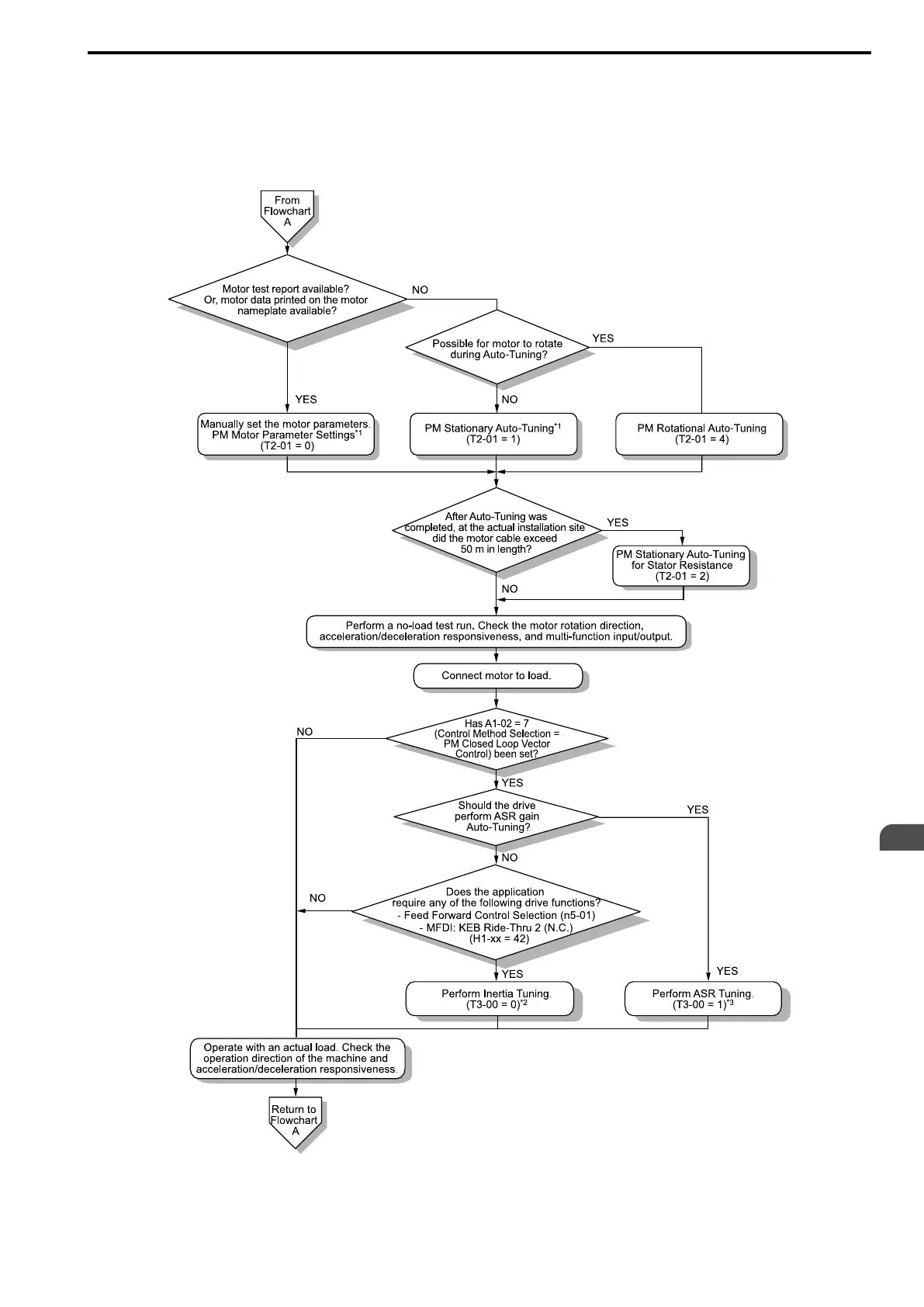
Figure 4.7 PM Motor Auto-Tuning and Test Run Procedure

Table of Contents

Other manuals for Omron Q2A-A4031-AAA

Related product manuals