EasyManua.ls Logo

Optimum 3300260 - Schaltplan - Wiring Diagram 400 V - S275 N - Einkanalig - Single Channel

Optimum 3300260
70 pages
Print Icon
To Next Page IconTo Next Page
To Next Page IconTo Next Page
To Previous Page IconTo Previous Page
To Previous Page IconTo Previous Page
Loading...
Version 1.2.4 - 2022-10-26 55Originalbetriebsanleitung
S275N | S275NV DE | EN
S275N_S275NV_parts.fm
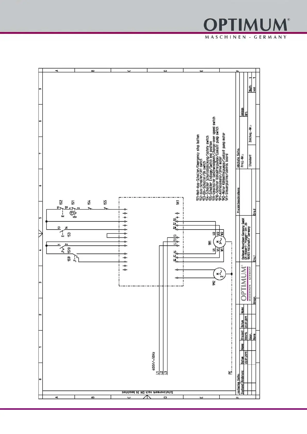
6.5 Schaltplan - Wiring diagram 400V - S275N - Einkanalig - Single channel
I

Table of Contents

Related product manuals