EasyManua.ls Logo

Optimum DX17V - Wiring Diagram

Optimum DX17V
38 pages
Print Icon
To Next Page IconTo Next Page
To Next Page IconTo Next Page
To Previous Page IconTo Previous Page
To Previous Page IconTo Previous Page
Loading...
32
D
X17VDE | GB
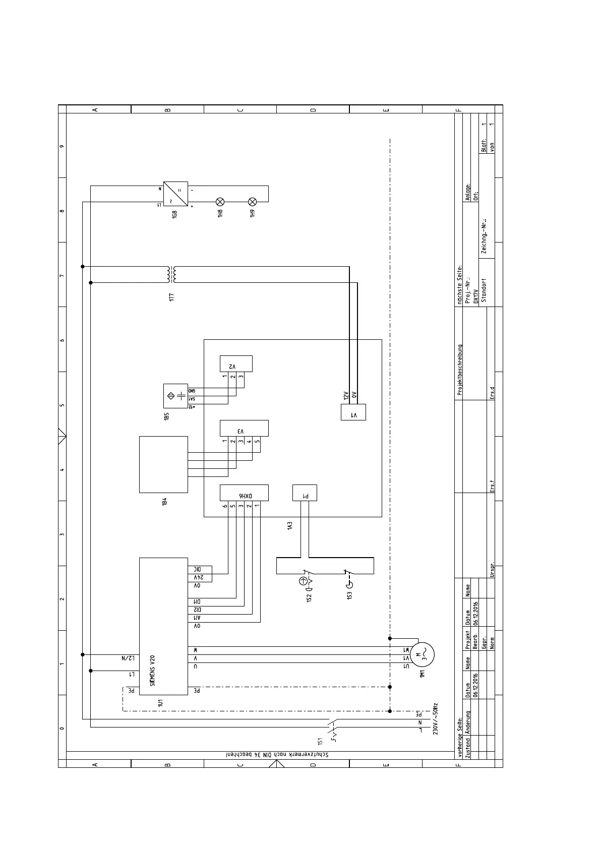
5.4 Schaltplan - Wiring diagram
5-3: Schaltplan - Wiring diagram

Related product manuals