EasyManua.ls Logo

Panasonic BB-HCM511A - Troubleshooting Guide; Basic Operation Troubleshooting

Panasonic BB-HCM511A
97 pages
Print Icon
To Next Page IconTo Next Page
To Next Page IconTo Next Page
To Previous Page IconTo Previous Page
To Previous Page IconTo Previous Page
Loading...
27
BB-HCM511A/BB-HCM531A
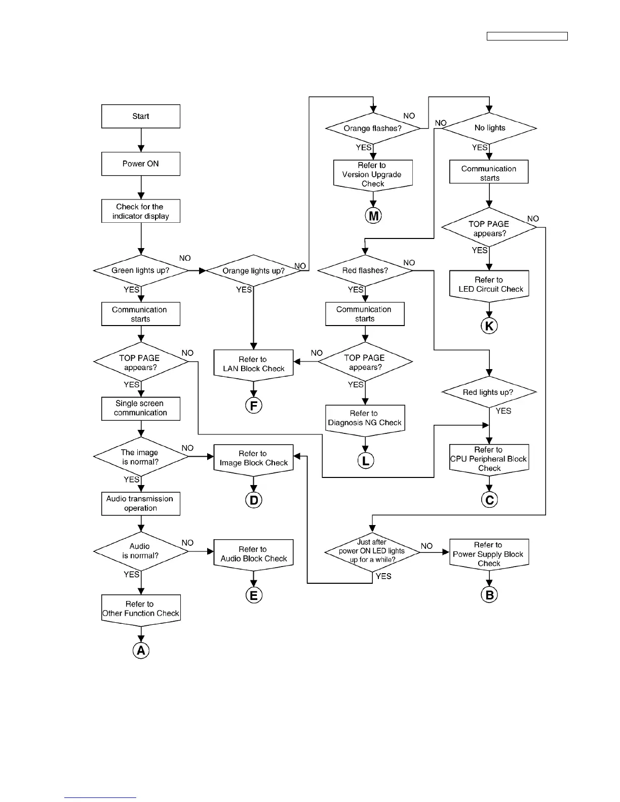
7 Troubleshooting Guide
7.1. Basic Operation
Reference
A : Other Function Check (P.28)
B : Power Supply Block Check (P.29)
C : CPU Peripheral Block Check (P.30)
D : Image Block Check (P.31)
E : Audio Block Check (P.32)
F : LAN Block Check (P.34)
K : LED Circuit Check (P.39)
L : Diagnosis NG Check (P.40)
M : Version Upgrade Check (P.41)

Table of Contents

Other manuals for Panasonic BB-HCM511A

Related product manuals