EasyManua.ls Logo

Panasonic BB-HCM511A - RTC Circuit Check

Panasonic BB-HCM511A
97 pages
Print Icon
To Next Page IconTo Next Page
To Next Page IconTo Next Page
To Previous Page IconTo Previous Page
To Previous Page IconTo Previous Page
Loading...
38
BB-HCM511A/BB-HCM531A
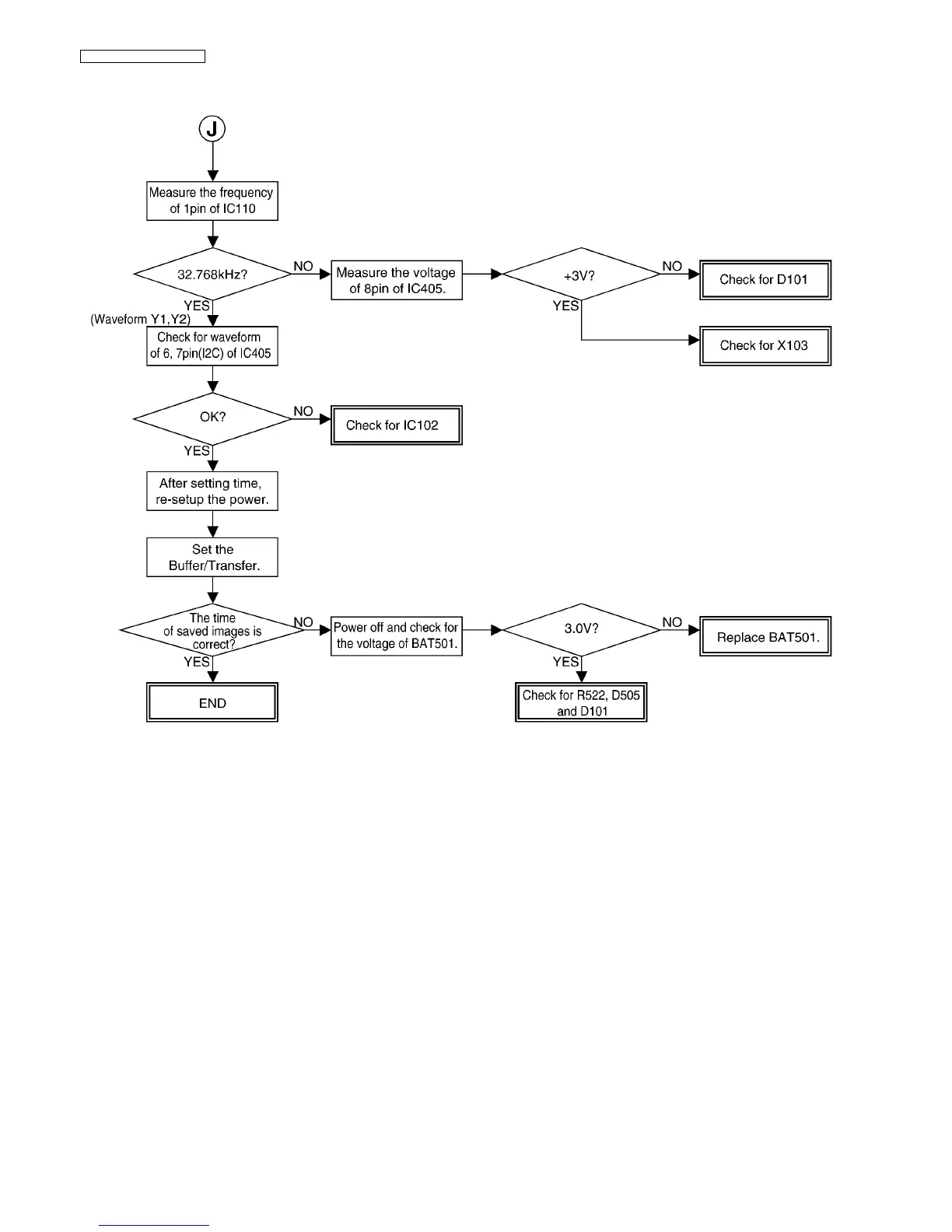
7.11. RTC Circuit Check
Note:
Refer to Waveform (P.78) for Waveform.

Table of Contents

Other manuals for Panasonic BB-HCM511A

Related product manuals