EasyManua.ls Logo

Panasonic BB-HCM511A - Page 53

Panasonic BB-HCM511A
97 pages
Print Icon
To Next Page IconTo Next Page
To Next Page IconTo Next Page
To Previous Page IconTo Previous Page
To Previous Page IconTo Previous Page
Loading...
53
BB-HCM511A/BB-HCM531A
FROM_CS
CPUWEB2
CPUREB
CPUAD[22-1]
CPUD[31-16]
C175
100p
C176
0.1u
+3.3V
0
R142
C159
NC
25M
R136
6.80k/1%
C180
100p
R129
4.7k
DGND
MII_TXEN
C164
0.1u
DGND
C163
100p
R124
0
N_P_DOWN
DGND
C174
12p
MII_MDC
C179
0.1u
MII_TXD1
PHY_NRST
C169
100p
MII_RXD3
MII_TXD0
MII_COL
C167
0.1u
C168
100p
DGND
DGND
C158
NC
DGND
DGND
C166
0.1u
MII_TXD2
601
R141
MII_CRS
DGND
L116
DGND
MII_TXD3
LAN_TX_CP
C162
0.1u
X102
25MHz
12
34
C181
0.1u
0
R134
R126
10K
MII_RXD1
MII_RXCLK
L114
241
1M
R133
C178
0.1u
MII_RXDV
RA101
4.7k
1
2
3
45
6
7
8
+3.3V
C172
12p
+3.3V
MII_RXD0
MII_RXD2
MII_TXCLK
R135
10K
L112
241
MII_MDIO
MII_RXER
6.3V10u
C117
6.3V10u
C165
10V1u
C182
6.3V10u
C170
IC104
D6
A15
C6
A14
A6
A13
B6
A12
D5
A11
C5
A10
A5
A9
B5
A8
D4
A19
B3
nWP/ACC
A4
nWE
B4
nRESET
D3
A20
C4
A21
A3
RD/nBY
C3
A18
B2
A17
A2
A7
C2
A6
D2
A5
B1
A4
A1
A3
C1
A2
D1
A1
E1
A0
F1
nCE
H1
VSS1
G1
nOE
E2
DQ0
F2
DQ8
H2
DQ1
G2
DQ9
E3
DQ2
F3
DQ10
H3
DQ3
G3
DQ11
G4
VDD
H4
DQ4
F4
DQ12
E4
DQ5
G5
DQ13
H5
DQ6
F5
DQ14
E5
DQ7
G6
DQ15
H6
VSS2
F6
NC
E6
A16
DGND
R122
10K
+3.3V
IC105
37
REXT
38
VDDRCV
39
GND39
40
TX-
41
TX+
42
NC42
43
NC43
44
GND44
45
XO
46
XI
47
VDDPLL
48
RST#
13
VDDC
14
TXER
15
TXC/REF_CLK
16
TXEN
17
TXD0
18
TXD1
19
TXD2
20
TXD3
21
COL/RMII
22
CRS/RMII_BTB
23
GND23
24
VDDIO24
31
VDDRX
32
RX-
33
RX+
34
FXSD/FXEN
35
GND35
36
GND36
25
INT#/PHYAD0
26
LED0/TEST
27
LED1/SPD100
28
LED2/DUPLEX
29
LED3/NWAYEN
30
PD#
1
MDIO
2
MDC
3
RXD3/PHYAD1
4
RXD2/PHYAD2
5
RXD1/PHYAD3
6
RXD0/PHYAD4
7
VDDIO7
8
GND8
9
RXDV/PCS_LPBK
10
RXC
11
RXER/ISO
12
GND12
L118
241
L115
241
L120
241
C197
100p
0
R270
L109
NC
NC
R271
DGND
LAN_TXN
DGND
LAN_RXN
R140
49.9/1%
R139
49.9/1%
R138
49.9/1%
DGND
R137
49.9/1%
LAN_TXP
C189
1000p
C188
1000p
LAN_RXP
R244
C187
1000p
R269
R245
R226
CPUAD[16]
CPUAD[15]
CPUAD[14]
CPUAD[13]
CPUAD[12]
CPUAD[11]
CPUAD[10]
CPUAD[9]
CPUAD[20]
CPUAD[21]
CPUAD[22]
CPUAD[19]
CPUAD[18]
CPUAD[8]
CPUAD[7]
CPUAD[6]
CPUAD[5]
CPUAD[4]
CPUAD[3]
CPUAD[2]
CPUAD[17]
CPUD[31]
CPUD[23]
CPUD[30]
CPUD[22]
CPUD[29]
CPUD[21]
CPUD[28]
CPUD[20]
CPUD[27]
CPUD[19]
CPUD[26]
CPUD[18]
CPUD[25]
CPUD[17]
CPUD[24]
CPUD[16]
CPUAD[1]
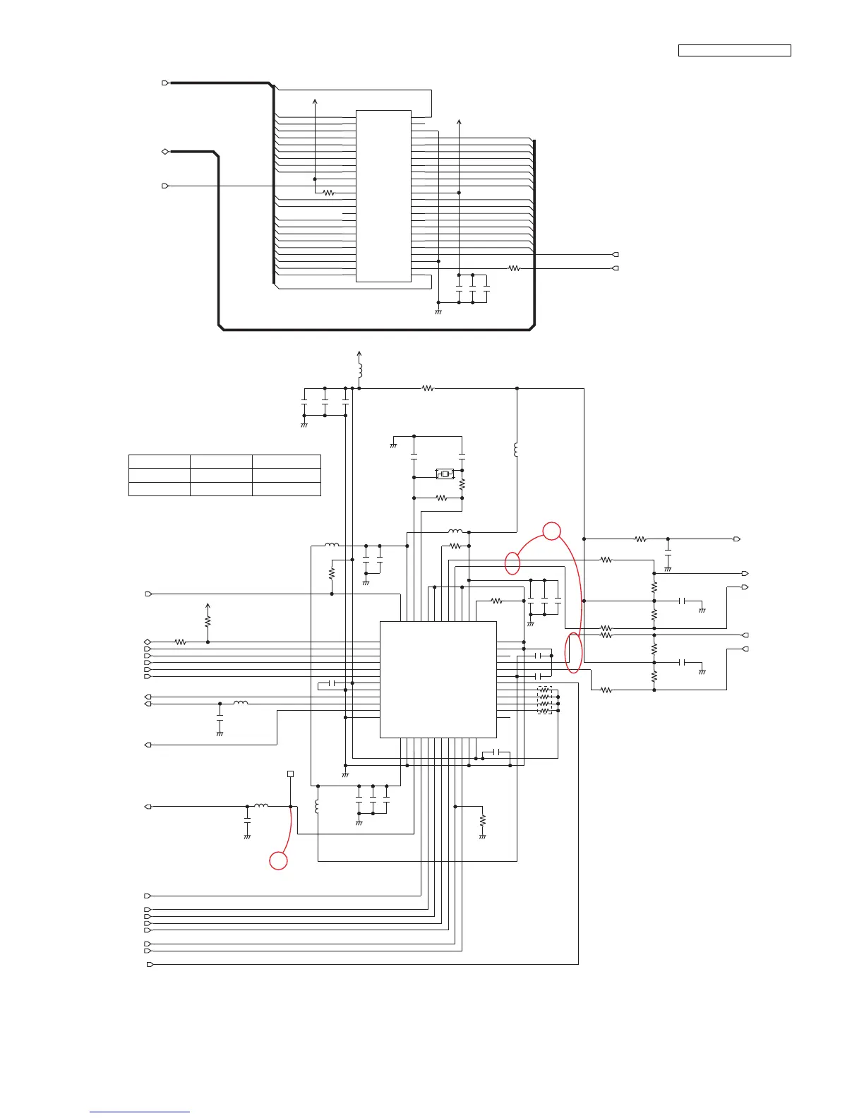
FLASH ROM
PHY
L109,R271C1CB00002227 R270
IC105
R270 L109,R271C1CB00002568
Not InstallInstall
BB-HCM511A: CPU BOARD_No.2
V
U2

Table of Contents

Other manuals for Panasonic BB-HCM511A

Related product manuals