EasyManua.ls Logo

Panasonic BB-HCM511A - Page 68

Panasonic BB-HCM511A
97 pages
Print Icon
To Next Page IconTo Next Page
To Next Page IconTo Next Page
To Previous Page IconTo Previous Page
To Previous Page IconTo Previous Page
Loading...
68
BB-HCM511A/BB-HCM531A
(1)
(2)
(3)
(4)
(5)
(6)
(7)
(8)
(9)
(10)
(11)
(12)
(13)
(14)
(15)
(16)
(18)
(20)
(17)
(19)
(21)
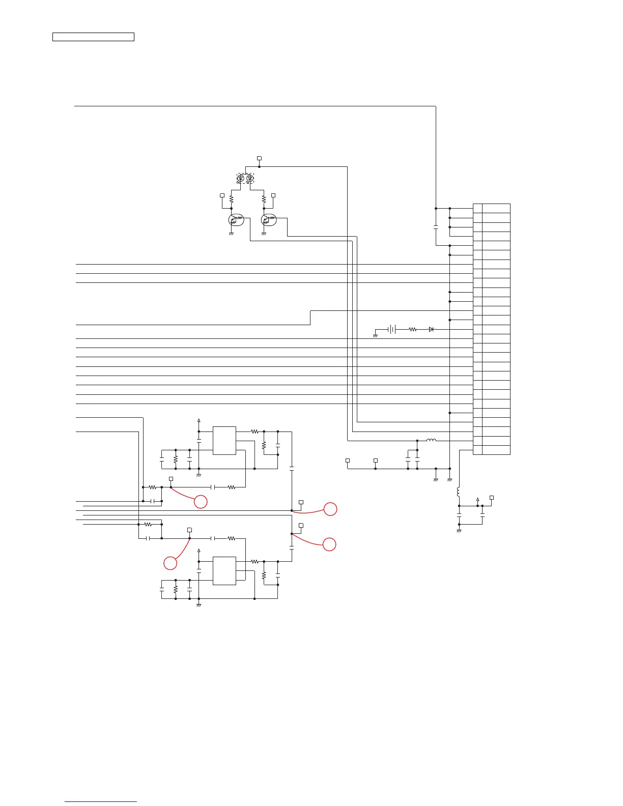
BB-HCM511A / BB-HCM531A: I/O BOARD (2/2)
C523
0.47u
R513
150k
C516
330p
C544
330p
R529
150k
C545
0.47u
C548
0.1u
C547
0.1u
AG
DG
TP_MICAMP1
TP_EXMICAMP1
TP_LED3.3V
C549
10u
TP_+3.3V
LED501
1
2
3
AG
C522
0.1u
C527
1u
C521
0.1u
+A3.3V
R521
10k
C525
1200p
C519
6.3V10u
R516
3.3k
C524
1200p
C520
6.3V10u
C526
1u
IC503
1
Vcc
2
DET
3
Input
4
GND
5
Output
+A3.3V
R514
1M
R515
1M
IC502
1
Vcc
2
DET
3
Input
4
GND
5
Output
R520
10k
R518
20k
R517
3.3k
AG
R519
20k
AG
TP_MICAMP2
TP_EXMICAMP2
+3.3V
C546
10u
L505
241
TP_GND1 TP_GND2
C517
10p
C518
10p
Q506
E
C
B
DG
Q505
E
C
B
DG
TP_LEDR
R530
68
R531
82
TP_LEDG
D502
L516
241
C550
0.1u
CN502
1
+3.3V1
2
+3.3V2
3
LED_G
4
LED_R
5
GND5
6
PCM_NCS
7
PCM_CLK
8
PCM_DATA
9
A_DTO
10
A_BCK
11
A_DTI
12
A_FCK
13
MIC_S
14
Battery
15
GND15
16
Video_OUT
17
GND17
18
GND18
19
IOSENS_OUT1
20
IOSENS_IN2
21
IOSENS_IN1
22
GND22
23
GND23
24
+12V24
25
+12V25
26
+12V26
27
+12V27
1.5K
R522
DG
BAT501
LED_R
LED_G
O
L
M
P

Table of Contents

Other manuals for Panasonic BB-HCM511A

Related product manuals