EasyManua.ls Logo

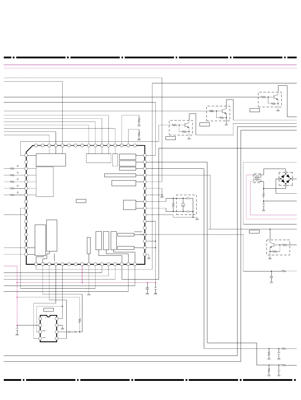
Panasonic CS-A73KR - Schematic Diagram 2;3

Panasonic CS-A73KR
124 pages
Print Icon
To Next Page IconTo Next Page
To Next Page IconTo Next Page
To Previous Page IconTo Previous Page
To Previous Page IconTo Previous Page
Loading...
0.01µ
C10
10k
R15
R14
1k
1k
R12
R13
10k
C9
0.01µ
150k
R34
X1
8MHz (27pF X 2)
16V
C19
0.01µ
10µ
C18
+
IC2
5
6
8
3
1
RS
D6
D1
R/B
CS
SK4
Vcc GND2 7
C14
0.1µ
A52BR9020F
JX1
R24
10k
A55DC143XKTX
Q7
4.7k
10k
e
b
c
S1VD20
DB1
DC114EKTX
Q1
4.7k
10k
e
b
c
0.1µ
C4
5.1k
R1
1.0k
R3
50V
1µ
C5
+
T1
510
63
RELAY DRIVE
POWER CLOCK
GENERATOR
IC1
A52D0022G506
ANI1
ANI2
ANI3
ANI4
ANI5
ANI6
ANI7
AVss
VDO1
P25
P24
P23
SCK30
SO30
SI30
P36
12345678910111213141516
1
2
3
4
5
6
7
8
9
10
11
12
13
14
15
16
17 18 19 20 21 22 23 24 31 32
33
34
35
36
37
38
39
40
41
42
43
44
45
46
47
48
2928272625 30
P50
P51
P52
P53
P54
P55
P56
P57
Vss0
VDD0
P30
P31
P32
P33
P34
P35
P47
P46
P45
P44
P43
P42
P41
P40
P67
P66
P65
P64
BUZ
P74
P73
TO50
P71
P70
P03
P02
INTP1
INTP0
Vss
X1
X2
IC
XT1
XT2
RESET
AVdc
AVref
ANI0
330R39
R38330
330R36
R37330
R35330
10k
R41
R45
10k
A55DC143XKTX
RELAY DRIVE
RELAY DRIVE
c
b
e
10k
4.7k
Q5
A55DC143XKTX
Q6
4.7k
10k
e
b
c
RELAY DRIVE SIGNAL
SSR1
DISPLAY
RY-HOT
SSR2
RY-PWR
STEPPING MOTOR
DRIVE SIGNAL
BUZZER
TIMER
SHORTEN
OPERATION
AUTO
PUMP-DOWN
POWER CLOCK INPUT
COMMAND INPUT
REMOTE CONTROL
8MHz
OSC
RESET
INTAKE
AIR TEMP
PIPE
TEMP
POWER
GROUND
AND
AUTO RESTART
RANDOM AUTO RESTART
SIGNAL
RELAY
DRIVE
RY-M
RY-H
RY-SHI
DEICE
DETECTION
+
~
~
SCHEMATIC DIAGRAM 2/3

Table of Contents

Related product manuals