EasyManua.ls Logo

Panasonic DMR-E53EG - Page 106

Panasonic DMR-E53EG
285 pages
Print Icon
To Next Page IconTo Next Page
To Next Page IconTo Next Page
To Previous Page IconTo Previous Page
To Previous Page IconTo Previous Page
Loading...
L
L
L
L
L
L
H
H
H
H
H
H
L
H
H
L
L
H
H
H
L
H
H
1B
33
X SW5.2V
IC7508
(RESET)
45
RESET
11
X SW 13V
KEY IN3
KEY IN2
KEY IN1
FL TXD 4
IC7506
(FAN MOTOR DRIVE)
DISPLAY
TIMER
DP7501
F-
F+
8G
1G
P32
P1
7
14
20
51
59
1
FILAMENT ON
49
(HEATER+ OUT)
Q7513
(FILAMENT :ON)
QR7507
XSW +5.2V
FL RESET
84 RESET156
DIG07
DIG00
63
51
SEG41
SEG35
45
SEG31
12
17
SEG26
SEG25
19
SEG19
25
1375
E
B
B
DIGITAL P.C.B.
TO
11
5
SCL
MSCL
TBUS CLK 1
P7402-
SCLK
POWER SAVE
58 QR7401/QR7503- ,PP7403-
DR P ON
86 DR P ON
IC3001-
SYNC DET
59
104
97
96
N SW+5V
TIME WARP LED74
(TIME-WARP LED DRIVE)
QR7801
TIME-WARP
D7801
4
P7801 P7504
KEY IN1
3
P7801 P7504
S7801
OPEN/CLOSE
S7802
SKIP-F
SKIP-R
IR
QR4002-
XT MUTE
QR4012-
SCART MUTE
QR7406-
RFC A MUTE
67
IC3001-
SLICER VIDEO
1
IC3002-
RGB
IP7501
REGULATOR
DISPLAY
PROTECTOR
IC
214
5
1
T7501
(EEPROM)
KEY IN3
KEY IN2
Q7505
Q7507
57
58
5
6
20
21
12
3
PP7401 PS3901
PS3901PP7401
1
2
2
1
PK7702 PK7302
PK7302PK7702
22
21
30
29
29
28
IIC DATA
IIC CLK
DMR-E53EG,E55EB/EG/EBL/EP
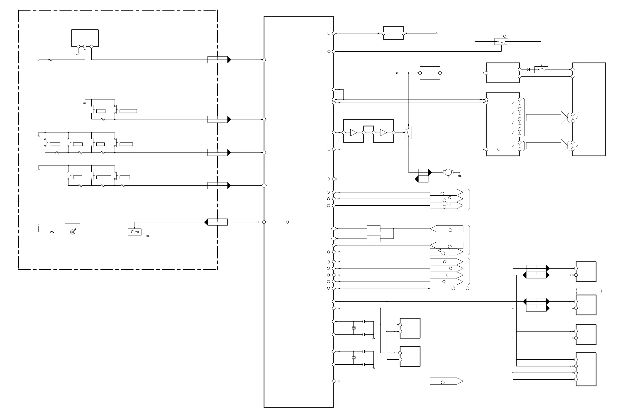
Timer Block Diagram
POWER SUPPLY SECTION
TO
JC POWER ON
POWER ON
POWER SAVE
89
88
56 POWER SAVE
POWER ON
JC P ON
TUNER
DU7402
SDA
MSDA
(AUDIO PROCESSOR)
IC4001
SCL
SDA
XIN
XOUT
14
12
10MHz
X7501
XCOUT
XCIN
10
9
32.768KHz
X7502
SELETOR SWITCH
A/V BUFFER AND
IC3901
SCL
SDA
(DECODER PACK)
IC7301
SDA
SCL
(VIDEO PROCESSOR)
IC3001
SDA
SCL
IIC DATA
IIC CLK
IC7504
SDA
SCL
ANALOG VIDEO SECTION
TO/FROM
BUFFER
BUFFER
RGB
50
SYNC DET
59
113
CVIN1
SYNC IN
109
52
RFC A MUTE
SCART MUTE
57
IC7502
(DISPLAY DRIVE)
FL CLK
FL RXD
SCK
S DATA4
36
5
S7821
PLAY
S7820
TIME-WARP
S7813 S7812
STOP
S7811
REC
P7504
P7504
IC7501
(TIMER)
FRONT(R) P.C.B.
N SW+5V
IR7801
132
P7504
2
P7801
1
P7801
11
P7801
AUDIO MUTE
FAN LOCK
FAN PWM OUT
SEG11
SEG00
REMOTE CTL.
20
64
23
33
44
2
3
P7503
1
P7503
FAN MOTOR
M
(FAN MOTOR DRIVE)
Q7512
ANALOG AUDIO SECTION
TO/FROM
FANDCOUT
S7809
CH-DOWN
S7819
CH-UP
RECEIVER
REMOTE CTL.
4.ROM correction info.
3.Timer REC info.
2.Tuner preset
1.Country & Language
<EEPROM information>

Table of Contents

Related product manuals