EasyManua.ls Logo

Panasonic DMR-E53EG - Page 107

Panasonic DMR-E53EG
285 pages
Print Icon
To Next Page IconTo Next Page
To Next Page IconTo Next Page
To Previous Page IconTo Previous Page
To Previous Page IconTo Previous Page
Loading...
Miniboot:Load main program and updata firmwave.
#Loader:Load booting and miniboot program.
program at "WORKING MEMORY".
4."MAIN CPU" is controled by Downloaded main
miniboot and download it to "WORKING MEMORY".
3.Search main program at "DATA STRAGE" by
by loader and download it to "WORKING MEMORY".
2.Search miniboot program at "DATA STRAGE"
1."LOADER" is booted.
<Booting process for Digital PCB>
Laser hour
U/H/F Error
Model information
Firm ware
Mini boot
MP3 Playback
Audio EE Delay
SDRAM
16bit/128M-
AUDIO EE SIGNAL
VIDEO EE SIGNAL
//12TC 17TC
ST0 ST7
16-1/211TC TC-1/2 13DATA / ADDRESS BUS LINE
10TC
2
/
1
-
4TC
DATA(MSD16 MSD31)/ADDRESS BUS LINE(MSA1 MSA7)
16
TC
DATA/ADDRESS BUS LINE
R656DEC
R656ENC
VCLKPCLK
290171
EDAD
131
I/F
SDRAM
27MHz
27MHz
27MHz
X3401
CLK27I
293
CLK27O
306
C1
Y1
SECTION
BLOCK
AUDIO
ANALOG
SECTION
BLOCK
VIDEO
ANALOG
I/F
IDE
BLOCK SECTION
VIDEO
TO ANALOG
Q50003
BUFFER
Q50002
BUFFER
Q50001
BUFFER
Q50005
BUFFER
Q50004
BUFFER
15
T
C
(NAND FROM)
STRAGE
DATA
IC6702
P.C.B.
Main
P.C.B.
Digital
Ref.No.7500,7600 SERIES
Ref.No.4000 SERIES
Ref.No.3000,3900,4900 SERIES
P7402
Ref.No.7400 SERIES
Ref.No.4400 SERIESAudio I/O
P9001Main P.C.B.connect circuit
Ref.No.6700,9000 SERIESGlue Net
Timer
AV ENC / RTSC
Ref.No.Circuit NameP.C.B. Name
AVDEC / MAIN CPU Ref.No.6000,50000 SERIES
Ref.No.3400 SERIES
Main Net
Ref.No.1500 SERIESSub Power Supply
Digital P.C.B.connect circuit
Video I/O
Audio Main
-1/2TC 14 / -1/2TC 15 / -1/2TC 18
2
/
1
-
2
/
1
-
6TC
MEMORY
WORKING
14
T
C
-
2
/
1
IC4405
(AUDIO BUFFER)
IC3406
(CLOCK GENERATOR)
6
2
7
1
SD16-SD31 DATA BUS LINE
SA0-SA25 ADDRESS BUS LINE
12
T
C
17
T
C
IC6004
BUFFER
2
13
78
18
5
11
3
TC
TC
T
C
T
C
T
C
T
C
T
C
T
C
1
T
C
SYNCHRO.
FRAME
IC50002IC50001
34
P7402P9001
30
P7402P9001
26
P7402P9001
18
P7402P9001
22
P7402P9001
WMDET
AUDIO
CPPM
CPRM
CSS
MCP10
AV-DEC
SDRAM I/F
I/F
HOST
OSD
PROS
POST
I/F
MICON
RTSC
ENC
LOCAL
APPROVAL
CSS
I/F
SDRAM
PS I/F
STREAM
I/F
HOST
ENC
AUDIO
ENC
VIDEO
384fs
27MHz
TBC
C DEC
DAC3
DAC2
DAC1
DAC5
DAC4
191
190
187
196
195
RPR OUT DM
BPB OUT DM
GPY OUT DM
C OUT DM
IECOUT
256
263ADOUT1
AD IN2
134
130
IC6005 IC6003
LOADER
SDRAM
16bit/64M
SDRAM
16bit/64M
EE DATA
1DA DATA
Y OUT DM
IC6001
(AV DEC / MAIN CPU)
ENCODER
NTSC/PAL
ADOUT3
262 IECOUT
ADIN
MIXROUT DM
MIXLOUT DM
58
P9001P7402
62
P9001P7402
DATA
VOUTR
VOUTL
2
8
7
IC4402
(AUDIO 2CH DAC)
IC6701
(GLUE)
72
P9001P7402
P9001
P9001
50
48
SDRAM
16bit/256M
IC3402
Y/C
3D
ADC
ADC
P9001
P9001
2
178
DOUT
VINR
VINL
12
2
1
19
11
1
P7402
P7402
P7402
P7402
(AUDIO ADC)
IC4406
AADC R
AADC L
IC3408
SDRAM
32bit/64M
CPN CIN DM
V YIN DM
IC3404
(AV ENC / RTSC)
(VAD CON)
IC3401
E
V
I
R
D
M
A
R
D
V
D
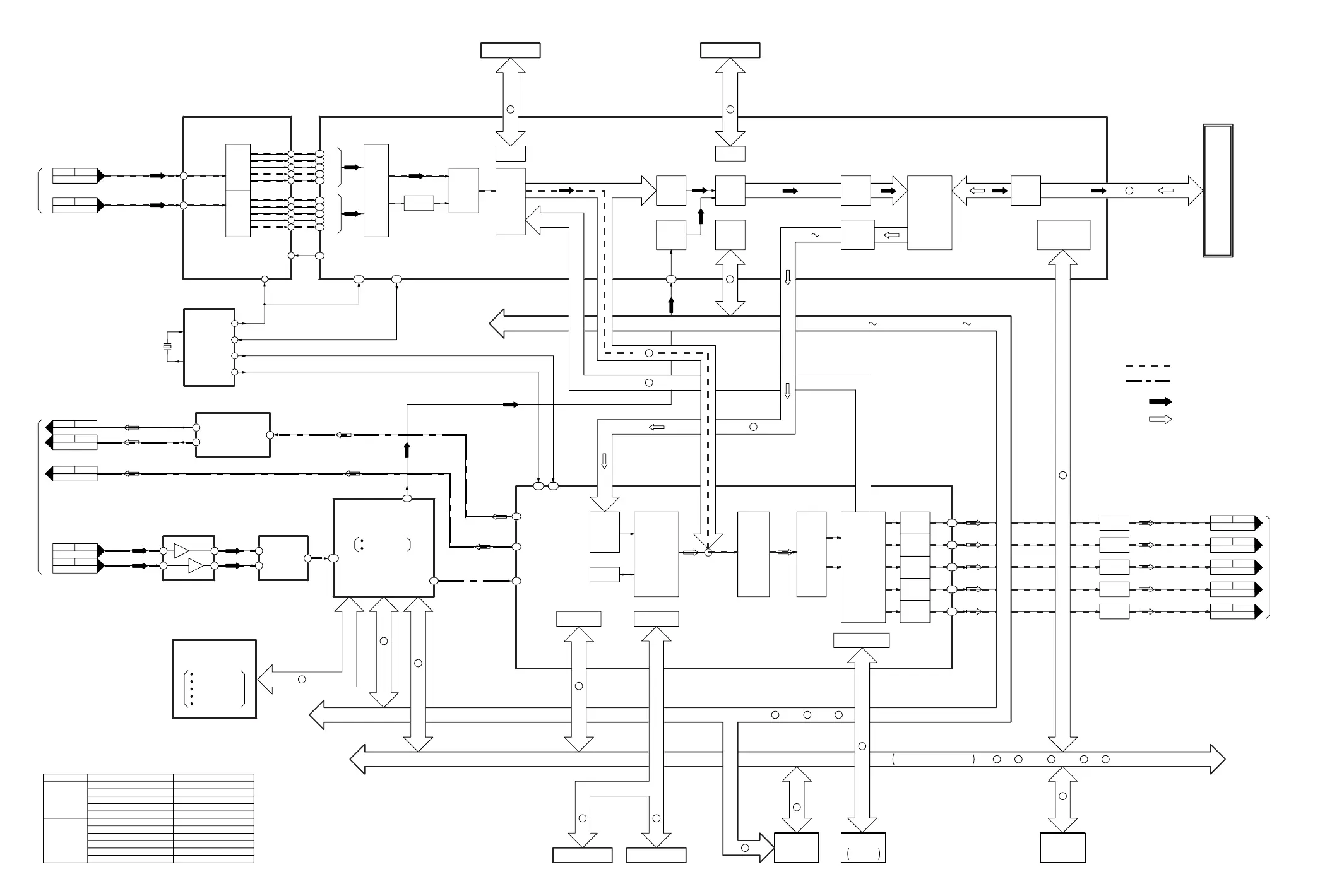
DMR-E53EG,E55EB/EG/EBL/EP
Digital Block Diagram
62
63
73
64
66
67
68
69
71
72
ADYOUT4
ADYOUT3
ADYOUT2
ADYOUT1
ADYOUT0
ADCOUT0
ADCOUT1
ADCOUT2
ADCOUT3
ADCOUT4
312
313
314
315
316
318
78
310
319
320
321
322
C2
C0
C3
C1
C4
CIN4
Y2
Y0
Y3
Y1
YIN1
CIN2
CIN3
YIN4
YIN3
YIN2
CIN1
CIN0
YIN0
Y4
CLAMP
PULSE
GCP
27MHz IN
57
13
16
14
BUF OUT2
BUF OUT1
54MHz
24
CLK54M
BUF IN
(27MHz)
9
T
C
32bit MAIN CPU
:PB SIGNAL
:REC SIGNAL
2
/
1
-
/
TC
/

Table of Contents

Related product manuals