EasyManua.ls Logo

Panasonic KX-FLB802CX - Fan Motor Section

Panasonic KX-FLB802CX
323 pages
Print Icon
To Next Page IconTo Next Page
To Next Page IconTo Next Page
To Previous Page IconTo Previous Page
To Previous Page IconTo Previous Page
Loading...
44
KX-FLB802CX/KX-FLB812CX/KX-FLB802CXS/KX-FLB812CXS
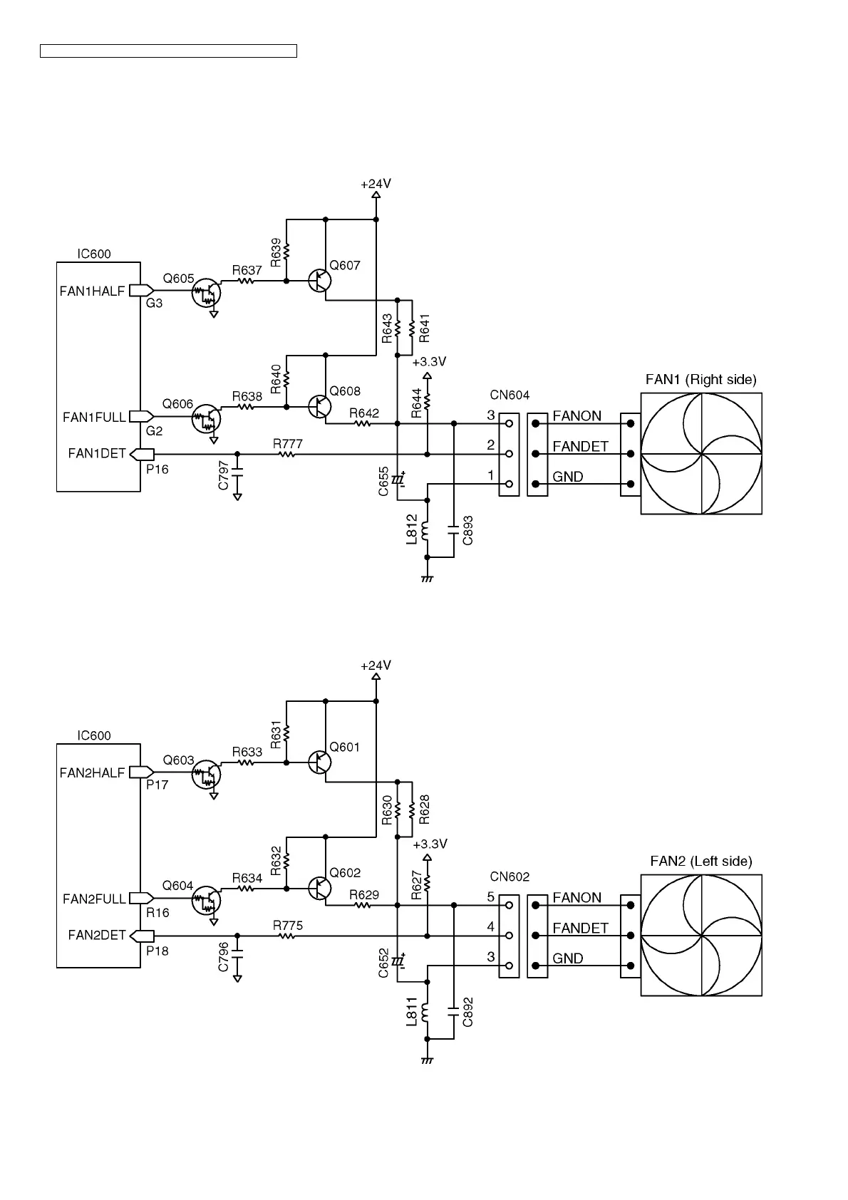
6.10. FAN MOTOR SECTION
These FAN are used to radiate heat in the unit.
6.10.1. Right side FAN (FAN1)
The signal level at pin G2/G3 of IC600 becomes high, the FAN is activated. In this case, the pulse signal as shown next page input
to pin P16 of IC600 and the rotation of the FAN is detected.
6.10.2. Left side FAN (FAN2)
The signal level at pin P17/R16 becomes high, the FAN is activated. In this case, the pulse signal as shown next page input to pin
P18 of IC600 and the rotation of the FAN is detected.

Table of Contents

Related product manuals