EasyManua.ls Logo

Panasonic KX-FLB802CX - Page 56

Panasonic KX-FLB802CX
323 pages
Print Icon
To Next Page IconTo Next Page
To Next Page IconTo Next Page
To Previous Page IconTo Previous Page
To Previous Page IconTo Previous Page
Loading...
56
KX-FLB802CX/KX-FLB812CX/KX-FLB802CXS/KX-FLB812CXS
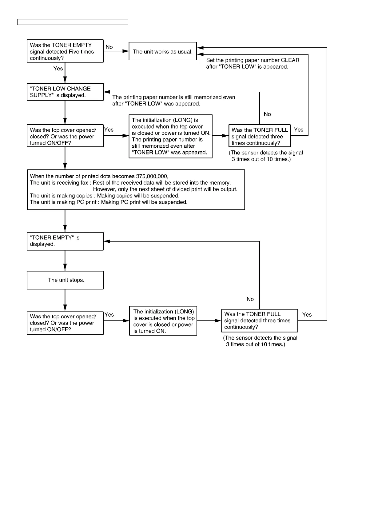
6.13.12.1. TONER DETECTION FLOW
CAUTION:
1. Toner low can be judged by continuous 5-times TONER LOW signal at only printing.
(It is not executed at.)
2. Toner full can be judged by continuous 3-times TONER FULL signal at initialization.
(It is not executed at printing.)
3. In the ordinal operation, “CHECK DRUM” is displayed when TONER EMPTY sensor does not generate a signal for 2.73 sec-
onds.

Table of Contents

Related product manuals