EasyManua.ls Logo

Panasonic KX-FP215

Panasonic KX-FP215
236 pages
To Next Page IconTo Next Page
To Next Page IconTo Next Page
To Previous Page IconTo Previous Page
To Previous Page IconTo Previous Page
Loading...
4
KX-FP215
2 CHANGES
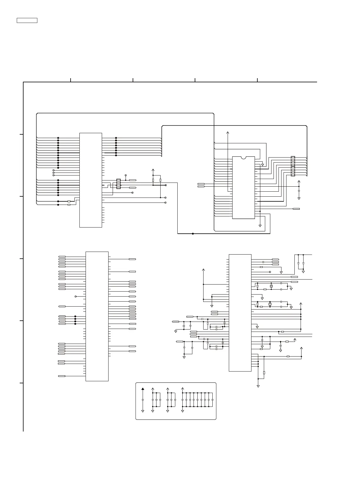
2.1. Schematic Diagram
2.1.1. Digital Board (PCB1)
[Changed from original section “17.1. Digital Board (PCB1)”]
(1)
(2)
(3)
(4)
KX-FP215 : DIGITAL Board No.1 (1/2)
A[8]
A[7]
A[6]
A[5]
A[4]
A[3]
A[2]
A[19]
A[18]
A[16]
A[17]
A[15]
A[14]
A[13]
A[12]
A[11]
A[10]
A[9]
A[1]
A[0-21]
A[0-21]
D[0]
D[1]
D[2]
D[3]
D[4]
D[5]
D[6]
D[7]
D[0-7]
D[0-7]
A[0]
A[20]
A[21]
D[0]
D[1]
D[2]
D[3]
A[21]
A[20]
D[4]
D[5]
D[6]
D[7]
A[13]
A[14]
A[15]
A[16]
A[17]
A[18]
A[19]
A[12]
A[11]
A[10]
A[9]
A[8]
A[7]
A[6]
A[5]
A[4]
A[0]A[0]
A[1]
A[2]
A[3]
IC1
C12
TM2
B12
TM0
E12
TXE
D12
TM3
C14
TM1
A8
APC
B8
LDON
M5
VIDEO
C8
HSYNC
F12
POLON
E2
POLCLK
E8
FTG
M7
F1
M6
MILAT
F25
TXD
G25
RXD
F24
RTS
E25
CTS
F22
CPC
D25
HTRCTL
F23
TRS
F21
DEV
H21
TXD2
F14
RXD2
B18
RTS2
H22
CTS2
A10
RM0
A15
RM1
A9
RM2
A14
RM3
A13
RXE
E3
KSTART
F1
KLATCH
D8
KSCLK
D1
KTXD
E4
KRXD
C18
SENIN0
K25
SENIN1
J25
SENIN2
H24
SENIN3
D20
SENCTL0
H25
SENCTL1
H23
SENCTL2
E14
SENCTL3
P7
MIDAT
V6
MICLK
E23
FANDET1
C25
FANON1
A18
FANDET2
B25
FANON2
U25
GIOP30
T25
GIOP31
R25
GIOP32
D18
GIOP33
E20
GIOP34
P25
GIOP35
N25
GIOP36
P24
GIOP37
P23
GIOP40
H20
GIOP41
D21
GIOP42
P20
GIOP43
P19
GIOP44
E18
GIOP45
P22
GIOP46
A20
GIOP47
B20
GIOP50
P21
GIOP51
M25
GIOP52
C20
GIOP53
L25
GIOP54
M23
GIOP55
D14
GIOP56
M24
GIOP57
A19
GIOP60
M21
GIOP61
M20
GIOP62
M19
GIOP63
M22
GIOP64
IC1
R1
ATXD
W1
ABITCLK
AC1
BBITCLK
T1
ARXD
V1
ASPCLK
AB1
BSPCLK
Y1
BTXD
AA1
BRXD
V2
AFERST
U1
AFECLK
V3
RING
M2
DP
M3
EYECLK
B1
TONE
M4
EYEDAT
Y2
AFESEL0
Y3
AFESEL1
Y4
AFESELA
Y5
AFESELB
V4
NDBGREQ
V5
DBGMOD
H3
TXAP
H4
TXAN
H5
RXAP
H6
RXAN
H2
VCM_A
J1
VREFP_A
G1
VREFM_A
P3
TXBP
P4
TXBN
P5
RXBP
P6
RXBN
P2
VCM_B
P1
VREFP_B
M1
VREFM_B
A6
AIN1
B6
AIN2
C5
AIN3
F8
VCL
D6
AMON
C6
VREFB
A2
EVOLIN
A3
EVOLREF
A4
EVOLOUT
A17
XSYSIN
A16
XSYSOUT
A12
XVDGIN
A11
XVDGOUT
A22
X32IN
A21
X32OUT
V21
JTAG_TDI
V20
JTAG_TDO
V24
JTAG_TCK
V22
JTAG_TMS
V23
JTAG_TRSTN
Y16
SCAN_ENABLE
Y22
XEXTINT
Y21
XNMI
AA20
XRESET
B21
XBATRST
C21
XBACKEN
AB20
XWDERR
F5
OPMODE0
F4
OPMODE1
B14
OPMODE2
E1
PLLBYPS
F2
TSCKIN1
F3
TSCKIN2
XRD
001:2B
DG
XRESET001:6E
XWR001:2B
DG
XRD 001:6C
XWR 001:5B
KSTART002:4F
KLATCH002:4F
KSCLK002:4F
THSTB1002:3D
THSTB2
002:3D
THDAT
002:3D
THCLK
002:3D
FTG002:2E
F1002:2E
C19 J12p
C18 J27p
DG
C16 J22p
X2
24.576M
C17 J33p
DG
TONE 002:5C
AIN1 002:2E
AIN2 002:3D
+3.3V/BATT
C20
K1u
DG
+3.3V
DG
+3.3V
+3.3V
DG
C12
10u
C10 10u
C23
10u
HEADON002:3C
TM0002:3B
TM1002:3B
TM2002:3B
TM3002:3B
TXE002:3B
IC1
Y8
ADR2
AD5
ADR0
AC6
ADR4
AD6
ADR3
AA8
ADR1
AB6
ADR5
AB5
ADR6
AC5
ADR7
AC18
ADR8
AB14
ADR9
AD14
ADR10
AA14
ADR11
Y14
ADR12
AE5
DB0
AC20
ADR13
AD20
ADR14
AC21
ADR15
W14
RBA0
W12
RBA1
Y12
RBA2
AA12
RBA3
AC8
RBA4
AB12
RBA5
AD12
RBA6
AD18
RBA7
AB18
RBA8
AE6
DB1
AE7
DB2
AE8
DB3
AE9
DB4
AE10
DB5
AE11
DB6
AE12
DB7
AE14
DB8
AE15
DB9
AE16
DB10
AE17
DB11
AE18
DB12
AE19
DB13
AE20
DB14
AE21
DB15
AD8
XRD
AE23
XWR
AA18
XHSTRD
Y18
XHSTWR
AC12
XROMCS
AB8
XFCS
AE24
FCSG
AC14
XRESCS2
AA6
XCHKCS
AD1
RAS
AE2
CAS
AE3
SDWE
AA3
SDCS
AE4
SDDQML
AE22
SDDQMU
AE13
SDCLK
+3.3V
+3.3V
TXD2002:4D
RTS2
002:4D
RXD2002:4D
CTS2002:4D
MIC_ENB 002:7E
REED 002:8A
MOTOR_POS
002:5E
CISON
002:2E
LEDON
002:2E
RLY 002:7B
OPERST
002:4F
HOOK002:8A
FILM_CHECK002:8B
COVER_OPEN 002:2A
KTXD002:4F
PSHORT/BREAK 002:7C
MDMRXEN 002:4C
SPMUTE 002:8E
CIDENB 002:4B
HSTXMUTE 002:7B
RXBP002:6D
TXAP
002:4C
RXAP002:4B
BELL/DCN002:7B
DG
CPC 002:7C
THLAT
002:3D
EVOLIN
EVOLOUT
002:5E
002:5A
TXBP002:5C
MDMTXEN 002:4B
HSRXEN 002:4B
+3.3V
R2 0
C6
NC
C11
0.1u
R10
0
R126.8k
R1310k
R8
10k
R9
0
R5
1M
R3
47k
R4
4.7k
RA7
0
1
2
3
45
6
7
8
C21
1000p
R6
NC
C9
0.1u
C14
NC
C13
NC
R1 0
C22
0.1u
C15 0.1u
TXAN
002:4C
C5 NC
RA847
1
2
3
45
6
7
8
RA947
1
2
3
45
6
7
8
CL13
CL14
CL15
ROMCS
RD
CHKS
CHK
CSG
CE
AMON
RTS
VCM_A002:4C
C2 10u
C4 0.1u
C3
0.1u
C1
10u
HSTXEN 002:7D
TXD2
RXD2
RTS2
CTS2
TXBN002:5C
VCM_B002:6D
R14 10k
R11
NC
C8
NC
C7
NC
X1
32.768k
IC2
1
A15
2
A14
46
VSS2
47
*BYTE
3
A13
48
A16
4
A12
45
DQ15/A-1
5
A11
44
DQ7
6
A10
43
DQ14
7
A9
42
DQ6
8
A8
41
DQ13
9
NC1
40
DQ5
10
NC2
39
DQ12
11
*WE
38
DQ4
12
*RESET
37
VCC
13
NC3
36
DQ11
14
NC4
35
DQ3
15
RY/*BY
34
DQ10
16
A18
33
DQ2
17
A17
32
DQ9
18
A7
31
DQ1
19
A6
30
DQ8
20
A5
29
DQ0
21
A4
28
*OE
22
A3
27
VSS1
23
A2
26
*CE
24
A1
25
A0
R7
1.5k
KRXD002:2D
PTOP 002:2A
C160NC
C161
NC
C162
NC
C163
NC
C164
NC
C165
NC
C166
NC
C167
NC
C168
NC
C169
NC
C170
NC
C171
NC
C172
NC
C173
NC
C174
NC
C175
NC
+1.2V
DG
+5V
DG
+5VA
DG
+3.3V
DG
C177
NC
DG
FROM
Plane Resonance Countermeasure
8Mbit
C
E
B
A
D
F
3
2
45
1

Table of Contents

Related product manuals