EasyManua.ls Logo

Panasonic KX-FP215 - Page 81

Panasonic KX-FP215
236 pages
To Next Page IconTo Next Page
To Next Page IconTo Next Page
To Previous Page IconTo Previous Page
To Previous Page IconTo Previous Page
Loading...
81
KX-FP215
REFERENCE:
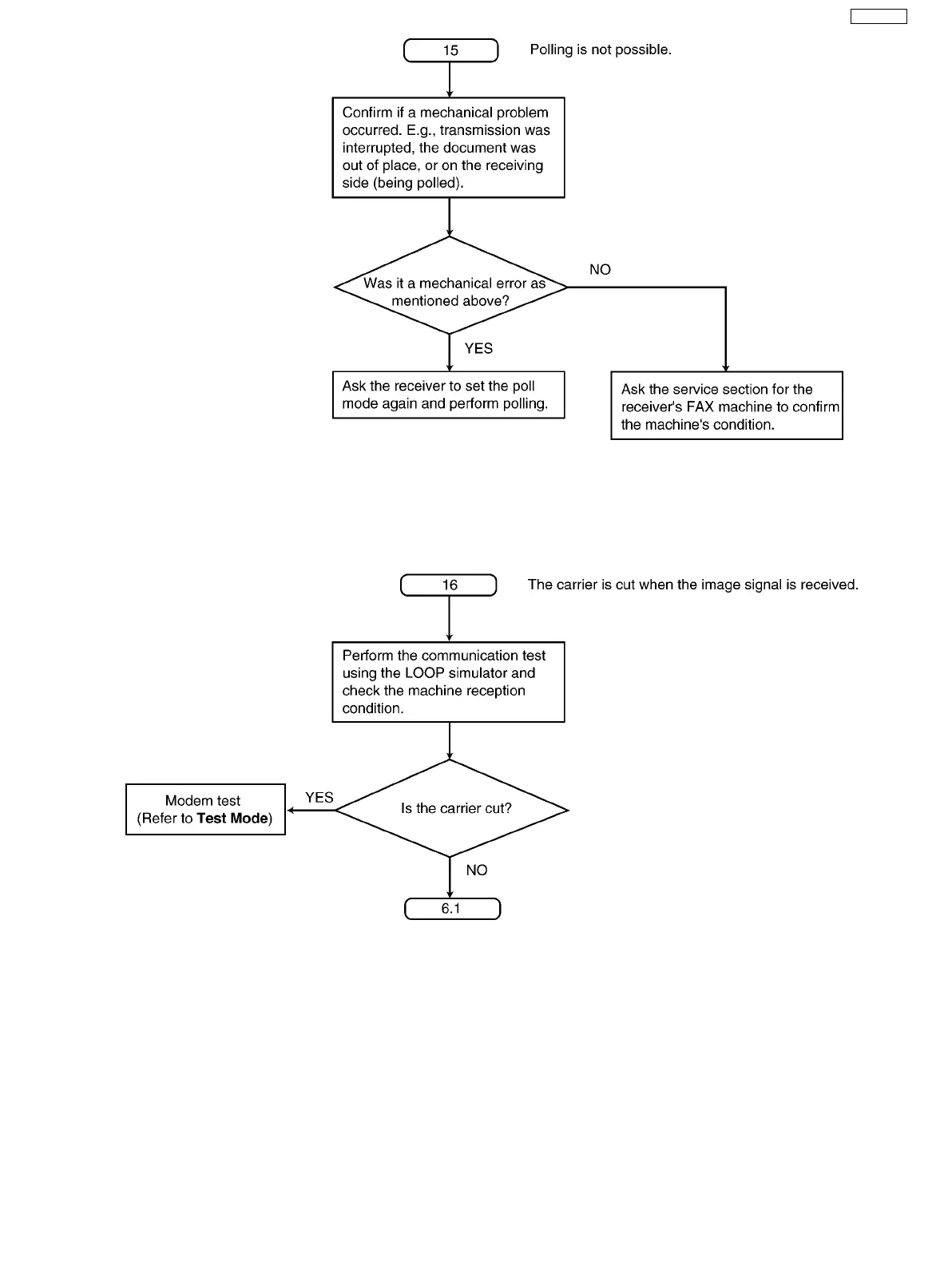
Test Mode (P.58)

Table of Contents

Related product manuals