EasyManua.ls Logo

Panasonic SA-PMX82EB - Main (Micon) Circuit

Panasonic SA-PMX82EB
79 pages
Print Icon
To Next Page IconTo Next Page
To Next Page IconTo Next Page
To Previous Page IconTo Previous Page
To Previous Page IconTo Previous Page
Loading...
51
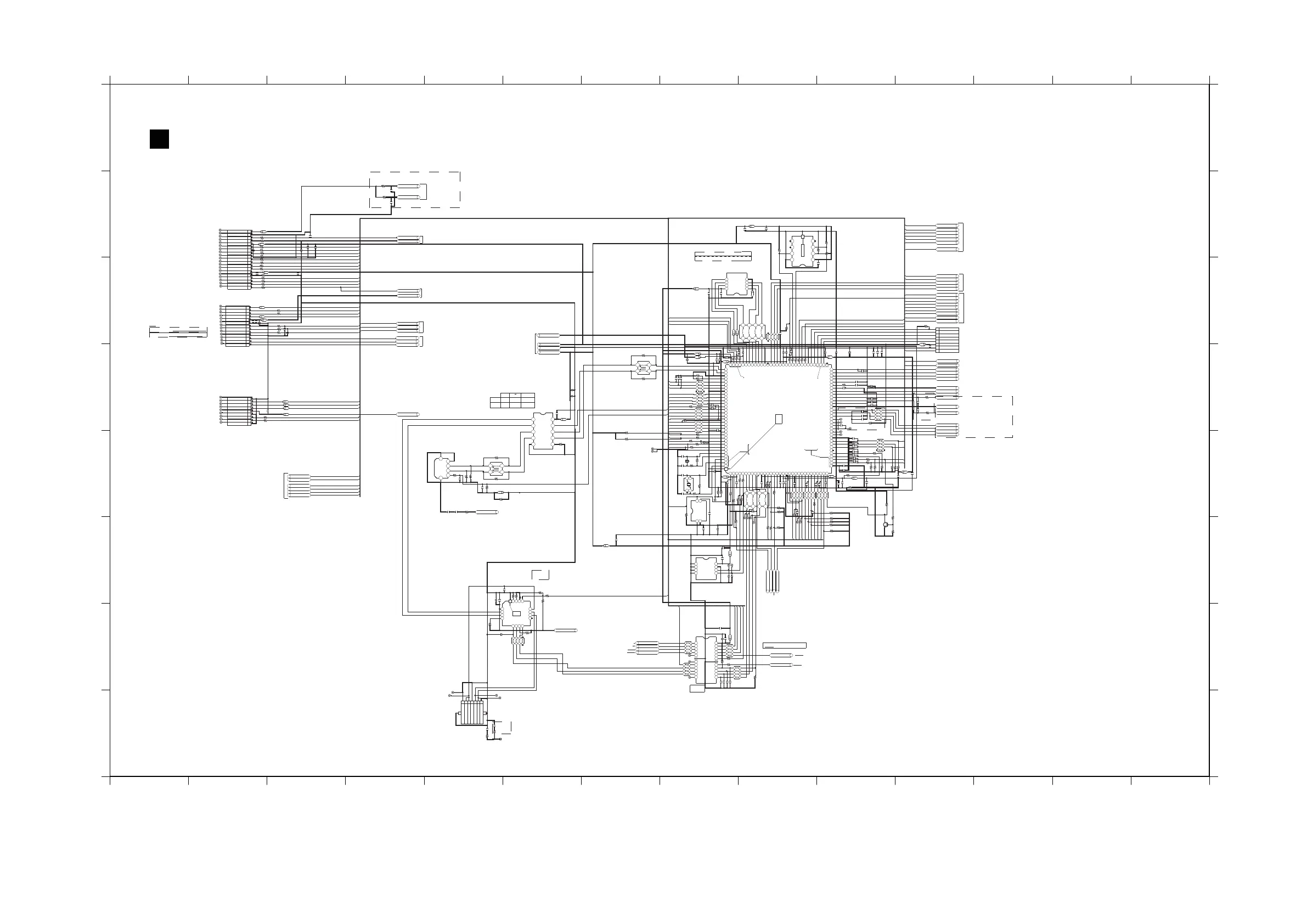
12.2. MAIN (MICON) CIRCUIT
A
1
2 3 4 5 6 7 8 9 10 11 12 13 14
1 2 3 4 5 6 7 8 9 10 11 12 13 14
C
D
B
E
G
H
F
A
C
D
B
E
G
H
F
A
SA-PMX82EB/EG/GN, SA-PMX82MEB, SA-PMX84EG MAIN (MICON) CIRCUIT
MAIN (MICON) CIRCUIT
SCHEMATIC DIAGRAM - 1
TRDRV
PCONT3
ECO_CTL
I2S_BCK
AC_SYNC
SMPS_ID
DC_DET_PWR
LOT26_CTRL
NETWORK_PCONT
I2S_SDO0
DC_DET_AMP
DSP_ERR
DSP_SCL
DSP_SDA
DSP_ERR
DSP_MUTE
HP_MUTE
DAMP_MUTE
DSP_RESET
I2S_LRCK
TRVDRV
SPDRV
LD_CW
LD_CCW
VBIAS
F
C
D
B
A
E
FODRV
LDO
MD
AGND1
BT_UART_TX
CLK_TUN_BCK
PW_D3R3V
FL_RESET
CLK_TUN_SDO
CLK_TUN_LRCK
PW_USB5R2V
VHGND
PW_VH
PW_5R6V
PW_STBY1R55V
AUX_RCH
$[D0GAR00J0005] R8375
4
3
1
2
L8000
EXC24CE900U
DGND
PW_STBY3R3V
PW_D3R3V_SOC
CK8025
CK8026
CK8027
F1H1H104B047
C8121
50V
F1H1H104B047
C8152
50V
J0JYC0000656
LB8016
CK8023
CK8024
CK8022
CK8021
TU_RST
CLK_TU_SDA
CLK_TUN_BCK
CLK_TUN_LRCK
R8216
D0GB151JA065
LB8026J0JGC0000063
F1G1C104A146
C8359
16V
R8279
D0GB330JA065
CLK_TUN_SCL
TU_INT
J0JYC0000656
LB8027
R8280
D0GB330JA065
CK8028
CK8029
CK8031
CK8030
R8217
D0GB151JA065
CLK_TUN_SDO
*
C8357
C8358
*
R8215
D0GB151JA065
J0JYC0000656
R8329
J0JYC0000656R8330
J0JHC0000118R8326
D0GBR00J0004
R8327
BASS_JOGB
TREBLE_JOGA
BASS_JOGA
J0JYC0000656
R8334
*
R8434
*
R8455
F1G1C104A146
C8340
16V
F1G1C104A146
C8341
16V
J0JYC0000656R8331
KEY1
TREBLE_JOGB
VOL_JOG
KEY2
REM_IN
F1G1C104A146
C8344
16V
F1G1C104A146
C8360
16V
F1H1H104B047
C8342
50V
C8276
F1H1H104B047
50V
J0JYC0000656
R8332
R8214 D0GBR00J0004
J0JGC0000063 LB8010
FL_RESET
FL_DO
CLK_FL
C8343
F1G1C104A146
16V
FL_CS
CK8010
CK8013
CK8012
CK8011
CK8002
CK8005
CK8007
CK8009
CK8008
CK8006
CK8003
CK8004
C8275
F1H1H104B047
50V
J0JYC0000656
R8333
J0JGC0000063
LB8019
J0JGC0000063
LB8021
D0GB101JA065R8211
*
R8268
D0GB101JA065R8213
D0GB101JA065
R8212
CK8017
CK8018
CK8020
CK8019
CK8016
CK8015
J0JYC0000656
R8335
F1H1H104B047
C8252
50V
CK8014
18
16
14
8
9
11
12
10
2
3
1
5
7
6
4
13
15
17
19
K1MY19AA0267
CN8001
J0JYC0000656
R8336
AUX_LCH
DGND
PW_D3R3V_SOC
PW_STBY3R3V
CK8032
CK8033
7
9
11
10
12
8
2
3
1
5
6
4
13
CN8008
*
AUX_GND
LD_CW
F1G1C104A146
C8024
16V
R8066
D0GB153JA065
R8067
D0GB683JA065
DSP_SCL
DSP_SDA
D0GB222JA065
R8007
DSP_RESET
HP_MUTE
DSP_ERR
DC_DET_AMP
DSP_MUTE
DAMP_MUTE
DSP_ERR
R8009
$[D0GB103JA065]
R8004
D0GBR00J0004
F1H1H103B047
C8068
50V
LD_CCW
LB8003
J0JYC0000656
LOT26_CTRL
D0GB104JA065
R8454
PCONT
PCONT
SMPS_LATCH
AC_SYNC
SMPS_ID
NETWORK_PCONT
PCONT3
ECO_CTL
SMPS_LATCH
C8353
F1H1H104B047
50V
C8352
50V
NRST
F1G1C104A146
C8266
16V
5
6
1
3
4
2
8
7
CN8000
K1MN08AA0046
LB8022
J0JYC0000656
C8025
F1H0J1060006
6.3V
C8334
F1H0J1060006
6.3V
C8348
50V
C8349
50V
J0JCC0000317
LB8028
J0JCC0000317
LB8029
8
6
5
7
4
2
1
3
D1H82214A042
RX8011
R8050
D0GB104JA065
65 87
3 41 2
J0JBD0000050
RX8009
C8064
F1H1H104B047
50V
J0JYC0000656
LB8018
F1G1C104A146
C8339
16V
F1H1H104B047
C8260
50V
D0GB222JA065
R8008
67
T1
5
2 43
8
ThermalPad
1
IC8005
MFI337S3959
J0JHC0000118
LB8009
21
7
85
43
6
IC8003
*
F1H1C104A178
C8031
16V
LB8004
J0JYC0000656
PW_D3R3V_SOC
F1H0J1060006
6.3V
C8032
DC_DET_PWR
*
R8452
LB8030
J0JYC0000656
C8335
F1G1C104A146
16V
R8047
D0GB101JA065
D0GB101JA065
R8046
R8437
D0GB101JA065
R8438
D0GB101JA065
R8451
*
$[F1G1C104A146]
C8267
C8030
F1G1C104A146
16V
C8029 F1H1H101B052
50V
R8374
D0GB101JA065
LB8008
J0JYC0000656
F1H1H104B047
C8063
50V
LB8006
J0JYC0000656
R8444
D0GA101JA023
R8445
D0GA101JA023
C8036
F1H0J1060006
6.3V
C8035
F1G1C104A146
16V
F1G1C104A146
C8332
16V
C8033
F1G1C104A146
16V
USB_FAULT
FL_RESET
NETWORK_PCONT
BASS_JOGB
BASS_JOGA
LOT26_CTRL
CL8014
CL8042
CL8043
R8223
D0GB104JA065
CL8038
CL8037
D0GB104JA065
R8005
R8051
D0GB103JA065
R8052
D0GB103JA065
6
5 8
7
3
41
2
RX8008
J0JBD0000050
R8000
D0GA101JA023
D0GB101JA065
R8003
C8001
F1H1C104A178
16V
D0GA101JA023
R8436
F1H1C104A178
C8070
16V
C8050
F1G1H101A834
50V
D0GA101JA023
R8435
F1G1C104A146
C8002
16V
C8049
F1G1H101A834
50V
R8092
R8093
J0JYC0000656
LB8031
CLK_TU_SDA
CLK_TUN_SCL
R8339
D0GA101JA023
CL8054
J0JYC0000656
LB8017
CL8055
D0GB222JA065
R8321
R8312
D0GA101JA023
86
5 7
42
1 3
D1H81014A042
RX8020
R8310
D0GA101JA023
F1G1H101A834
C8257
50V
F1H0J4750004C8258
6.3V
J0JYC0000656
LB8024
86
5 7
42
1 3
RX8019
*
OPEN_SW
IO_EXP_CLR
C8028
$[F1H1H331B052]
G_MR_RESET
ALL_SELALL_SEL
ALL_ASYNC_RESET
USB_SEL
C8027
$[F1H1H331B052]
IO_EXP_STB
IO_EXP_CLK
IO_EXP_DATA
CLOSE_SW
C8337
F1G1C104A146
16V
R8290
$[D0GB103JA065]
F1G1C104A146
C8336
16V
C8263
F1H0J1060003
6.3V
C8259
F1G1C104A146
16V
C8026
F1H1H223B047
50V
F1H1H104B047
C8345
50V
F1G1H101A834
C8256
50V
F1G1H101A834C8255
50V
R6014
D0GAR00J0005
D0GB222JA065
R8432
USB_2D+
USB_2D-
4
3
1
2
L6000
$[EXC24CE900U]
D1BB1002A074
R8441
2
G2
1
4
G1
3
CN6004
K1FB104B0064
ALL_UART_TX
ALL_UART_RX
R8083
D0GA101JA023
R8350
*
R8349
*
C8038
F1H1H101B052
50V
R8117
D0GB106JA065
D0GB224JA065
R8088
F1G1C104A146
C8338
16V
TREBLE_JOGB
R8085
D0GB152JA065
CL8057
CL8058
C8041
F1H1H100B051
50V
REM_IN
ALL_UART_RX
ALL_UART_TX
D0GA101JA023
R8089
DSP_SDA
DSP_SCL
C8040
F1H1H220B052
50V
C8039
F1H1H220B052
50V
H0A327200191
X8002
C8270
F1H1H104B047
50V
J0JYC0000656
LB8023
MD1
BT_PCONT
I2S_SEL_3
ADC_PON
86
5 7
42
1 3
RX8021
D1H81014A042
CL8059
CL8056
CL8060
86
5 7
42
1 3
RX8022
D1H81014A042
BT_WAKE
R1163
$[D1BA2002A022]
C1166
F1H1H104B047
50V
D1BA1802A022
R1162
F1H1H104B047
C8356
50V
C1165
F1H1H104B047
50V
F1J1A106A043
C1164
10V
R1168
D0GB103JA065
USB_FAULT
D0GA101JA023
R1170
R1169
D0GB153JA065
CK8046
CK8045
RL1101
D0GB680JA065
R8464
F1H1H101B052
C8361
50V
C1167
F1H1H104B047
50V
8
6
5
7
4
2
1
3
D1H81014A042
RX1100
PW_USB5R2V
D0GB103JA065
R1166
CLT3
USB_ENABLE
CLT1
121
16
T1
1315 14
013
6 785
94
11
2
Thermal
Pad
IC1113
C1ZBZ0005438
R1164
D0GB103JA065
PW_USB5R2_1
CK8043
CK8044
R1165
D0GBR00J0004
CK_USBA_D+_CONN
CK_USBA_D-_CONN
C1168
F1H1H102B047
50V
2
4
3
1
G1
6
7
5
G2
CN1101
K1KA07AA0714
R6015
D0GAR00J0005
NRST
D0GBR00J0004
R8463
D0GBR00J0004
LB8033
R8094
C8042
F1H1H100B051
50V
G_MR_RESET
ALL_SEL
ALL_ASYNC_RESET
ALL_ASRC_MUTE
CHASSIS_GND
$[EZAEG2A50AX]
VA8201
R8443
D1BB2202A074
C8329
F1H1A225A102
10V
C8330
F1G1A1050004
10V
$[EZAEG2A50AX]
VA8200
C8328
F1H1H102B047
50V
R8439
D0GBR00J0004
C8327
F1H1H102B047
50V
1
4
2
3
C0EBY0000664
IC8002
F1H1C224A178
C8067
16V
C8043
F1H1H104B047
50V
21
23
67
18
2019 21
45
13
12 10 89
1715 16
11
14
3
22
24
C0JBAZ003040
IC8006
21
7
85
4 3
6
IC8004
C3EBHY000039
2
3
1
4
X8001
H0J169500045
R8090
D0GB105JA065
D0GA681JA023
R8091
C8271
F1G1C104A146
16V
C8037
F1G1H102A834
50V
C8268
F1G1C104A146
16V
BT_UART_RTS
CK8035
CK8034
BT_UART_RTS
USBB_VBUS
SMPS_LATCH
AC_SYNC
DSP_RESET
C8355
F1H1H104B047
50V
8 6
57
42
13
D1H81014A042
RX8015
F1G1H101A834
C8052
50V
F1G1H101A834C8269
50V
F1G1H101A834
C8053
50V
C8354
F1H1H104B047
50V
$[D0GAR00J0005]
R8376
BT_UART_RX
R8152 D0GB330JA065
D0GB330JA065
R8151
LB8014
J0JYC0000656
CK8042
CK8039
CK8041
CK8040
CK8037
J0JYC0000656
LB8011
CK8036
J0JYC0000656
LB8012
C8150
F1H1H104B047
50V
CK8038
3
2
6
7
4
5
1
9
8
K1KA09AA0193
CN8003
J0JYC0000656
LB8013
TREBLE_JOGA
DC_DET_AMP
DSP_MUTE
D0GA101JA023
R8082
R8084
D0GB152JA065
USB_1D-
PCONT3
ECO_CTL
PCONT
DSP_ERR
R8351
D0GA101JA023
BT_HOST_WAKE
8 6
57
42
13
D1H81014A042
RX8018
6
5 1
10
34 2
8 97
IC8008
C0JBAS000450
8 6
57
42
13
D1H81014A042
RX8017
D0GB104JA065
R8453
J0JYC0000656
LB8025
USBB_VBUS
8 6
57
42
13
RX8016
D1H81014A042
F1G1C104A146
C8326
16V
CLK_D+
CLK_D-
USB_SEL
BT_HOST_WAKE
BT_WAKE
BT_UART_TX
BT_UART_RX
USB_1D+
PW_BT_5V
R8036
*
F1G1H472A571
C8010
50V
R8041 *
CL8009
CL8010
F1H1H472B047
C8011
50V
C8012
F1H1C104A178
16V
F1H1H472B047
C8013
50V
D0GB103JA065
R8044
R8034
D0GA101JA023
KEY1
KEY2
R8440
D0GA101JA023
SMPS_ID
VOL_JOG
F1H1H102B047
C8014
50V
F1H1H102B047C8015
50V
R8224
D0GB101JA065
86
5 7
42
1 3
RX8013
D1H81014A042
C8347
F1H1H104B047
50V
F1H0J1060006
C8007
6.3V
C8009
F1H0J1060006
6.3V
D0GB103JA065
R8043
D0GB103JA065
R8033
D0GB103JA065
R8042
F1H1H104B047
C8350
50V
LB8001
J0JYC0000656
R8218
D0GB184JA065
R8210
D0GB474JA065
D0GB103JA065
R8220
B1ABCF000176
Q8000
D0GA103JA023
R8030
C8060
F1G1H101A834
50V
C8008
F1G1C104A146
16V
D0GA103JA023
R8031
R8029
D0GBR00J0004
D0GB103JA065
R8032
C8351
F1H1H104B047
50V
LB8000
J0JYC0000656
HP_MUTE
DAMP_MUTE
LD_CCW
LD_CW
D0GA101JA023
R8287
86
5
7
4
2
1 3
D1H81014A042
RX8002
INNER_SW
HP_DET
D0GB472JA065
R8292
R8026
D0GB472JA065
R8338
D0GA101JA023
R8341
D0GB223JA065
TU_INT
TU_RST
I2S_SEL_1
CL8040
I2S_SEL_4
CL8041
D8000
DB2J31400L
FL_DO
CLK_FL
ALL_ASRC_MUTE
F1G1C104A146
C8273
16V
C8272
F1G1C104A146
16V
FL_CS
CL8031
F1H0J1060006
C8333
6.3V
C8051
$[F1G1H101A834]
$[F1G1H101A834]
C8047
C8346
F1H1H104B047
50V
8
6
5
7
4
2
1
3
RX8001
D1H81014A042
C8048
F1G1H101A834
50V
F1G1C104A146
C8003
16V
F1H0J1060006
C8004
6.3V
F1G1H102A834
C8059
50V
C8005
F1H1H101B052
50V
C8006
F1H1H101B052
50V
R8024 D0GA104JA023
R8028
D0GA104JA023
R8025
D0GA104JA023
R8340
D0GA104JA023
R8291 D0GB103JA065
LB8032
J0JYC0000656
8
6
5
7
4
2
1
3
RX8003
D1H81014A042
R8115
D0GB683JA065
C8044
F1H1H222B047
50V
D0GB683JA065
R8116
C8045
F1H1H222B047
50V
C8021 F1H1C104A178
16V
R8045
D0GB471JA065
C8020 F1H1C104A178
16V
C8022 F1H1A335A083
10V
C8023 F1H1C224A178
16V
C8362 F1J1A106A043
10V
D0GBR00J0004
R8355
CL8011
CL8012
C8016 F1G1H681A571
50V
CL8013
PW_STBY3R3V
31 66
2
3
1
8
9
5
4
7
6
29 68
15
17
24
23
26
27
25
19
18
21
22
20
16
10
12
14
13
11
70
73
75
77
80
79
81
82
Thermal
Pad
78
76
74
72
92
91
94
96
95
T1
120
126
125
128
127
122
121
124
123
110
111
98
97
99
107
102
100
101
105
106
103
104
109
108
117
118
115
116
119
113
112
114
93
85
86
83
84
88
90
89
87
71
28 69
30 67
32 65
6059 6157 58 63 646251 5249 50 54 56555340 42413635 3733 34 3938 45 47 484643 44
IC8001
C1AB00004475
86
5 7
42
1 3
D1H81034A042
RX8005
F1J1A106A043
C8019
10V
D0GB100JA065
R8442
C8017
F1J1A106A043
10V
C8331
F1J1A106A043
10V
C8018
F1G1C104A146
16V
TDI
TCK
TMS
GND
RESET
put near SoC
Eject & Power Connected to KEY2
TDO
TRST
TO DSP/DAMP
TO CD DRIVER
IC
Guard I2S_BCK and I2S_LRCK line with GND
STNDBY_3R3V
TO MAIN POWER SUPPLY
FOR JTAG
PROGRAMMING
PMX70/100 mechanism use TRV_CW & TRV_CCW
shield A_B_C_D_E_F signal with AGND1
TO DSP/DAMP
FL_DO
TU_INT
FL_CLK
ASRC_MUTE
DAMP_MUTE
HP MUTE
TU_RST/DAB_RST
VSSQ
VDDQ
DVSS
VBUS
D-
TO ALLPlay MODULE
DVDD_HV
DGND
XIN_32K
D+
RESETX
DVDDIO
OPEN_SW
EE_SCL
EE_SDA
IO_EXP_CLK
IO_EXP_DATA
HP_DET
IO_EXP_CLR
IO_EXP_STB
CLOSE_SW
TUNER_SDA/DAB SDA
TUNER_SCL/DAB_SCL
DVSS
FL_CS
DVDD_LV (1.6V)
DVSS
d+ d- differential
impedance 90 ohm
D-
DGND
caution
DGND
LOCATION TOP PCB
CHASSIS SCREW POINT
D+
USB A (FRONT)
FROM USB SUB PCB
Minimum 2.1mm Pattern width
DGND
TO USB SUB PCB
USB5V
USB5V
IN
OUT
ILIM_LO
TPS2543
FLT
GND
Minimum 2.1mm Pattern width
ILIM_HI
DP_OUT
EN
CLT1
ILIM_SEL
DM_OUT
/STS
CLT3
CLT2
DM_IN
DP_IN
d+ d- differential
impedance 90 ohm
To chassis GND
USB A (FRONT)
P15
P14
P16
SO
A1
A0
A2
GND
P8
P7
P12
P11
VSS
P13
P10
P9
STB
CLR
CLK
DATA
To HP (@ DSP)
VCC
SCL
WP
SDA
EEPROM IC
Guard CLK_FL and CLK_TU_SCL line with GND
P3
P4
P1
P2
P6
P5
VSS
RX8019 is for PMX150 ONLY
NOTE
VDD
To MAIN SUPPLY BT
Delay time: 0.69*RD*CD
(RD=9M Ohm - 11M Ohm)
To Selector 3 (@ ADC)
To ADC
To ADC
CD
VIN
VOUT
GND
NC
JTAG TRST
JTAG TDI
D=2D
Function
D=1D
differential impedance 90 ohm
2D+
GND
2D-
1D-
1D+
D+
D-
USB_SEL
/OE
VCC
GND
GND
BT_CTS
BLUETOOTH
CONNECTOR RDA
BT_WAKE
PW_BT_5V
USB_B
USB_A
H
L
Sel
L
H
OE
Truth Table
HOST_WAKE
BT_UART_TX
GND
BT_UART_RX
FROM MAIN SUPPLY
MOUNT NEAR THE SOC IC (FOR ESD)
NOTE FOR FLASH IC
Route D+ & D- and NO cross each other
KEY2
PANEL CONNECTOR
KEY1
DGND
VH
TREBLE_JOG_B
REM_IN
BASS_JOG_B
TREBLE_JOG_A
NOTE:
ALL model will use R8434 5.6V SUPPLY
FROM MAIN SUPPLY
FROM MAIN SUPPLY
FLVHGND
PW_STBY3.3V
FL+_PW_5.6V
VOL_JOG
TUNER & DAB
For DAB: 10Pins (K1MN10AA0046)
NOTE: SMT CONNECTOR
For Non DAB: 13Pins (K1MN13AA0046)
DGND
AGND
DGND
TUNER I2S DATA
RESET
DGND
AUX LCH
To ADC
To Main Supply
To Selector 3 (p2,p5,p11)@ ADC
Guard CLK_TU_SCL line with GND
Guard CLK_TUN_BCK and CLK_TUN_LRCK line with GND
FROM MAIN SUPPLY
FL_DATA
FL_CS
SCLK/DAB_RX
FL_RESET
NC/TUNER INT
AUX RCH
CLK_TUN/DAB_BCK
CLK_TUN/DAB_LRCK
CLK_TUN/DAB_DATA
PW_D3.3V
SDIO/DAB_TX
D3.3V_SOC
BASS_JOG_A
FL_CLK
Guard CLK_FL line with GND
TREBLE_JOGB
DSP_SDA/NFC_SDA
DSP_SCL/NFC_SCL
REM_IN
ALL_UART_TX
ALL_UART_RX
ECO_CTL
CLK
VCC
VSS
DVSS
DVDD_HV
DC_DET_PWR
I2S LRCK
I2S BCK
DVDD_HV
I2S DATA
BASS_JOGA
BASS_JOGB
LOT26_CTRL
CPIC_SCLK
CPIC_DATA
FL_CS
DVSS
NC
FL_DAT1
FL_DAT3
FL_DAT2
FL_DAT0
DVDD_M2
FL_CLK
DSP_ERR
DVDD[96]
USB_FAULT[95]
FL_RESET[94]
NETWORK_PCONT[93]
NC
I2C_SCL
RESET
CP IC
NC
VSS
I2C_SDA
VCC
DI(DQ0) VSS
FLASH IC
HOLD#(DQ3)
CS#
DO(DQ1)
WP#(DQ2)
DSP_MUTE
TREBLE_JOGA
BM94803EKU
DAMP_OTW/DC_DET_AMP/DAMP_SD
USB_B_VBUS
DVSS
BT_UART_TX
BT_UART_RTS
BT_UART_CTS
REXTI
USB D+
USB D-
BT_UART_RX
DSP_RESET
AC_SYNC
SMPS_LATCH
BT_HOST_WAKE
For PMX150 --> C3FBNY000362 (32MB)
For PMX80 --> C3FBMY000303 (16MB)
PCONT
PCONT3
USB B (REAR)
differential impedance 90 ohm
for D+ and D- signal
DVSS
For log
data
XOUT_PLL[128]
XIN_PLL[127]
TMODE[126]
XOUT_32K[125]
LD_CCW
LD_CW
put near SoC
NC
MAIN_KEY_INT
REGION
VOL_JOG
MODEL_SELECT
RFI
EQO
AD_MONI0
AD_MONI1
VSS_ADC
SMPS_ID
ANAMONI1
ANAMONI0
INNER_SW
KEY2[35]
KEY1[34]
VDD_ADC[33]
1.6V_Det[36]
To Selector 1 (@ DSP)
To Selector 4 (@ DSP)
CLVOUT
E
F
BD
VBIAS
AGND1
AC
PD
PCO
FCO
LD
ASY
AVDD1
SDOUT
TDOUT
FDOUT
JTAG TMS[68]
JTAD TCK[67]
JTAG TDO[66]
CLK88[65]

Table of Contents

Related product manuals