EasyManua.ls Logo

Panasonic TH-42PX60U

Panasonic TH-42PX60U
210 pages
To Next Page IconTo Next Page
To Next Page IconTo Next Page
To Previous Page IconTo Previous Page
To Previous Page IconTo Previous Page
Loading...
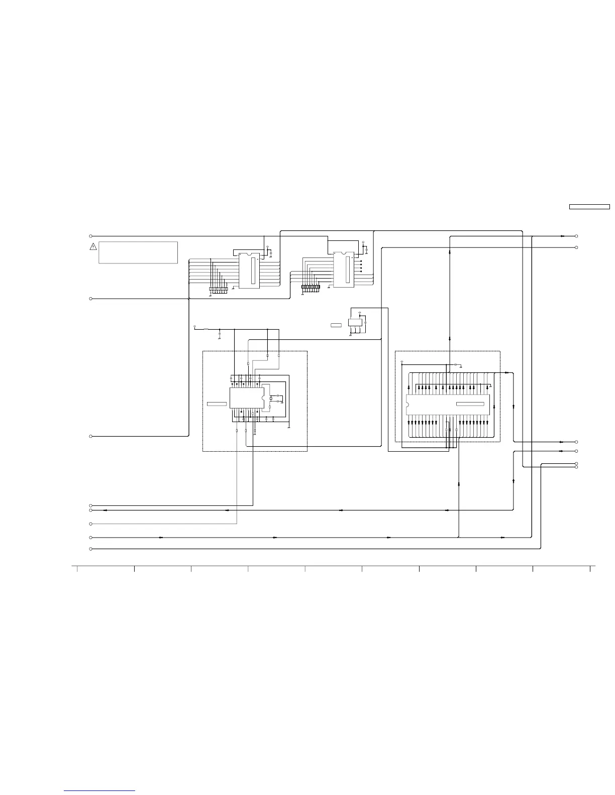
14.51. D-Board (4 of 6) Schematic Diagram
DD_LED
FP_UMH
USH
UML
DD_ODED1
UMH
USL
DD_CLRD
DD_PCD2
NUEL
FP_UEH
FP_NUEL D-ODED1
FP_USH
FP_USL
FP_UML
DD_PCD1
UEH
L8DO_UB20
L8DO_UB18
L8DO_UA18
L8DO_UC17
L8DO_UC19
L8DO_UB15
L8DO_UC20
L8DO_UB21
L8DO_UC11
L8DO_UC12
LBDO_UA12
L8DO_UB10
LBDO_UA13
L8DO_UA11
LBDO_UB12
L8DO_UA16
LBDO_UB14
L8DO_UB16
L8DO_UA21
AA_XCE
L8DO_UC16
L8DO_UB17
LBDO_UC13
LBDO_UC14
L8DO_UA10
L8DO_UB11
L8DO_UA14
L8DO_UA19
LBDO_UB13
L8DO_UA20
L8DO_UA15
L8DO_UC18
L8DO_UB19
L8DO_UC21
L8DO_UC15
L8DO_UC10
L8DO_UA9
AA_XWE
AA_XOE
AA_BYTE
DD_ODED2
D-ODED2
D-CLRD
D-LED
D-PCD2
D-PCD1
L8_PCK
L8_OCK
L8DO_UA17
0V
R9394
0
R9528
EXB2HV272JV
C9505
16V
0.1u
P3.3V
P5V
R9511
47
C9511
6.3V
10u
C9509
50V
20p
R9355
4.7k
C9512
16V
0.1u
R9527
EXB2HV272JV
C9508
16V
0.1u
C0JBAZ000856
IC9503
G1
1
2
A1
3
A2
4
A3
5
A4
6
A5
7
A6
8
A7
9
A8
10
GND
11
Y8
12
Y7
13
Y6
14
Y5
15
Y4
16
Y3
17
Y2
18
Y1
19
G2
20
Vcc
R9512
47
C9502
16V
0.1u
P3.3V
C9504
16V
0.1u
P5V
C9503
16V
0.1u
R9514
10k
IC9303
1
A15
2
A14
3
A13
4
A12
5
A11
6
A10
7
A9
8
A8
9
A19
10
NC
11
WE#
12
RESET#
13
NC
14
NC
15
RY/BY#
16
A18
17
A17
18
A7
19
A6
20
A5
21
A4
22
A3
23
A2
24
A1
25
A0
26
CE#
27
VSS
28
OE#
29
DQ0
30
DQ8
31
DQ1
32
DQ9
33
DQ2
34
DQ10
35
DQ3
36
DQ11
37
VCC
38
DQ4
39
DQ12
40
DQ5
41
DQ13
42
DQ6
43
DQ14
44
DQ7
45
DQ15/A-1
46
VSS
47
BYTE#
48
A16
C9506
16V
0.1u
R9518
560
C1ZBZ0003185
IC9200
1
X1
2
VDD
3
CLK2
4
S1
5
S0
6
VDD
7
CLK7
8
GND
9
CLK5
10
VDD
11
GND
12
CLK6
13
VDD
14
CLK3
15
GND
16
VDD
17
CLK4
18
GND
19
CLK9
20
VDD
21
CLK8
22
GND
23
VDD
24
CLK1
25
S2
26
STBY
27
GND
28
X2
R9516
10k
C0JBAZ000856
IC9504
G11
2A1
3A2
4A3
5A4
6A5
7A6
8A7
9A8
10 GND 11
Y8
12
Y7
13
Y6
14
Y5
15
Y4
16
Y3
17
Y2
18
Y1
19
G2
20
Vcc
R9513
47
P3.3V
R9503
47
X9200
H0J200500038
C9514
16V
1u
C9510
50V
15p
C9515
16V
1u
R9356
4.7k
L9500
G1C150KA0038
IC9502
C0EBE0000066
1
NC
2
SUB
3
GND
5
Vcc
4
Vout
C9501
16V
0.1u
R9501
10k
C9469
16V
0.1u
C9500
16V 0.1u
CPG
PD1M_ROM
(SS20)
(84/36)
(63)
(SS50/60/75)
(20)
(OFF)
(39.5)
(31.6)
(36.6)
3629 31 32
28
33 353430
D-BOARD (4/6)
TH-37/42PX60U
D-Board (4 of 6) Schematic Diagram
TH-37/42PX60U
D-Board (4 of 6) Schematic Diagram
LEVEL CONVERTER
LEVEL CONVERTER
16M FLASH MEMORY
RESET
CLOCK GENE.
32
33
35
36
38
34
37
31
43
44
46
45
42
41
42inch:TVRN819
37inch:TVRN818
TNPA3810AHS (42inch)
TNPA3810AFS (37inch)
TH-37PX60U / TH-42PX60U
125

Table of Contents

Other manuals for Panasonic TH-42PX60U

Related product manuals