EasyManua.ls Logo

Panasonic TH-42PY80P - SS-Board and S-Board Schematics

Panasonic TH-42PY80P
143 pages
Print Icon
To Next Page IconTo Next Page
To Next Page IconTo Next Page
To Previous Page IconTo Previous Page
To Previous Page IconTo Previous Page
Loading...
79
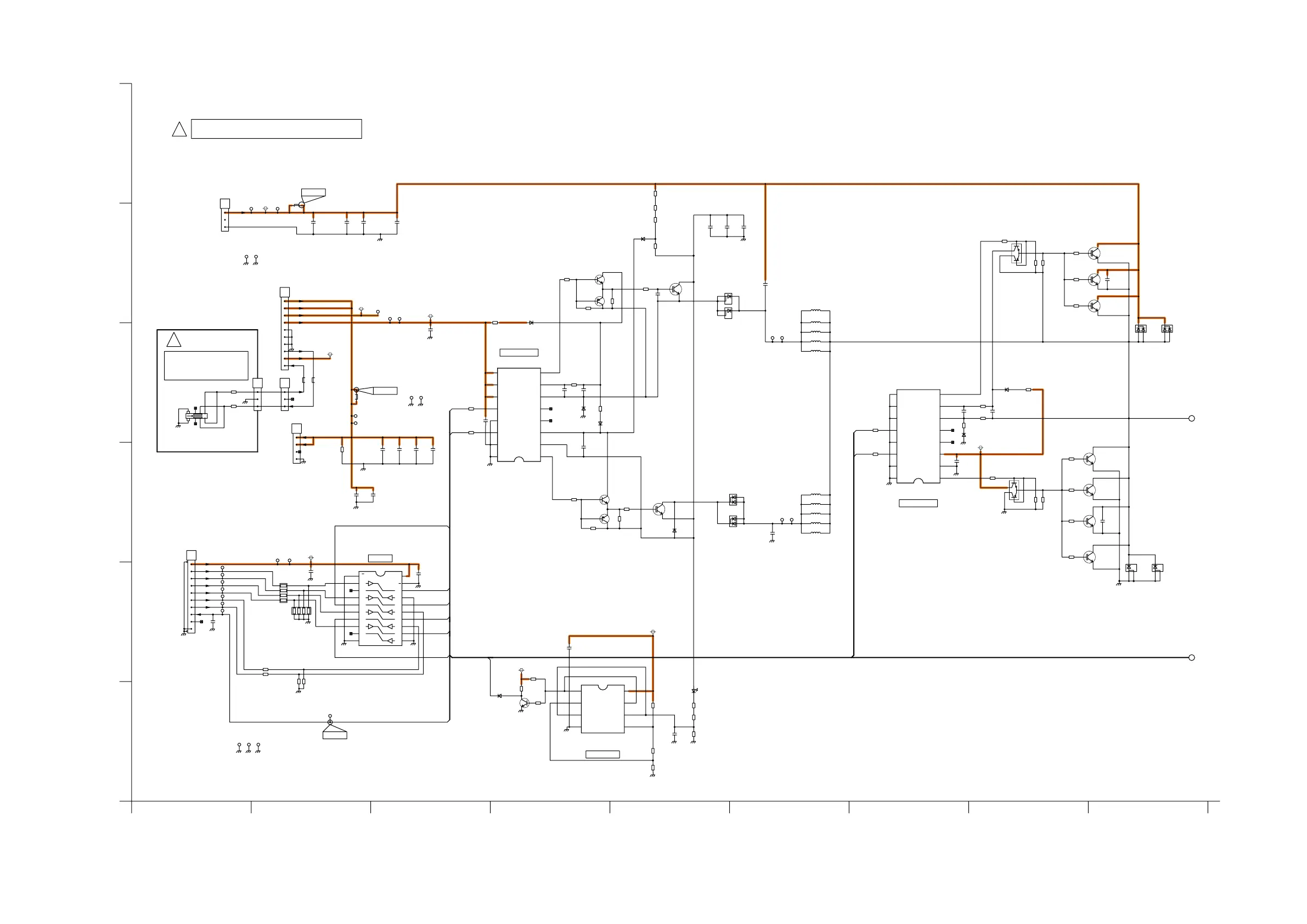
11.41. SS-Board (1/2) and S-Board Schematic Diagram
+
+
+
+
+
+
+
+
+
+
+
AA_SOS8
AA_UMH
AA_UML
AA_USL
AA_USH
AA_NUEL
AA_USL
AA_UEH
AA_UML
AA_UMH
AA_USH
5V
AA_SOS8
75V 75V
C16152
25V
4.7u
C16251
16V
1u
C16153
25V
4.7u
C16092
630V
1000p
C16133
25V
4.7u
C16135
25V
1u
C16071
630V
1000p
C16003
630V
5600p
C16154
25V
4.7u
C16023
630V
5600p
C16252
25V
1u
C16131
25V
4.7u
C16243
50V
0.01u
C16242
16V
1u
C16042
50V
3900p
C16151
25V
1u
C16013
2.2u
250V
C16202
250V
4u
C16203
250V
4u
C16201
250V
4u
C16014
250V
220u
C16272
25V
470u
C16011
250V
220u
C16262
100V
470u
C16263
100V
470u
C16016
250V
220u
C16264
100V
470u
C16265
100V
470u
C16267
100V
470u
C16266
100V
470u
C16241
10V
100u
D16151
B0ECHP000003
D16152
B0ECKP000047
D16153
B0ECKP000047
D16032
MA2J11100L
D16050
B0ECKP000047
D16132
B0ECKP000047
D16131
B0ECHP000003
D16255
MA2J11100L
D16051
B0FBCN000005
D16002
B0FBCN000005
D16001
B0FBCN000005
D16043
MA3DF46000LW
D16021
MA3DF30000LW
D16041
MA3DF46000LW
D16022
MA3DF30000LW
D16253
LNJ301MPUJA
IC16251
C0BBBA000024
1
A_OUTPUT
2
A_-INPUT
3
A_+INPUT
4
GND
5
B_+INPUT
6
B_-INPUT
7
B_OUTPUT
8
VCC
C0ZBZ0000895
IC16131
1
LO
2
GND
3
VCC
4
NC
5
NC
6
VS
7
VB
8
HO
9
NC
10
NC
11
NC
12
HIN
13
NC
14
LIN
15
GND
16
NC
C0ZBZ0001324
IC16151
1
LO
2
Vcom
3
VCC2
4
NC
5
NC
6
VS
7
VB
8
HO
9
NC
10
NC
11
VCC
12
HIN
13
NC
14
LIN
15
GND
16
NC
C0JBAZ002811
IC16241
1G
1
2
1A1
3
2Y4
4
1A2
5
2Y3
6
1A3
7
2Y2
8
1A4
9
2Y1
10
GND
11
2A1
12
1Y4
13
2A2
14
1Y3
15
2A3
16
1Y2
17
2A4
18
1Y1
19
2G
20
VCC
SS34
1
2
3
SS35
1
2
3
4
SS12
1
2
3
4
5
6
7
8
9
10
SS33
1
2
3
4
5
6
7
8
9
10
SS11
1
3
L16262
G0ZZ00002183
L16271
G0ZZ00002183
L16398
J0JJC0000015
L16399
J0JJC0000015
L16002
G0C2R1KA0190
L16005
G0C2R1KA0190
L16014
G0C2R1KA0190
L16013
G0C2R1KA0190
L16015
G0C2R1KA0190
L16001
G0C2R1KA0190
L16003
G0C2R1KA0190
L16011
G0C2R1KA0190
L16012
G0C2R1KA0190
L16004
G0C2R1KA0190
15V
5V
VE2EXT165V
5V
15V
VSUS
15V
VEEXT160V
TP14
TP34
TP13
TP5
TP12
TP7
TP6
TP21
TP37
TP2
TP15
TP10
TP16
TP19
TP20
TP41TP40
TP38 TP39
TP17
TP3
TP9
TP18
TP33
TP11
TP22
TP1
TP8
Q16251
2SD0601A0L
Q16181
B1ABRD000003
Q16171
B1ABRD000003
Q16042
B1JAEN000003
Q16022
B1JAEP000002
Q16051
B1JAEN000003
Q16023
B1JAEP000002
Q16002
2PG0060000RP
Q16021
B1JAEP000002
Q16004
2PG0060000RP
Q16024
B1JAEP000002
Q16003
2PG0060000RP
Q16182
B1ADRD000001
Q16172
B1ADRD000001
Q16161
B1HFPFA00001
Q16141
B1HFPFA00001
R16242
EXB38V472JV
R16241
EXB38V470JV
R16171
10
R16231
4.7k
R16261
100k
R16255
1.2k
75
R16134
R16256
1.5k
R16132
100
R16021
7.5
R16161
10
R16004
7.5
R16031
82k
75
R16154
R16142
47k
R16181
10
R16131
100
R16253
39k
R16257
10k
R16220
47
R16260
2.2k
R16254
6.8k
R16151
100
R16173
47k
R16042
5.6
R16137
1
R16034
27k
R16022
7.5
R16032
82k
R16002
7.5
R16024
7.5
R16023
7.5
R16051
5.6
R16251
1.4k
R16143
47k
R16159
1
R16163
47k
R16152
100
R16252
39k
R16183
47k
R16033
56k
R16230
47
R16258
2.2k
R16155
1
R16141
10
R16221
4.7k
R16172
47k
R16003
7.5
R16162
47k
R16138
1
R16182
47k
R16139
1
D16053
B0FBCN000005
TPVDA
(GREEN LED)
TPVSUS
VSUS
GND
VDA
VDA
GND
NC
UML
SOS8_SS
UMH
NUEL
TPSOS8
NC
(URH)
P5V
USH
USL
UEH
GND
-
2 684
F
75
A
B
3
C
D
1
E
9
FET DRIVER
ENERGY
RECOVERY
VSUS Gen.
DRIVER
FET DRIVER
BUFFER
TO
C2-BOARD
(C23)
P-BOARD
TO
(P12)
P-BOARD
TO
(P11)
TO
(C25)
C2-BOARD
ERROR DET
!
SS-BOARD TNPA4411AC (1/2)
1
2
VSUS:205V
VDA:75V
TH-42PY80P, PZ80B/E
SS-Board (1/2) and S-Board Schematic Diagram
TH-42PY80P, PZ80B/E
SS-Board (1/2) and S-Board Schematic Diagram
PUSH
R2506
0
SW2500
K0F162B00002
S1
1
2
3
R2507
0
!
S-BOARD
TXN/S1SLTD
GND
12V
STB_PS
POWER SW

Table of Contents

Related product manuals