EasyManua.ls Logo

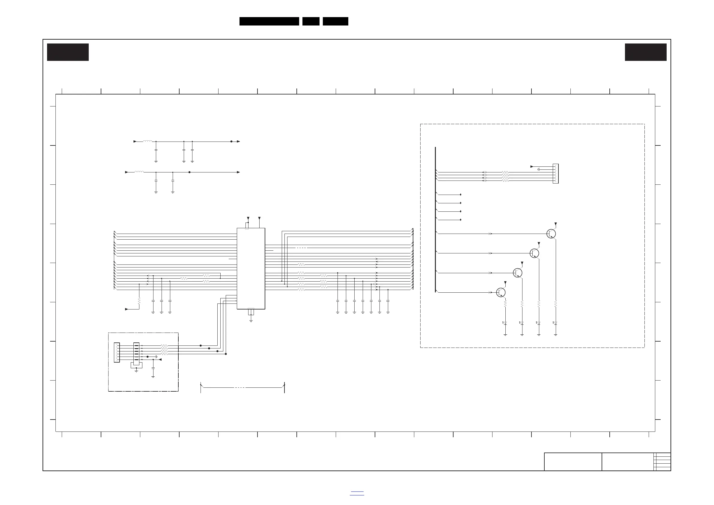
Philips Q552.1A - B06 C AmbiLight CPLD

Philips Q552.1A
157 pages
Print Icon
To Next Page IconTo Next Page
To Next Page IconTo Next Page
To Previous Page IconTo Previous Page
To Previous Page IconTo Previous Page
Loading...
EN 138Q552.1A LA 10.
Circuit Diagrams and PWB Layouts
2010-Jun-25
back to
div. table
AmbiLight CPLD
18770_567_100125.eps
100125
AmbiLight CPLD
B06C B06C
2009-10-22
2
8204 000 8957
LVDS Non DVBS
TMS
TDO
TDI
TCK
GND
VCCINT
VCCIO
A
B
C
D
E
F
G
2G13 F7
123 45678 9 10111213 14 15
123 45678
9 10111213 14 15
A
H
1G35 G2
1G36 G2
1G37 B13
2G10 F3
2G11 F3
2G12 F3
B
C
D
E
F
G
H
2G14 F8
2G15 F8
2G16 F8
2G17 F8
2G18 F9
2G19 F9
2GA0 B3
2GA1 B4
2GA2 B4
2GA3 B3
2GA4 G3
2GA5 B3
3G10-1 E6
3G10-2 E7
DEBUG ONLY
3G10-3 E6
3G10-4 E7
3G11-1 E6
3G11-2 E3
3G11-4 E4
3G12 E6
3G13 E7
3G14 E4
3G15 E2
3GA1 E6
3GA2-1 G3
DEBUG ONLY
3GA2-2 G3
3GA2-3 G3
3GA2-4 G3
3GA5-1 B12
3GA5-2 B12
3GA5-3 B12
3GA5-4 B12
3GA6-1 F13
3GA6-2 F13
3GA6-3 F12
3GA6-4 F12
5GA0 A3
5GA1 B2
6GA0 F12
6GA1 F12
6GA2 F13
6GA3 F13
7GA0 D5
7GA1-1 D13
7GA1-2 D13
7GA2-1 E12
7GA2-2 E12
9GA0 H5
9GA1 D7
FGA0 A5
FGA1 B4
FGA2 G3
FGA3 G5
FGA4 G4
FGA5 G5
FGA6 G4
IGA0 C11
IGA1 C11
IGA2 C11
IGA3 C11
100R
3GA5-1 1 8
1
2
3
4
5
6
6
1G37
SD51022
3GA2-3 100R
3
IGA0
7GA1-2
5
3
4
5
3
4
VINT
BC847BS(COL)
1
7GA2-2
BC847BS(COL)
BC847BS(COL)
7GA2-1
2
6
330R
3GA6-1
18
45
VINT
3GA6-4
330R
VIO
+3V3
3GA1
47R
9GA1
10p
2G19 RES
2G18
10p
10p
2G17 RES
RES
3G10-2 100R
27
1 8
100R
45
100R3G10-1
8 1 3G10-4
27
3G11-1 100R
100R3G11-2
RES2G14
10p
10p
2G10 RES
10R3G12
3G13
3 6
100R
100R3G10-3
LTST-C190KGKT
6GA3
+3V3
3G15
10K
2GA2
100n
FGA3
FGA0
100n
RES
2GA4
2G13
10p
30R
5GA0
RES
1u0
+3V3
2GA0
100n
2GA1
FGA2
3G11-4 100R
45
FGA4
4
5
6
7 8
1G35
1
2
3
FGA5
FGA6
30R
5GA1
RES
RES2G16
10p
45
10p
2G15
100R3GA2-4
10p
2G12 RES
RES2G11
10p
3G14 100R
+3V3
6GA0
LTST-C190KGKT
LTST-C190KGKT
6GA2
3GA5-2
100R
27
3 6
35
26
100R
3GA5-3
21
IXO4_22
22
IXO4_23
23
IXO4_27
27
IXO4_28
28
11
9
24
10
15
16
IXO3_18
18
IXO3_5
5
IXO3_6
6
IXO3_7
7
IXO3_8
8
IXO4_19
19
IXO4_20
20
IXO4_21
33
IXO2_34|GTS2
34
IXO2_36|GTS1
36
IXO2_37
37
IXO2_38
38
IXO3_12
12
IXO3_13
13
IXO3_14
14
IXO3_16
41
IXO1_42
42
IXO1_43|GCK1
43
IXO1_44|GCK2
44
IXO2_29
29
IXO2_30
30
IXO2_31
31
IXO2_32
32
IXO2_33|GSR
4
17
25
IXO1_1|GCK3
1
IXO1_2
2
IXO1_3
3
IXO1_39
39
IXO1_40
40
IXO1_41
XC9572XL-10VQG44C0100
7GA0
Φ
9GA0
FGA1
100R3GA2-2
27
7GA1-1
BC847BS(COL)
2
6
1
1
2
3
4
5
6
SD51022
1G36
3GA2-1 100R
1 8
+3V3
100n
2GA5
6
IGA3
330R
3GA6-3
3
3GA6-2
330R
27
+3V3
1u0
2GA3
VIO
+3V3
IGA1
IGA2
+3V3
LTST-C190KGKT
6GA1
45
+3V3
3GA5-4
100R
CPLED1
AMBI-PWM-CLK_B2
AMBI-SPI-CS-OUTn_R2-R
AMBI-SPI-CS-OUTn_R2
AMBI-LATCH1_G2
AMBI-BLANK_R1
AMBI-SPI-CS-EXTLAMPSn
AMBI-SPI-CLK-OUT
AMBI-SPI-SDI-OUT_G1
AMBI-SPI-SDO-OUT
AMBI-LATCH2_DIS
AMBI-PROG_B1
AMBI-TEMP
GTS2
GTS1
GCK3
GSR
PXCLK54
BACKLIGHT-PWM
BACKLIGHT-PWM_BL-VS
CPLED2
CPLED3
GCK2
GTS2
GTS1
GCK3
GSR
PNX-SPI-CSBn
CPLED1
AMBI-SPI-CLK-OUT-R
AMBI-SPI-SDI-OUT_G1-R
AMBI-SPI-SDO-OUT-R
S
V-L
B_
MWP-THGIL
K
CA
B
MW
P-T
H
GIL
K
CA
B
GCK3
PNX-SPI-CS-AMBIn
PNX-SPI-CS-BLn
PNX-SPI-SDO
PNX-SPI-SDI
PNX-SPI-CLK
GCK2
GSR
GTS
2
GTS1
CPLED3
CPLED2
BL-SPI-SDO
BL-SPI-SDI
BL-SPI-CSn
BL-SPI-CLK

Table of Contents

Related product manuals