EasyManua.ls Logo

Piper 6XT - Page 1122

Piper 6XT
1190 pages
Print Icon
To Next Page IconTo Next Page
To Next Page IconTo Next Page
To Previous Page IconTo Previous Page
To Previous Page IconTo Previous Page
Loading...
SOLENOID
P2
R2
11
MASTER
P3C4
P2G20
5A
P2D20
W2A20
ALTERNATOR
FIELD
2
3
ALT.
SWITCH
P2
R2
4
4
RED BLUE
P2H14
90A
ALT
B
F
G
OVER VOLT/
VOLT REG.
BATTERY
P1E4N
P1D4
P3B4
P3A4
50mv
100A
SHUNT
W2B20
3
2
P9B20
P8B20
ELECTRICAL BUSS
8
W2C20
1
/
4A
W2D20
STA
SWITCH
OUT
ALT
BLK
GRN
RED
2
1
W2E20
P2B20
5
P4
5
R4
P2A20
5
5
P9
R9
P2C20
6
6
R4
P4
P2E20
P9
R9
6
6
P2F20
P4B18
P9
R9
3
3
12
P1
12
P4A18
R1
P4C18
R4
3
P4D18
P4
3
P4E18
P4
R4
4
4
P4F18
P9
4
P4G18N
R9
4
BLK
P3D4N
1
CB-1
TO
STARTER
SOLENOID
(SEE
91-80-10)
P1C4
SHUNT
100A
50mv
BATT
ALTNR
P1B4
P10D20
P10C20
TO EXT.PWR. (SEE 91-24-40)
BATTERY
VOLT.
MONITOR
LOW
P26
TO
DAU
(SEE
91-77-40,
FIGURE 6)
P8A20
P9A20
10
19
11
}
R1
}
R1
8
9
P10B20
WH/BL
WHT
TO DAU
(SEE
91-77-40,
FIGURE 6)
TO
91-31-50
19
TO
91-31-50
BLK
GRN
RED
P6C20
P6B20
P6D20N
P6A20
1A
6
101849 2.0 NEW
THE NEW PIPER AIRCRAFT, INC.
PA-32-301FT / 301XTC
MAINTENANCE MANUAL
PAGE 2
Feb 19/04
5I6
91-24-30
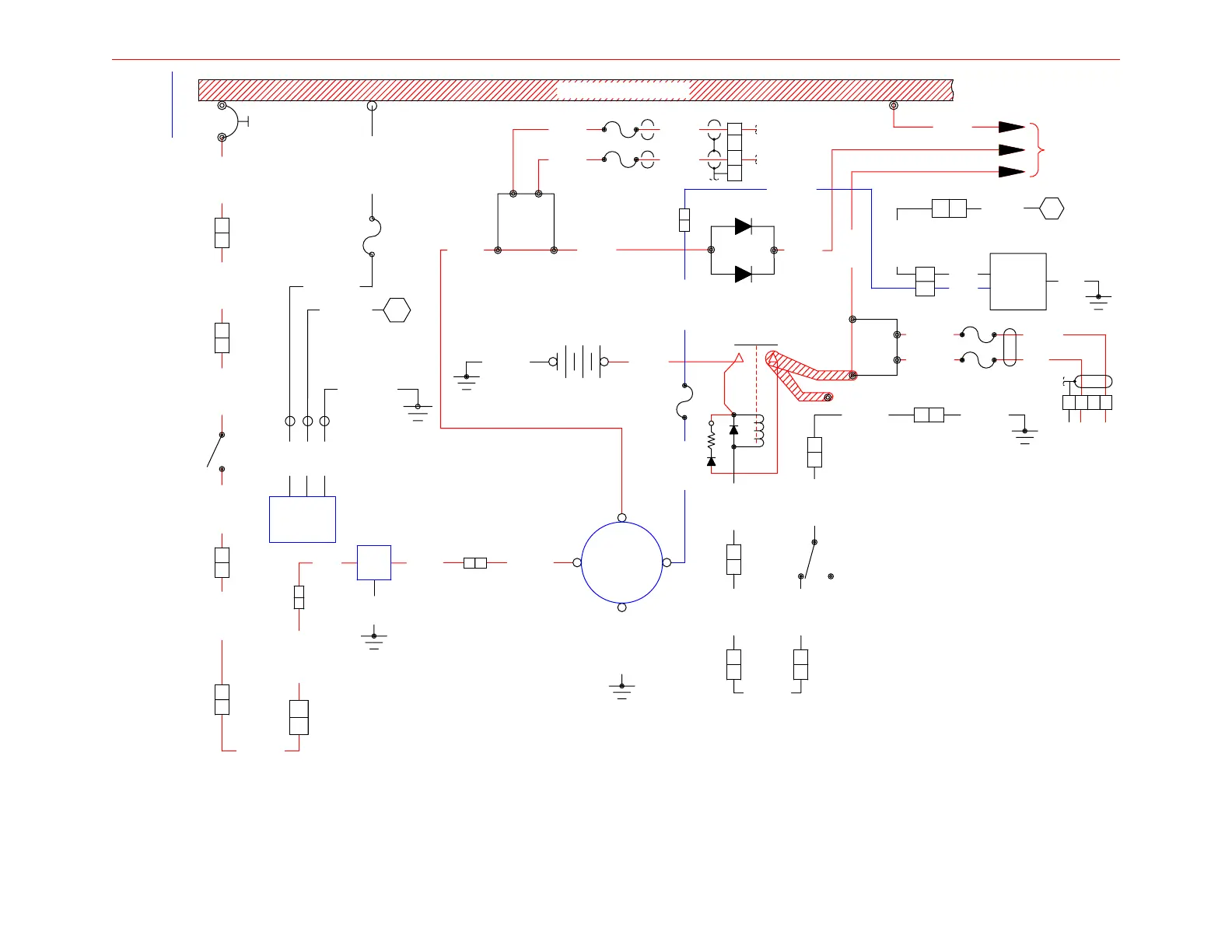
Alternator Power
Figure 1 (Sheet 2 of 2)
Effectivity
with Avidyne Entegra option
3232014 & up
3255015 & up

Table of Contents

Related product manuals