EasyManua.ls Logo

Piper 6XT - Page 1172

Piper 6XT
1190 pages
Print Icon
To Next Page IconTo Next Page
To Next Page IconTo Next Page
To Previous Page IconTo Previous Page
To Previous Page IconTo Previous Page
Loading...
TO OIL PRESSURE SENSOR
(SEE 91-77-40, FIGURE 2)
TO MAP TRANSDUCER
(SEE 91-77-40, FIGURE 1)
P901
P10A-WHT/BL
19
1110
TO
ALTERNATOR
SHUNT
(SEE 91-24-30,
FIGURE 1)
98
P10A-WHT
P8C-WHT/BL
P8C-WHT
BATT AMP (+)
POWER GROUND
28 VDC POWER
120
BATT AMP (-)
SHIELD
ALTNR AMP (+)
ALTNR AMP (-)
3625 7 624
DATA ACQUISITION UNIT
P1
4
P20B20
P20A20
P20E20N
GB1-H
P902
28 VDC POWER
1
P20C20
POWER GROUND
20
P20D20N
GB2-H
CB-4
DAU
1A
Q5A20
Q5R20
E9K22
TO
BATTERY SHUNT
(SEE 91-24-30,
FIGURE 1)
101849 3.0 NEW
THE NEW PIPER AIRCRAFT, INC.
PA-32-301FT / 301XTC
MAINTENANCE MANUAL
PAGE 6
Feb 19/04
5K8
91-77-40
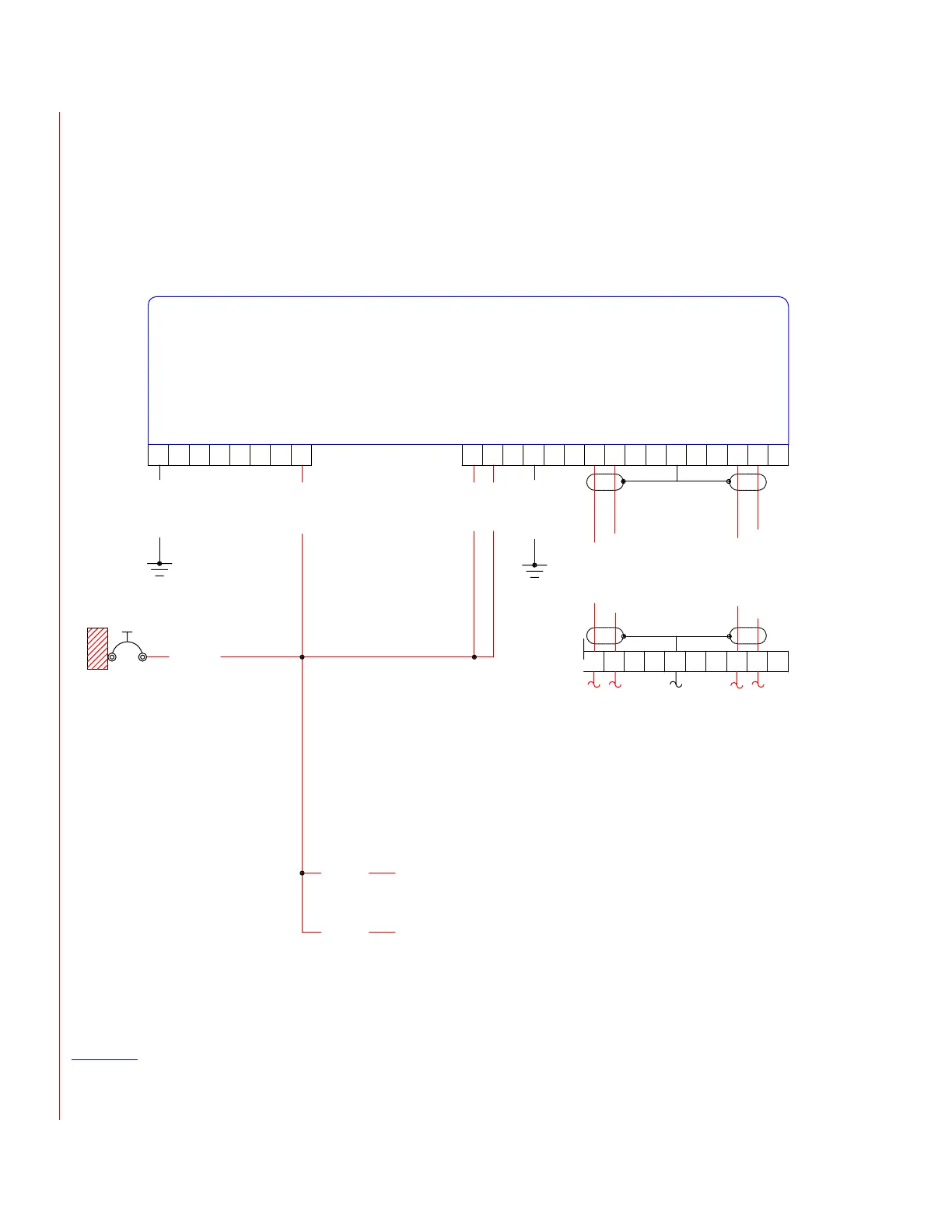
Data Acquisition Unit (DAU)
Figure 6 (Sheet 1 of 2)
Eff
ectivity
with Avidyne Entegra option
3232014 & up
3255015 & up

Table of Contents

Related product manuals