EasyManua.ls Logo

Piper 6XT - Page 1171

Piper 6XT
1190 pages
Print Icon
To Next Page IconTo Next Page
To Next Page IconTo Next Page
To Previous Page IconTo Previous Page
To Previous Page IconTo Previous Page
Loading...
23
FF SIG. (-)
2
3
E5G22
1
E5H20
R12
P12
4
EXC. OUT (12VDC)
P903
P902
1
E5J-WH/BL
E5J-WHT
E5K-WH/BL
2
E5K-WHT
13
RED (-)
YEL (+)
FF SIG.(+)
51129
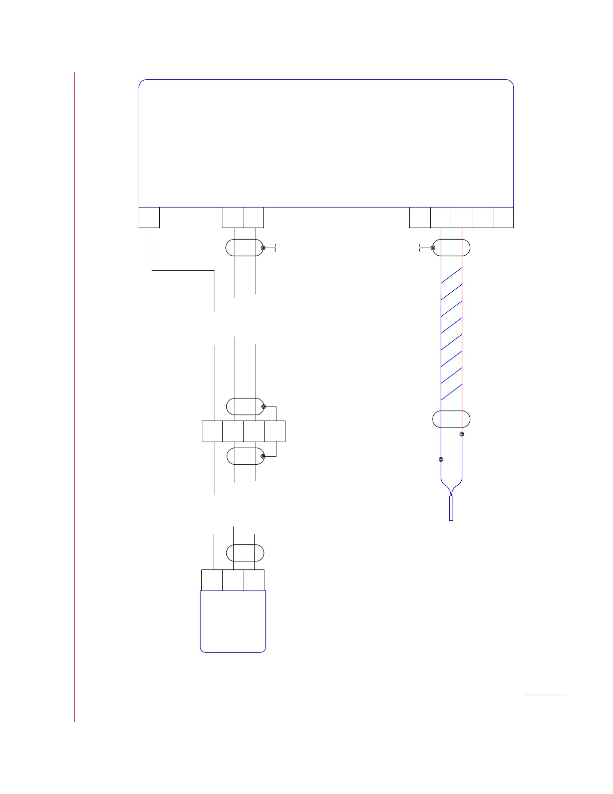
DATA ACQUISITION UNIT
P901
P236
FUEL
FLOW
SENSOR
TIT
SENSOR
101849 29.0 NEW
THE NEW PIPER AIRCRAFT, INC.
PA-32-301FT / 301XTC
MAINTENANCE MANUAL
PAGE 5
Feb 19/04
5K7
91-77-40
TIT / Fuel Flow
Figure 5
Effectivity
with Avidyne Entegra option
3255015 & up

Table of Contents

Related product manuals