EasyManua.ls Logo

Piper 6XT - Page 1170

Piper 6XT
1190 pages
Print Icon
To Next Page IconTo Next Page
To Next Page IconTo Next Page
To Previous Page IconTo Previous Page
To Previous Page IconTo Previous Page
Loading...
101849 28.0 NEW
E5G22
E5K-WHT
E5K-WH/BL
FF SIG.(+)
FF SIG. (-)
EXC. OUT (12VDC)
2
1
3
P236
E5H20
R12
E5J-WH/BL
E5J-WHT
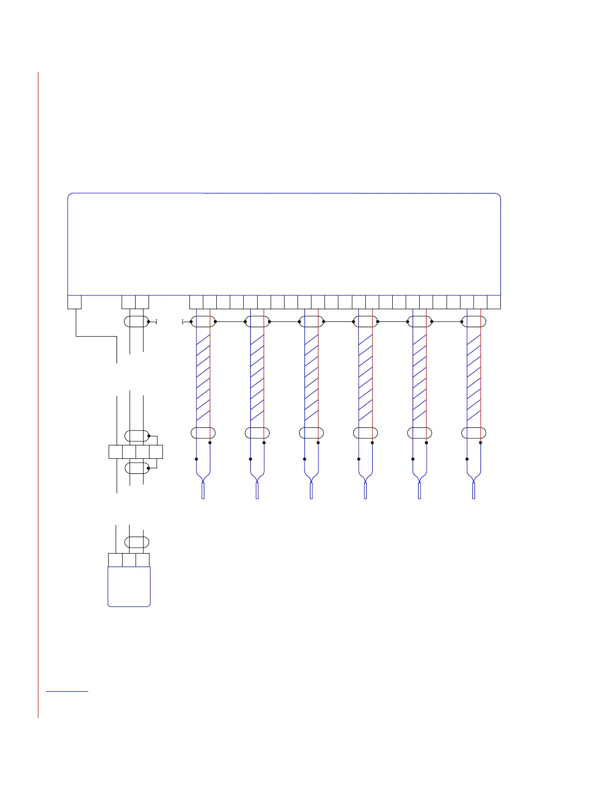
DATA ACQUISITION UNIT
YEL (+)
RED (-)
P903
4213
33151235
P12
YEL (+)
RED (-)
3517
YEL (+)
RED (-)
3416
YEL (+)
RED (-)
3214
YEL (+)
RED (-)
3113
YEL (+)
RED (-)
3012
EGT SENSORS
P901
P902
FUEL
FLOW
SENSOR
65
4
321
THE NEW PIPER AIRCRAFT, INC.
PA-32-301FT / 301XTC
MAINTENANCE MANUAL
PAGE 4
Feb 19/04
5K6
91-77-40
EGT / Fuel Flow
Figure 4
Effectivity
with Avidyne Entegra option
3232014 & up

Table of Contents

Related product manuals