EasyManua.ls Logo

PoolPak HCD 2600 - Fire Control System Connection

Default Icon
62 pages
Print Icon
To Next Page IconTo Next Page
To Next Page IconTo Next Page
To Previous Page IconTo Previous Page
To Previous Page IconTo Previous Page
Loading...
54 EGW06-PCPEG-20140813
TM
TM
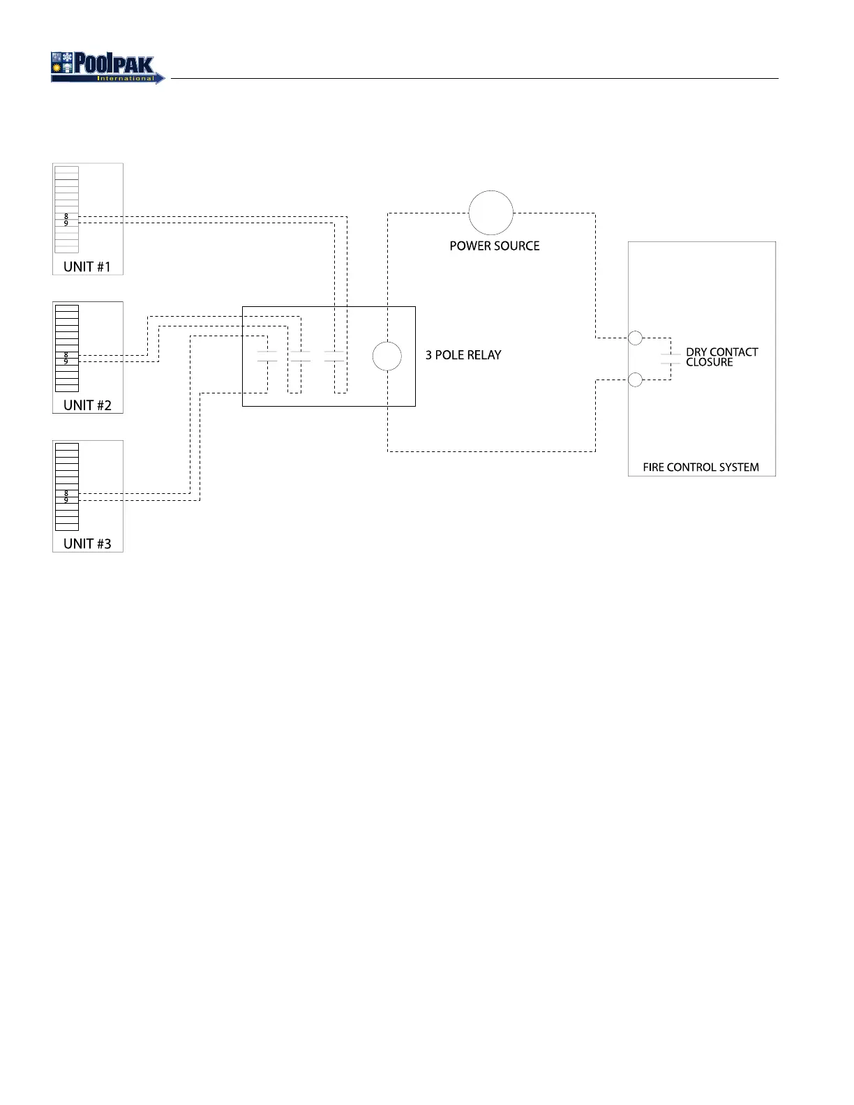
Section VI: Wiring
FIRE CONTROL SYSTEM CONNECTION
Figure 6-4. Fire Control System Connection
PCP_EG_FirecontrolSysConnection_20121204.eps

Table of Contents

Related product manuals