EasyManua.ls Logo

Rae ToxiRAE Pro - Basic User Mode

Rae ToxiRAE Pro
68 pages
Print Icon
To Next Page IconTo Next Page
To Next Page IconTo Next Page
To Previous Page IconTo Previous Page
To Previous Page IconTo Previous Page
Loading...
ToxiRAE Pro User’s Guide
17
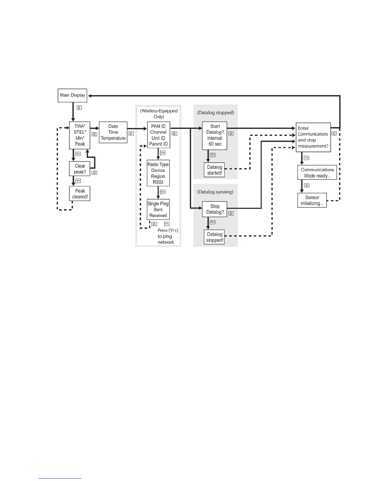
12.1.2. Basic User Mode
When the ToxiRAE Pro is in Basic User Mode, pressing [MODE] allows you to step
through the screens in the following fashion:
* If your ToxiRAE Pro is configured with an oxygen (O
2
) sensor, TWA and STEL are
not included in the menus because neither TWA nor STEL are calculated for this sensor.
Min (for minimum) is included only when an oxygen sensor is used.
Note: The gray boxes indicate the datalog functions when datalogging is in Manual
mode. When datalogging is in Automatic mode, these screens do not appear. Refer to
page 27 for information on selecting Automatic or Manual datalogging.

Table of Contents

Related product manuals