EasyManua.ls Logo

RefPlus EK Series - Eja-Lja-Dja Models - Air Defrost (Twin-Speed Fan Motors (Optional))

RefPlus EK Series
40 pages
Print Icon
To Next Page IconTo Next Page
To Next Page IconTo Next Page
To Previous Page IconTo Previous Page
To Previous Page IconTo Previous Page
Loading...
R
27
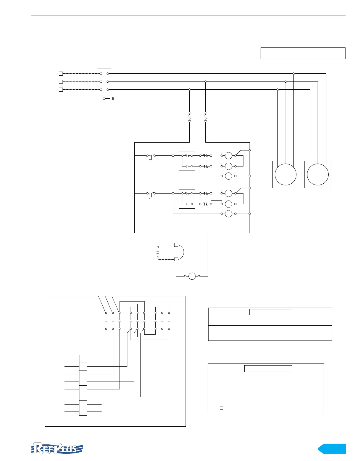
13.6 TYPICAL WIRING DIAGRAMS FOR ALL EJA-LJA-DJA MODELS - AIR DEFROST
TWIN-SPEED FAN MOTORS - 208-230/3/60 (OPTIONAL)
BLACK
TB2
L2
L3
L1
RED
BLUE
TB1
2H
2C
2L
2H4
2L4
1H
1C
1L
1H4
1L4
L1
L2
L3
1R1
1R2
USE COPPER SUPPLY WIRES
1R
A
C
J1
NOTE : RELAY LINE USED FOR THE HIGH/LOW FUNCTIONS
OF THE MOTORS. CONTROL REQUIRED
#C3
TB
YELLOW
WHITE
TB
YELLOW
ORANGE
BROWN
RED
BLUE
GRAY
BLACK
WHITE
ORANGE
BLACK
BLACK
W2
U1
U2
BLUE
V1
V2
RED
W1
RED
#C2#C1
#L1
#H2#H1 #H3
#L2
#L3
PDB
CC8
F
CC8
F
: TERMINAL BLOCK
M#: FAN MOTOR INTERNALLY PROTECTED
#R: RELAY
TB#: MOTOR THERMAL PROTECTION
PDB: POWER DISTRIBUTION BLOCK
A : WITH JUMPER J1 HIGH SPEED CONTACT
B : REMOVE JUMPER J1 FOR EXTERNAL INTERLOCK
INTERLOCK
FOR TWO SPEED OPERATION
DETAIL "A"
M1 M2
DETAIL "A"
DETAIL "A"
TWIN SPEED
WIRING
BY OTHERS -----
NOTE
208-230/3/60
USE COPPER SUPPLY WIRES
WIRING DIAGRAMS
WIRING DIAGRAMS ARE FOR REFERENCE ONLY.
REFER TO DIAGRAM SUPPLIED WITH YOUR UNIT.

Table of Contents