EasyManua.ls Logo

RefPlus EK Series - Ej-Lj-Dj Models - Hot-Gas Defrost (Twin-Speed Fan Motors)

RefPlus EK Series
40 pages
Print Icon
To Next Page IconTo Next Page
To Next Page IconTo Next Page
To Previous Page IconTo Previous Page
To Previous Page IconTo Previous Page
Loading...
R
31
13.10
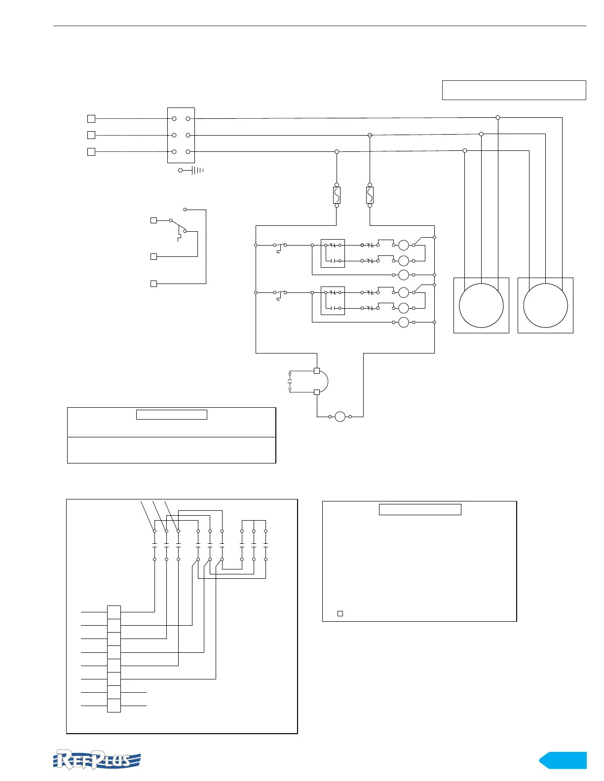
TYPICAL WIRING DIAGRAM FOR FOR ALL EJ-LJ-DJ MODELS -
HOT-GAS DEFROST
TWIN-SPEED FAN MOTORS - 208/230/3/60
BLACK
L2
L3
L1
RED
BLUE
L1
L2
L3
TB2
TB1
2H
2C
2L
2H4
2L4
1H
1C
1L
1H4
1L4
1R1
1R2
1R
A
C
J1
NOTE : RELAY LINE USED FOR THE HIGH/LOW FUNCTIONS OF THE
MOTORS. CONTROL REQUIRED.
#C3
TB
YELLOW WHITE
TB
YELLOW
ORANGE
BROWN
RED
BLUE
GRAY
BLACK
WHITE
ORANGE
BLACK
BLACK
W2
U1
U2
BLUE
V1
V2
RED
W1
RED
#C2#C1 #L1#H2
#H1
#H3 #L2
#L3
CC8
F
DT
FD
1
X
4
M
2
3
CC8
F
: TERMINAL BLOCK
M#: FAN MOTOR INTERNALLY PROTECTED
#R: RELAY
TB#: MOTOR THERMAL PROTECTION
PDB: POWER DISTRIBUTION BLOCK
LSV: LIQUID SOLENOID VALVE
FD: FAN DELAY
DT: DEFROST TERMINATION
F: FUSE
A : WITH JUMPER J1 HIGH SPEED CONTACT
B : REMOVE JUMPER J1 FOR EXTERNAL INTERLOCK
FOR TWO SPEED OPERATION
BY OTHERS -----
NOTE
DETAIL "A"
M1
DETAIL "A"
M2
USE COPPER SUPPLY WIRES
DETAIL "A"
TWIN SPEED
WIRING
NOTE: FAN MUST BE STOPPED BY THE DEFROST TIMER.
PDB
208-230/3/60
INTERLOCK
USE COPPER SUPPLY WIRES
WIRING DIAGRAMS
WIRING DIAGRAMS ARE FOR REFERENCE ONLY.
REFER TO DIAGRAM SUPPLIED WITH YOUR UNIT.

Table of Contents