EasyManua.ls Logo

RNA ESK 2001 - Sensor Inputs and Status Outputs

RNA ESK 2001
23 pages
Print Icon
To Next Page IconTo Next Page
To Next Page IconTo Next Page
To Previous Page IconTo Previous Page
To Previous Page IconTo Previous Page
Loading...
Rhein-Nadel Automation GmbH 9
VT-BA-ESK2001_EN_2023.docxVT-BA-ESK2001_EN_2023.docx
Two sensor inputs are integrated into the controller. They enable you to implement accumulation checks,
level checks, cycle monitoring and other monitoring tasks. The following basic assignments are made:
Sensor input 1 acts on channel 1, unless otherwise programmed in menu C006.
Sensor input 2 acts on channel 2.
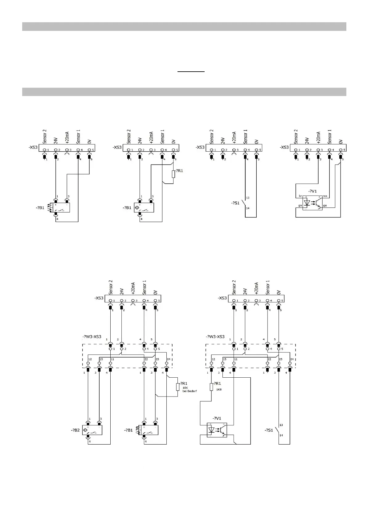
The sensor inputs can be evaluated only if they are activated. For sensor connection (connector XS3)
please refer to the connection diagram.
The controller has two sensor inputs which can be used for accumulation checking and/or level monitoring
purposes. You can connect sensors of type NPN or PNP.
4.3. Sensor inputs and sensor linkages
4.4. Sensor connection
Proximity switch
General
NPN output
Proximity switch
General
PNP output
PNP switching sensors
may require a 10K resistor
between sensor output and 0V.
Floating contact
EGF40
(optical sensor w/o
amplifier)
10K
if req‘d
Sensor 2
Proximity switch Gen-
eral
NPN output
Sensor
Proximity switch Gen-
eral
PNP output
EGF40
(optical sensor w/o
amplifier)
Contact
Connection of 2 sensors via Y adapter
Y adapter
Y adapter

Related product manuals